记者 李娜 实习记者 丰凤鸣 报道
风波不断的广发银行近日再收一张大额罚单。7月15日,因存在*款贷**分类、从业人员处罚信息报送、信用卡"财智金"业务贷后管理严重违反审慎经营规则等违法违规行为,广发银行被银保监会广东监管局罚款220万元。

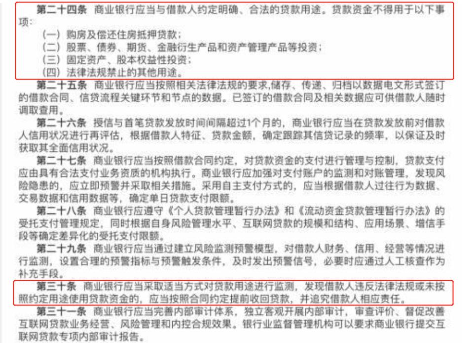
记者注意到,7月份以来因贷后管理不严,信贷资金被挪用而吃罚单的金融机构不在少数。与此同时,7月17日,银保监会发布的《商业银行互联网*款贷**管理暂行办法》指出,*款贷**资金不得用于房产、股票、债券、期货等产品投资,如发现*款贷**用途违法违规或未按照约定用途使用的,应当采取措施提前收回*款贷**。
行业人士指出,近期监管对这一领域的处罚频率加快、处罚力度加重,目的是为了起到警示作用,督促银行落实贷后管理工作。"近来股市行情火热,不少投资者通过消费贷入市,7月17日下发的商业银行互联网*款贷**新规要求遵循小额、短期的原则,也是监管机构严防资金进入股市、楼市的举措之一。这也有助于银行降低消费贷逾期风险。"一位接近银行的行业人士向记者表示,目前在监管的通知下,多地多家银行内部正在进行"三查",其中涉及"资金使用用途"的贷后检查是重点。
或因消费*款贷**违规入市被罚
广发银行官网信息显示,信用卡"财智金"业务是广发银行信用卡中心为持卡人提供的一种透支转账分期还款的信用卡服务,即预借现金分期业务。其中普通"财智金"对应的是用户短期限、小额资金的消费需求,分期时长为3-24个月等。此外还有尊享"财智金",金额更高,分期时长最多达36个月。预借现金申请审批通过后,资金将划转至用户指定的本人同名储蓄账户中,持卡人支取、转账等更加方便。
对于"财智金"的用途要求,记者看到,官网显示"财智金"仅可用于消费用途(包括但不限于购物消费、教育培训、旅游、医疗、房屋装修等),不可用于生产经营、投资(包括但不限于购买房产,购买股票、期货、理财产品等)、偿还债务、借贷等非消费领域。记者向广发银行信用卡中心客服咨询得知,用户在申请"财智金"时,需要根据实际消费情况登记资金用途,同时客服提示用户要保留消费凭证,包括发票、收据等等。"根据后台监测情况,不排除后续会要求用户提供相关凭证。"
不过,一位信用卡行业人士向记者表示,对于此类预借金,虽然银行都会在合同里要求该笔资金不得用于权益性投资,但信用卡的授信额度转化到用户的存款账户后,在后续资金用途方面,银行实际上是很难进行管理的。
"因为虽然说这类产品明确表示不收利息,但是每期都会收取一定额度的手续费。广发银行的这个产品一般每期手续费率为0.75%左右,折合成年利率还是比较高的。这么高成本的资金,用户只用于日常消费是不划算的。"上述人士分析认为。
记者看到,"财智金"用户按照"账单月"分期还款,每期手续费在0-1.00%不等,折算为对应的年化手续费率约为0-21.46%。广发银行信用卡中心客服表示,"财智金"的业务收费标准根据持卡人具体的资信状况、用卡情况,在基准费率的区间内上下浮动,实际下款金额以及费率以客户申请时的最终审核结果和账单为准。另外值得注意的是,官网显示,"财智金"申请一经批核不能更改和撤销,否则银行将视作提前清偿。而用户提前清偿需一次性偿还全部剩余款项,包括未还本金及未付分期还款手续费以及违约金。

实际上,预借现金作为信用卡的基本功能之一,大多数银行的信用卡业务中都有类似"财智金"的产品。2017年,原银监会发布《中国银监会办公厅关于加强信用卡预借现金业务风险管理的通知》,对信用卡预借现金业务作了多方面规范,包括信用卡透支取现金额将全额计入当期账单的最低还款额,即取现不再享受最低还款额待遇。同时强调信用卡预借现金业务(包括现金提取、现金转账、现金分期等)的资金用途只能为消费,不得用于生产经营、投资等非消费领域(包括但不限于购房、证券投资、理财、借贷及其他权益性投资)。随后多家银行相关产品的业务规则进行了调整,对于信用卡预借现金业务的管理进一步趋严。
7月15日,中国银保监会广东监管局公布的行政处罚信息公开表显示,广发银行存在信用卡"财智金"业务贷后管理严重违反审慎经营规则等违法违规行为,监管因此对其作出罚款220万元的行政处罚决定。
记者注意到,广发银行此次违规涉及的处罚依据有多条,其中涉及到关于信用卡业务的法律法规有《中国银监会关于商业银行信用卡业务有关问题的通知》第二条、《中国银监会办公厅关于加强信用卡预借现金业务风险管理的通知》第一条。此外,还涉及《关于进一步防范银行业金融机构与证券公司业务往来相关风险的通知》第三点、第四点、第五点,内容分别为:严格禁止挪用银行信贷资金炒股;加强个人消费信贷管理,防止消费*款贷**变相流入股市;强化*款贷**"三查"制度,加强贷后资金监督。由此可见,此次广发银行信用卡"财智金"业务违规或与用户信贷资金流入股市有关。

对此,广发银行信用卡中心客服向记者表示,"相关处罚是监管部门对我行进行检查后做出的决定,是对我行之前一些情况进行的相应的整改措施。对于监管处罚我行也积极进行配合,有关问题目前已经完成整改。不影响后续相关业务的办理。"
监管出重拳严控资金违规入市
对于*款贷**资金违规流入房市、股市,监管一直持严打态度。记者不完全统计发现,除广发银行之外,7月份以来还有多家机构因贷后管理不严遭监管处罚。
例如,7月7日,浦发银行大连分行因贷后管理不到位,导致*款贷**资金未按约定用途使用;贷后检查不到位,未按约定用途使用信贷资金等四项违法违规行为,共计被大连银保监局处罚款190万元;同日,中信银行大连分行连收三张罚单,涉及个贷资金回流借款人帐户,个贷被挪用,贷后管理不到位等违法违规行为,共计被罚款110万元。
7月16日,邮储银行亳州市分行因个人消费及经营性*款贷**流入房地产市场,被亳州银保监分局处以罚款25万元,2名员工被警告;平安银行北京分行存在个人*款贷**资金违规流入房地产领域,个人*款贷**业务内控管理存在多项缺陷等违规行为,被北京银保监局责令改正,并罚没合计777.22万元,相关责任人3年内禁止从事银行业工作;北京银行因个人*款贷**自主支付管理薄弱,存在*款贷**资金违规流入股市、房市等违规行为,被给予150万元罚款。
近日,银保监会新闻发言人指出,近期部分市场乱象有所反弹,一些高风险影子银行死灰复燃,有的以新形式新面目企图卷土重来。企业、住户等部门杠杆率上升。部分资金违规流入房市股市,推高资产泡沫。
银保监会强调,要强化资金流向监管,规范跨市场资金往来和业务合作,严禁银行保险机构违规参与场外配资,严查乱加杠杆和投机炒作行为,防止催生资产泡沫。"银保监会将根据新的形势和新的情况,继续保持定力,优化监管措施,依法处置违法违规行为。"
记者注意到,7月17日,《商业银行互联网*款贷**管理暂行办法》(下称《办法》)正式发布,自公布之日起施行。《办法》明确,单户用于消费的个人信用*款贷**授信额度应当不超过人民币20万元,到期一次性还本的,授信期限不超过一年。银保监会有关部门负责人表示,对消费类个人信用*款贷**授信设定限额,目的是防范居民个人杠杆率快速上升风险。
此外,《办法》重点要求商业银行加强*款贷**支付和资金用途管理。商业银行对符合相应条件的*款贷**应采取受托支付方式,并精细化受托支付限额管理。*款贷**资金用途应当明确、合法,不得用于房产、股票、债券、期货、金融衍生品和资产管理产品投资,不得用于固定资产和股本权益性投资等。如发现*款贷**用途违法违规或未按照约定用途使用的,应当采取措施提前收回*款贷**。

"今年以来,监管机构已多次强调防范银行信贷资金违规进入股市、楼市。如今《办法》再次重申这一要求,也是考虑到互联网*款贷**全流程线上自动运作等特点,更易出现多头共债、资金用途不合规等问题。近来股市行情火热,不少投资者通过消费贷入市,商业银行互联网*款贷**贷后监测工作更应落到实处。"上海一家长期服务银行的金融科技公司高管向记者表示。
"贷后管理确实是银行业务的一个难点,这也是监管一直限制现金贷的原因。因为资金直接进入用户银行卡账户后,如果客户在不同银行间转一下账,后续资金的具体用途单个机构就难以监测到了。"上述金融科技机构人士表示。但是商业银行在自身内部能够监测到的范围内应该把工作落实。"比如说客户直接拿借记卡绑定证券账户,有一笔银证转账交易,银行却没有按照业务规范进行管控,监管现场检查发现了,就容易吃罚单。"据其透露,目前在监管的通知下,多地多家银行内部正在进行"三查",其中涉及"资金使用用途"的贷后检查是重点。
在行业人士看来,监管对这一业务的处罚频率加快、处罚力度加重,目的是为了起到警示作用,督促银行落实管理,打击违规资金入市。《办法》明确指出,商业银行应当采取适当方式对*款贷**用途进行监测,商业银行自身的严查,加上银行与第三方合作机构在开展互联网*款贷**业务中优势互补共同采取防范措施等,一定程度上能提高资金流向监测的效率。"这也有助于银行降低消费贷逾期风险。"
新时代证券报告指出,监管部门吸取2015年教训,打击非法配资和信贷资金流入股市,助力牛市更加健康。通过消费贷等渠道流入权益市场的难度将增加。
本文由新华融媒·看财经原创出品,未经许可,请勿转载。线索征集热线:13621102659