企业经营其实简单来说就是做买卖,有了买卖自然就产生了销售数据,那怎么能让这些销售数据产生价值呢?答案就是数据分析。通过对销售数据的分析,可以帮助企业及时洞察市场动向,发现企业销售过程中的问题,调整营销战略。
本篇文章小编就来详细的说说企业销售数据应该如何下手分析。
01销售数据分析思路
一般来说,企业分析销售数据主要有两个目的。
- 目的一:是对销售情况的 整体把控 ,看看销售目标是否达成。通常看的就是销售日报/周报,监控数据异常以便及时发现问题。

- 目的二:对 特定性问题 进行分析。比如为了提升销售额做的产品对分析,渠道对比分析,退货量对销售的影响等分析,通过数据分析来解决业务问题。

在动手分析前,我们要先了解销售数据 包含哪些数据 ,以零售企业为例,销售数据一般包括:销售日期、销售区域、销售地点、经销商、渠道分类、产品系列、产品名称、产品价格、销售额、销售数量等数据。
在了解数据后也不能急着开始分析,我们还要需要简单 了解业务背景 ,比如公司目前所处的市场状况,重点销售的区域、重点关注产品、产品类型、竞品数据等等,这样在数据分析过程更容易找到分析的思路,分析的结果也能够发挥业务价值。
接下来就是数据分析的阶段了,销售数据分析主要就是从 整体销售额/利润分析、产品线、价格体系 这三个角度出发进行分析,具体如下图所示:

01整体销售/利润分析
销售额/销量分析
分析近几年的总体销售额、销量,与行业标准相比较,从而分析企业的业绩状况并判断企业的业绩变化类型。
如果销售额增长大于销售量增长,说明公司增长主要来源于产品平均价格的提高,它反映了市场平均价格的提高或者是客户产品结构升级。此类增长叫做 结构性增长 。
反之,销售额增长小于销售量增长,说明产品大体不变,但是销售的量、购买产品的顾客数量增多了,这种增长成为容量性增长。

时间趋势分析
除了对比销售额和销量增长的大小之外,我们还可以从时间纬度分析销售额、销量的 变化趋势 。

季节性分析
很多的消费品行业存在明显的 季节性趋势 ,根据季节性规律,分析销售数据可以帮助我们对生产运作、渠道供货、库存控制等作出合理的规划。

地区差异
了解整体销售状况后,我们还可以对 区域 的销售数据进行分析,看看哪些地区销售情况比差,找出原因并且改善,而哪些地区是销售情况比较好,找出销售好的原因,总结经验应用到其他区域。
除此以外,我们还可以对企业销售区域分布和市场区域分布作进行对比分析,思考目前企业销售区域分布的合理性,提出改进方案。

02产品线分析
除了整体销售额、销量角度出发分析数据,我们可以从 产品线角度 分析销售数据,从产品结构看重点产品和产品成长的合理性,企业的利润源和销售量是否对应,来规划调整企业未来的产品结构。
03价格体系分析
影响企业销售额的一个重要因素就是 单价 ,因此我们还可以对企业产品的总体价格结构进行分析,了解企业的优势价位区间,合理调整价格结构。
- 价格体系构成: 通过对价格体系结构的分析,找到价格区间划分的标准,从而找到主导价位。
- 价格-产品分析: 观察主导价位区间的变化趋势以及处于主导价格区间的产品构成和发展情况,从而分析主导价位产品成长空间。
- 价格-区域分析: 分析各区域的价位构成分析,寻找各区域的主导价格区间以及主导价格区间内的产品,调整区域产品结构。

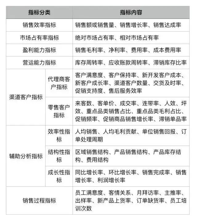
02销售数据分析指标
大概了解销售数据分析的方向和思路,接下来我们再来看看销售数据分析有哪些 重要指标 。

03销售数据分析工具
最后,做销售数据分析最好使用专业的数据分析工具,就拿九数云来说,优点就是高效、好用,内置了大量 分析模型和公式 ,免去了很多数据处理的步骤,非常方便。
而且九数云内置了丰富的图表,做分析的时候可以把多张分析图表整合成一张看板,无论是分析还是演示都非常好用。

销售分析看板
很多企业以为的销售数据分析就是将月度、年度销售数据统计汇总,然后简单对比,得出结论,这样数据分析只能描述表层的现象,无法深入发现问题。
通过本文的三个角度来分析销售数据,轻松掌握企业运营情况,实时监测,及时发现问题, 优化营销效果 !