AEC-Q101文件名称是
FAILURE MECHANISM BASED STRESS TEST QUALIFICATION FOR DISCRETE SEMICONDUCTORS IN AUTOMOTIVE APPLICATIONS
翻译过来是
基于失效机制对汽车领域应用中分立半导体器件的认证测试
AEC-Q101最新的版本是Rev_E,发布于2021年3月,文件比较新,当前网上很难找到公开的中文翻译版文档。此篇翻译和解读,就是基于官方公开的英文版本为基础。
(编者注:首先大家要明确半导体集成电路和分立半导体器件的区别。
AEC Q100是针对半导体集成电路,也就是把很多PN节做到一块半导体芯片上组成复杂的功能,比如MCU、Digital、Analog、Mixed signal、SOC、存储芯片等。
AEC Q101针对的半导体分立器件,就是在晶片上仅有单个或者少量的PN节组成。可分为功率器件与小信号器件,主要是整流、稳压、开关、变频等功能,功率器件可细分为二极管、晶体管与晶闸管,晶体管则可分为MOSFET(场效应晶体管)、IGBT(绝缘栅双极型晶体管)、双极型晶体管与其它晶体管。)

AEC Q101 REV-E 封面
文件的内容
包含AEC-Q101文件正文内容 (也就是本文章的内容,由于篇幅限制,附件的中文和解读内容会在后面单独发布)
正文后有7个附录 Appendix 1: Definition of a Qualification Family
- 附录1: 产品认证家族的定义
Appendix 2: Q101 Certification of Design, Construction and Qualification
- 附录2:Q101设计、建立和资质认证
Appendix 3: Qualification Plan
- 附录3:认证计划
Appendix 4: Data Presentation Format
-附录4:数据展示格式
Appendix 5: Minimum Parametric Test Requirements
-附录5:最小参数测试要求
Appendix 6: Plastic Package Opening for Wire Bond Testing and Inspection
-附录6: 用于邦线测试的塑料封装开盖流程
Appendix 7: AEC-Q101 and the Use of Mission Profiles
-附录7:AEC-Q101和任务剖面的使用
同时Q100还有6个附加文件,这6个文件是独立于Q101的文件,需要单独*载下**。所有AEC文件,官网均可以免费*载下**。
Attachments附件
AEC-Q101-001: Electrostatic Discharge Test - Human Body Model - 人体模型(HBM)静电放电试验
AEC-Q101-002: Electrostatic Discharge Test - Machine Model (DECOMMISSIONED) - 机器模型静电放电试验(已取消)
AEC-Q101-003: Wire Bond Shear Test - 邦线剪切试验
AEC-Q101-004: Miscellaneous Test Methods - 混合测试模式
AEC-Q101-005: Electrostatic Discharge Test – Charged Device Model - 带电器件模型(cdm)静电放电(ESD)试验
AEC-Q101-006: Short Circuit Reliability Characterization of Smart Power Devices for 12V Systems - 12v系统智能电源器件的短路可靠性表征
致谢
此段内容在AEC Q100文件中没有翻译和展示,但是完成Q100的多项内容解读后,更加觉得AEC委员会的专业和交叉学科的广泛覆盖,在此保留英文展示以表敬意。

AEC Q101致谢章节
注意声明
AEC文件包含通过AEC技术委员会准备、审查和批准的材料。
AEC文件旨在通过消除制造商和购买者之间的误解,促进产品的互换性和改进,并帮助购买者选择和获得适合AEC成员以外的组织使用的适当产品,无论该标准是在国内还是国际上使用,均为汽车电子行业服务。
AEC文件的使用不考虑其使用是否涉及专利或物品、材料或工艺。通过这种行为,AEC不对任何专利所有人承担任何责任,也不对使用AEC文件的各方承担任何义务。主要从汽车电子系统制造商的角度来看,包括在AEC文件中的信息代表了产品规范和应用的一个完善的方法。除非满足文件中规定的所有要求,否则不得提出与本文件相符的索赔。
有关本AEC文件内容的查询、评论和建议应通过链接http://www.aecouncil.com发送给AEC技术委员会。
本文件由汽车电子委员会出版。
本文件可免费*载下**,但AEC保留该材料的版权。通过*载下**此文件,个人已经默认同意不收费或转售产生的材料。
版权所有©2014由汽车电子委员会。本文件可随本版权声明自由转载。本文件未经AEC组件技术委员会批准不得更改。
基于失效机制对汽车领域应用中分立半导体器件的认证测试- 正文部分
本文档对上次修订版本以来的文本修正和差异标记为下划线。还修订了若干数字和表格,但没有强调这些位置的变化点。
(编者注:本文档中蓝色字体是编者的解释和说明)
除非另有声明,本标准对新资格认证和重复资格认证标准的实施日期为上述发布日期。
1 适用范围:
本文件定义了分立半导体器件(例如晶体管、二极管等)可靠性认证的最低标准,包含应力测试认证要求和参考的试验标准。本文件并不代表可以免除供应商公司内部质量认证计划的责任。此外,本文件不免除供应商满足本文件范围之外的任何用户要求。在本文档中,“用户”被定义为在生产中研发或应用分立半导体部件的任何公司。用户有责任确认和验证证实符合本文件的所有测试和评估数据。
1.1 目标
本规范的目的是确定一种产品能够通过规定的各项验证测试,因而可以预测该产品在实际应用中可以达到一定水平的质量及可靠性。
1.2 参考文件
各个参考文件的更新和修订也将自动生效,后续的验证计划将会自动使用这些参考文件的更新版本。
1.2.1 军工等级标准
MIL-STD-750 半导体器件的试验方法
1.2.2 工业等级标准
UL-STD-94 器件和电器中零件的塑料材料可燃性测试
JEDEC JESD-22 封装器件可靠性试验方法
J-STD-002 元件引脚、端子、接线片、端子和导线的可焊性试验
J-STD-020 非密封固态表面贴装器件的湿度/回流灵敏度分类
JESD22-A113 可靠性测试前对非密封表面安装器件的预处理
J-STD-035 非密封封装电子元件的声学扫描测试
1.2.3 汽车等级标准
AEC-Q001 部件平均测试指南
AEC-Q005 无铅产品测试要求
AEC-Q006 使用铜(Cu)线链接部件的认证要求
AEC-Q101-001 人体模型(HBM)静电放电(ESD)测试
AEC-Q101-003 绑线键合剪切试验
AEC-Q101-004 多种混合试验方法
•无钳位感应开关
•介质完整性
•破坏性物理分析
AEC-Q101-005 带电器件模型(CDM)静电放电(ESD)测试
AEC-Q101-006 12V系统智能电源器件短路可靠性表征
1.2.4 其他参考资料
IATF 16949
1.2.5 已取消的试验内容
AEC-Q101-002 Machine Model (MM) Electrostatic Discharge (ESD) Test
由于文件过时,而从JEDEC标准中移除。HBM和CDM几乎涵盖了所有已知的与静电相关的故障机制。
1.3 定义
1.3.1 AEC Q101认证
根据本文件中的要求,成功完成并通过对应认证测试并做好规范记录的情况下,允许供应商声称该部件是“通过AEC-Q101认证”的。供应商在与用户达成一致的情况下,可以在样品数量和测试条件低于本文件要求的情况下进行鉴定。然而,这部分认证结果不能被视为通过“AEC-Q101认证”,直到这些在未满足本规范的要求已成功完成。请注意,AEC-Q101认证没有“认证资质”,也没有AEC官方运行的认证委员会来进行产品认证。
根据本规范,分立半导体的最低 环境温度 范围应为- 40°C至+125°C。
通过铜线键合的部件必须要符合AEC-Q006文件中规定的要求。针对铜线键合产品应使用AEC-Q006中的测试要求取代本文档中的测试要求。除铜线之外的所有其他产品测试均按AEC Q101文档内容进行(见表2中的注3)。
1.3.2 产品应用的认可性
产品应用的认可被定义为客户同意在他们的应用中使用某器件产品,但客户如何承认产品应用的方式并不在本文档的范围。
1.3.3 专用术语
在本文件中,“Part部件”指与“Device器件”或“Component组件”(即,单个二极管,晶体管,压敏电阻等)相同的实体,其Die芯片在塑料模具化合物中成型或 未成型(即金属罐晶体管,玻璃二极管等) ,具有 可焊接端子 用于板连接。以裸片或晶圆形式交付的分立器件芯片使用适当的载体或临时封装来进行认证以符合Q101的要求。
(编者注:Part、Device、Component的翻译,确实比较困难,特别是Device在文中经常又代表器件又代表设备。)
2 通用要求
2.1 各种文件要求的优先级
如果本规范的要求与任何其他文件的要求发生冲突,则适用以下优先顺序:
a.采购订单
b.特殊同意零件规格
c.本文档
d.本文档1.2节中的参考文件
e.供应商规格书
对于根据本规范被认为合格的部件,采购订单和/或特定产品规格要求不能放弃或减损本文件的要求。
(编者注:也就是说如果声称该产品通过了AEC Q101车规标准测试,那么就不可以对本文档要求进行缩减或降低标准测试。否则就算客户同意装车使用,或者客户容易减少认证项目,也不可以说这个产品通过了AEC Q101认证。)
2.2 通用数据的使用以满足认证和重复认证要求
鼓励使用通用(家族)数据来简化认证/再认证的过程。如果考虑使用通用数据,必须基于以下标准:
a.表2所列零件的资质要求。
b.与零件各特性和制造工艺相关的具体要求矩阵,如表3所示。
c.附录1中规定的家组准则的定义。
d.可以代表正常总体的随机样本。
e.使用产品/工艺家族中最差的零件做为认证样品。(最严苛标准的产品或者最复杂的产品)
附录1定义了将各部件分组为家族的标准,目的是考虑来自所有家族成员的数据对所讨论部件的约束是等效的、通用并可接受的。
适当注意这些认证家庭的方法指南,可以积累并适用于家组产品其他部分的信息。这些信息可用于证明部件家族系列的一般可靠性,并最大限度地减少对特定部件的认证测试流程的需求。这可以通过对代表认证产品家族“四个角Corners”的一系列零件进行认证来实现(例如,最高/最低电压,最大/最小Die等)。
通用数据的来源应来自供应商认证的测试实验室,可以包括内部供应商资格、用户特定资格和供应商的工艺过程监控。提交的通用数据必须满足或超过表2中规定的测试条件。表1提供了如何应用现有零件测试数据来减少认证所需的批次数量的要求。每个零件提交认证数据时必须对单个用户零件的规格进行电气特性描述,不允许使用通用特性描述数据。 用户的决定将是是否接受通用数据而不是指定零件测试数据的最终权威要求。

表1 产品认证/重复认证批次需求
表2定义了一组测试验证内容,新产品认证或者关于产品设计或工艺变更的再认证都必须考虑这些测试内容。
表3定义了对该产品提出的任何更改都必须考虑的对应认证测试矩阵。表3对于与工艺变更相关的新认证和重新认证都是相同的。此表是一个测试内容集,供应商和用户应将其作为讨论有关认证/再认证所需测试项目的基准。供应商有责任提出并记录为什么不去执行其中定义的任何测试内容的理由。
2.3 测试认证样品
2.3.1 批次需求
批次数量需求列于表2
2.3.2 生产要求
所有待认证的产品应在用于大批量生产现场的工装夹具和工艺设备上生产出来,这些设备将用于未来支持产品按预计产量交付。(编者注:就是说认证样品必须来自大批量相同的生产线和设备)
2.3.3 认证样品的重复使用
已用于无损认证试验的产品可用于其他认证测试。除工程分析外,已用于破坏性认证试验的部件不得再用于其他用途。
2.3.4 样品数量要求
用于认证测试的样品数量与提交的通用数据结果,必须与表2中定义的最小样品数量和接受标准相一致。
如果供应商选择提交通用数据进行认证/重复认证,则必须报告通用数据具体的测试条件和结果。现有的适用通用数据应首先满足上述的要求和2.3节中对应表2中的每项要求。如果通用数据不满足这些要求,则应进行产品全部认证测试。
- 供应商必须将待认证的特定样品或可接受的通用样品进行任意组合,总数量至少为3批× 77件/批。
2.3.5 通用数据可接受的时间限制
通用数据的可接受性没有时间限制, 使用下面的图表可以使用其中适当的可靠来源数据 。这些数据必须来自于附录1中定义的特定产品或相同系列中的某个产品。 潜在的通用数据来源 可以包括任何该客户的特殊认证数据(保留客户名称)、工艺过程变更认证和周期可靠性监视数据(参见下图1)。
通用数据的可接受性没有时间限制,只要将符合要求的可靠性数据提交给用户进行评估即可。使用下面的图表,可以使用符合要求的可靠性数据来源。该数据必须来自附录1中定义的特定产品或同一资质家族中的某个产品。潜在的通用数据来源可能包括任何特定于用户的数据(保留用户名)、过程变更的验证和定期可靠性监控数据(参见图1)。

图1 通用数据的时间流程和可接受的标准
需要注意的是:一些工艺制程改变(如Die减小)将会影响通用数据的使用,以至于这些改变之前得到的认证数据就不能作为通用数据接受使用。
2.3.6 应力前测试和应力后测试的要求(测试要求)
所有认证项目应力测试前和应力测试后的产品都必须在室温下按照指定用户产品详细规格书中定义的电气特性进行测试。
(编者注:原则上要进行和生产线上测试设备完全一致的测试,以确保验证前后的产品性能)
2.4 应力测试后验证失败的定义
认证测试失败定义为器件表现出以下任何情况:
a.不符合用户器件需求规格或对应的供应商器件规格书中定义的电气性能测试限值。最低要求的试验参数应符合附录5中规定。
b.环境试验完成后,每次试验的测试值没有保持在初始±20%的范围。对于低于100nA的漏电流,测试机的精度可能会导致无法对初始读数进行分析。
- 对于使用RDSon≤2.5 mOhm产品的IOL、PTC和TC测试,RDSon的漂移允制值为≤0.5 mOhm。
- 仅对于击穿电压,只有当最终读数在规格书最大值的20%以内时,初始测量值的>20%的漂移被认为是故障。
(编者注:也就是说击穿电压,应力实验后允许测试值比规格书范围高20%,而其他项目不可以高出规格书范围,这就是此条存在的意义,但是仍然不能比初始值偏离20%以上。)
c.允许的泄漏电流极限值,对于湿度相关试验不超过初始值的10倍,对于所有其他试验不超过初始值的5倍。
- 仅对于mosfet,对于0h测试值<10nA (IGSS和IDSS),施加应力后的允许值为测试100nA,其他测试项目为50nA。
d.由于环境试验而出现器件外部物理损坏的任何部件。
超过上述要求的样品想通过认证必须得到供应商的证明和用户的批准。 如果故障原因(由制造商和用户同意)是由于操作不当或ESD引起的,则可以不认为是产品故障,但应作为认证数据记录提交。
2.5 通过认证/再认证的标准
通过表1中规定的所有适用的认证测试项目,对指定产品进行独立验证测试(使用文件指定的最小样本量并且结果零故障)或展示可接受的产品家族通用数据(使用附录1中定义的产品家族定义指南和对应的所需批次数量及样本数量),根据本文件的标准确定该样品认证合格。
未达到本文件所要求的测试验收标准的产品,要求供应商完善的确定并提供失效根本原因,实施纠正措施并进行验证,以向用户保证失效故障机制已被分析透彻和控制。在确定失效的根本原因并确认纠正和预防措施是有效的之前,不应认为该产品通过了认证测试。如果使用的通用数据中包含任何故障或者失效,则该数据不能作为通用数据使用,除非供应商已对故障情况采取了纠正措施。 在提交相关数据后,用户可以要求供应商证明纠正措施的有效性。
强烈建议进行彻底的分析,以检测在抽样总体之外产生行为或响应的被测试部件上的潜在组件弱点,即使这些部件仍然在接受标准范围内。
用户要求的任何本文件未规定的特殊可靠性测试或条件应由供应商和用户共同商定,并且其他测试内容并不妨碍产品通过本文件规定的资格测试项目。
2.6 备选检测要求
任何与表2中所列的测试要求和条件的偏差都超出了本文档的范围。偏差(例如,其他的加速测试方法)必须向AEC说明,以供考虑并纳入本文件的未来版本进行补充修订。
更多信息请参见附录7:AEC-Q101和任务剖面文件的使用。
3 认证和再认证
3.1 新产品的认证
新产品认证的应力测试要求和相应的测试条件如表2所示。对于每一项认证,供应商必须提供所有这些测试的数据报告,无论是待认证器件的应力测试结果还是可接受的通用数据,供应商都必须保留所有的数据结果。同时也应该对同类系列/家族的器件验证结果进行复审,以确保在这个系列/家族中没有存在共性的失效机理。无论何时使用通用数据,都必须由供应商证明并得到用户批准。对于每个产品的认证,供应商必须向要求产品认证的用户提供认证的设计、实施和认证结果。见附录2。
3.2 产品发生变更后的重新认证
当供应商对产品或制程作出了调整变更,从而影响了(或潜在影响)产品的外形、兼容性、功能、质量和可靠性时(见表3的指导原则),该产品就需要重新认证。
3.2.1 制程改变通知
供应商需要满足客户对产品/制程变更的要求。
3.2.2 需要重新认证的变更
上述提到的产品任何变更,都需要执行表2中所列的对应测试内容,并使用表3确定重复认证测试计划。表3应该用作确定变更需要执行哪些测试项目或是否可以为这些测试提交等效的通用数据的指南。
3.2.3 通过重新认证的标准
如果第一次认证失败,应分析所有失败的根本原因,并按要求制定纠正和预防措施。如果用户批准了对应的产品控制措施, 并建立和验证了纠正和预防措施, 并且可以证明产品通过了重新认证,则可以授予该产品或产品家族“认证”。
3.2.4 使用方(客户)的认可
如果一个变更不会影响产品的工作温度等级,但是会影响其使用时的性能。如果客户对制程改变有单独的授权许可,这种许可方式则超出了本文件的范围。
3.3 认证测试计划
要求供应商与每个用户进行认证计划讨论(根据需要),以便在新产品的供应商确定后,或在工艺变更前(见第3.2.2节)尽快完成确认一直的认证测试计划协议。认证测试计划,应使用如附录3所定义的标准方法,开展表2和表3所要求的测试。
4 认证测试
4.1 通用测试
测试流程如图2所示,测试细节要求如表2所示。并非所有测试项目都适用于所有器件。
例如,某些测试仅适用于密封封装的器件,其他测试仅适用于功率MOSFET器件,等等。表2的“说明”栏和“附加要求”栏中说明了特定器件类型的适用测试。表2的“附加需求”列还用于突出显示取代参考测试中描述的测试需求。
4.2 器件专项测试
必须对特定器件进行以下测试(即不允许使用家族数据代替这些测试):
a.静电放电特性(表2,测试E3和E4)
b.参数验证(表2,E2) - 供应商必须证明该器件能够满足用户指定的器件规格书中详细规定的参数限制。
4.3 数据提交类型
提交给用户的数据分为三类(表2中的数据类型列):
4.3.1 数据类型1 - Type 1
这些测试的数据(通用或特定)应按照章节4.4定义内容的开展,并包括在每次认证提交的结果中。
4.3.2 数据类型2 - Type 2
封装专项的测试数据不用包含在每个认证报告中提交(如果封装是新的除外)。在没有重大变化的情况下,供应商可以提交一份“完成文件”来代替这些数据,该文件引用了以前进行的封装专项测试的成功完成情况。对于测试C2(物理尺寸),应参照适当的用户封装规范完成文件。
4.3.3 数据类型3 - Type 3
重复认证数据应按照表3的要求包含在提交的认证报告中。对于新零件,应按照表2的要求在认证测试报告中包含相关数据。供应商在制定重复认证计划时,应将这些测试项目视为新零件认证(包括新封装)或工艺变更提供测试支持依据的有用工具。供应商有责任说明为什么不需要进行这些测试。
4.4 数据提交格式
应按照附录4的定义格式提交认证测试数据报告。原始数据和直方图应要求提交给每个用户。所有数据和文件(例如,未执行测试的理由等)应由供应商按照IATF16949的要求进行维护。
4.5 无铅元器件的测试要求
供应商应遵守AEC-Q005无铅测试要求开展在引线/端子上的电镀材料含有<1000ppm重量的无铅(Pb)器件。
(AEC Q101正文文字部分到此结束,后面是图片和表格,由于篇幅过场,Q101文件中附录部分会单起文章介绍。)

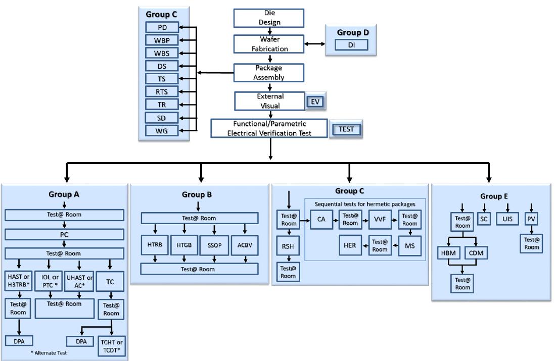
图2 Q101应力测试流程图
(通过上图可以看出,Q101分位ABCDE,共计5组内容,30项测试内容,其中部分内容是选其一开展就可以的)
下面是表格2的内容:






表格中每列含*解义**读:
Stress:应力测试项目的名称
ABV: 应力测试项目的名称缩写
#: 应力测试项目的编号
Notes: 详见下述Notes的含义
Sample Size/Lot: 需求的样品数量
Number of Lot:样品批次数量
Accept Criteria: 接受标准
Test Method:测试方法(标准)
Additional Requirement:附加要求
Notes一列的含义:
A.对于参数验证数据,有时可能用户只要求进行一批Lot的验证。如果后续用户决定使用前一个用户的资格认证数据,后续用户将负责验证所使用的批次数量是否可接受。
B.如果提供的是通用(族)数据而不是专项器件的数据,则需要3批通用或专项器件的数据。
D.破坏试验,零件不得重复用于认证实验或生产。
E.确保每个产品的导线尺寸都可以用样本的尺寸来代表。
G.允许通用数据。参见2.3节。
H.仅用于密封封装器件。项目#16至#19是作为顺序测试来开展执行的,以评估包含内部空腔的封装的机械完整性。注释下面括号中的数字表示顺序。
K.不适用于稳压二极管(齐纳)
L.只适用于含铅部件。
M.仅适用于MOS和IGBT部件。
N.无损检测,零件可用于其他认证测试或用于生产。
O.仅用于稳压二极管(齐纳)。
P.应考虑是否将此测试项目应用于智能电源器件或用等效的Q100测试代替。需要考虑的因素包括芯片上的逻辑/传感量、预期的用户应用、开关速度、功耗和引脚数。
S.仅用于表面贴装器件SMD。
T.在间歇工作寿命条件下测试二极管时,100度结温增量可能无法实现。如果存在这种情况,应进行功率温度循环(A5 alt)测试,以取代间歇工作寿命(A5)测试,以确保发生适当的结温变化。所有其他器件应使用间歇工作寿命A5。
U.仅对于这些测试,如果Die尺寸在等效封装认证的尺寸范围内,则可以使用未成型的引脚封装形式(如IPAK)来检验装入等效封装的新Die(如DPAK)。
V. 对于双向瞬态电压抑制器(TVS)器件,每个方向的测试时间为试验总时间的一半。
W.不需要对瞬态电压抑制器(TVS)部件开展。对于TVS部件,第4.2节中的PV数据将是在100%峰值脉冲功率(Pppm)已执行到额定Ippm电流之后采集。
X.对于开关部件(例如,快速/超快整流器,肖特基),用户/供应商规格书规定的额定结温是指在开关模式应用条件下。对于在开关模式器件上使用直流反向条件可能在HTRB中经历热失控的器件,用户/供应商规格书中可能没有规定额定直流反向电压下的最大额定结温,这些测试条件应在认证测试计划/报告中说明。例:100V肖特基部件;施加100V, 把TA调整到最大TJ能力,而不使部件发生热失控,所能达到的电压值、TA和TJ将作为测试条件并在认证测试计划/报告中写明。
Y 只用于晶闸管。
1 内部键合线直径小于等于5mil的MOSFET部件。
2 试验A4A和A4Aalt不对铜线键合产品开展。请按照AEC-Q006的要求进行实验。
3 需要按照AEC-Q006铜丝键合器件的要求执行。

表2A 间隔工作寿命A5或功率温度循环A5alt的时间要求
例1:一个能够满足开2分钟/关4分钟的封装器件在△TJ≥100℃下需要10,000次[60,000/(2+4)]或在△TJ≥125℃下需要5,000次循环。
例2:一个能开1分钟/关1分钟的封装在△TJ≥100℃下需要15000次循环,或在△TJ≥125℃下需要7500次循环。
X =零件从环境温度达到所需的△Tj所需的最短时间。
Y =零件从所需的从△Tj冷却到环境温度所需的最小时间。
测试板上的仪器仪表、器件安装方式和散热方法将影响每个封装的x和y。

表2B 基于J-STD-002标准对SnPb电镀端子的可焊性要求C10
*注:无铅端子的可焊性要求参见AEC-Q005无铅产品验证要求。

表3 工艺变更对应的可选认证内容指导
其中:
A超声波显微镜 B如果不是激光刻蚀 C仅针对引线框架电镀变更 D仅针对引脚加工变更
E如果适用 F有限元分析 G玻璃化温度 H仅针对密封器件 I早期失效率 J变化为铜线
L仅针对无铅器件 M仅针对功率MOS/IGBT器件 P仅针对MOS管CV法 R扩展电阻属性
S稳定期的失效率 XX射线 0肖特基势垒变化时适用 1如果绑线点受到影响
2验证#2(封装)之后 3仅针对边缘变化 4仅针对氧化刻蚀 5源极或者沟道区域变化
6场终端变化 7钝化处理变化 8接触变化 9外延层变化
以上就是截止到附录1之前,AEC Q101文件的全部内容翻译及解读。
由于篇幅较长,AEC Q101后面的附录部分内容将会单独翻译整理。
本文对AEC-Q101的正文内容翻译和解读,主要是解决当前很难找到AEC Q101中文版的痛点,随着当前车规芯片和器件认证越来越被关注,中文版的AEC Q101文件需求已经愈发的强劲,希望对大家有所帮助。
但是AEC Q101文件难点并不在于对这一个文件翻译和理解,而是其背后大量的参考资料,以及多个跨学科领域的知识内容,想彻底吃透AEC Q101文件的全部内容,确实有较大的难度,期待这一系列逐项的介绍文章也能帮助到大家。
AEC官方链接:http://www.aecouncil.com/AECDocuments.html
材料整理制作不易,转发请注明出处,文章中不对的地方欢迎指教和交流沟通。