本文阅读时长3分钟,建议收藏。
很多人对于高利贷不清楚该怎么判断,把高利息等同于高利贷,以致自己陷入了被动的局面。
如何判断高利贷?
很简单。把握两个角度即可:放款主体和借款利率。

一、放款主体
搞清楚你借了谁的钱是大前提。
市场上只有两大类放款主体。一类是金融机构,一类是非金融机构。
如果你借的是非金融机构的钱,就可以用《民间借贷司法解释》里面的利率规定去判断。超出利率上限的,一定是高利贷。
如果你借的是金融机构的钱,《民间借贷司法解释》就不再适用了。因为《解释》第一条就明确了,经金融监管部门批准设立从事*款贷**业务的金融机构及其分支机构,因发放*款贷**等相关金融业务引发的纠纷,不适用本规定。
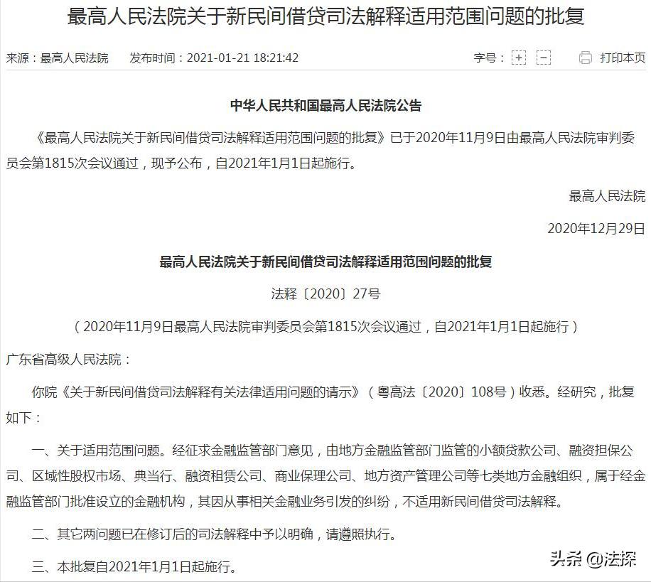
最高法院在2020年12月19日对广东省高院的批复中进一步强调了这一规则。
很多人没有搞清楚放款的主体,实际上是在金融机构借的钱,结果按照民间借贷的利息去判断高利贷,这本身就存在一个很大的失误。
如何辨别放款人是不是金融机构呢?
根据最高法的批复可以得出一个结论:地方金融监管部门监管的小额*款贷**公司、融资担保公司、区域性股权市场、典当行、融资租赁公司、商业保理公司、地方资产管理公司,均属于金融机构。
此外,各个银行也是“根正苗红”的金融机构。

金融机构的利率上限是多少呢?
法院有两种态度,一种是参照《民间借贷司法解释》的利率上限,一种是遵循金融机构*款贷**合同中的约定,但是对于合同中明显过高的利率应当予以调整。
至于调整多少,就要由法院结合市场环境、金融政策进行自由裁量了。目前,对于月息2分的*款贷**利率还是很有可能支持的。
所以,认清放款主体,是判断高利贷的重要前提。失之毫厘谬以千里。

二、借款利率
借款利率的判断是个计算题。公式是:
(还款总金额-借款金额)÷借款金额÷借款月数×12×100%
这样计算出的结果是借款的年利率。
如果放款方是非金融机构,就把计算得出的年利率和《民间借贷司法解释》中的年利率上限进行比较,超出的就是高利贷。
至于金融机构,则不好直接就说它是高利贷,还要看法院的认定,其中原因我们前面已经说过了。
《解释》中规定的年利率上限是多少呢?
一年期*款贷**市场报价利率的四倍,也就是1年期LPR的4倍。
这个利率每月20就会更新,看一下借款时最新的1年期LPR是多少,然后乘以4就可以了。

三、高利贷可以不还吗?
即便是高利贷,我们也不能想当然地拒绝还款。
法律只是对超出法定上限的利率不支持,不是对全部利率不支持。
纵然是对方因为放高利贷被判刑了,也不意味着我们就可以不还钱了。只要对方向我们追要,至少本金是要还回去的。
刑事犯罪是刑事犯罪,民事纠纷是民事纠纷,二者有交叉,但不能混为一谈。
就好比别人打伤了你,如果构成故意伤害罪,他该判刑判刑,但是你的医疗费他还是要出的。
高利贷害人不浅,因此家破人亡的大有人在。越是恶毒,我们越要冷静面对。希望深陷其中的人都能早日上岸,重新开始新的生活。
