
游戏作为一种消遣的方式,受到很多年轻人的喜爱,在工作结束之后,玩一玩游戏放松一下,是非常舒服的事情,但对于一些没有自制力的玩家来说,游戏往往会让其沉迷,而很多游戏公司也是推出了防沉迷系统。地下城作为全网火爆的游戏之一,玩家的人数非常多,这其中并不缺一些学生玩家和未成年人玩家,很多的学生玩家自制力差,虽然游戏本身有防沉迷系统,可是收效甚微。

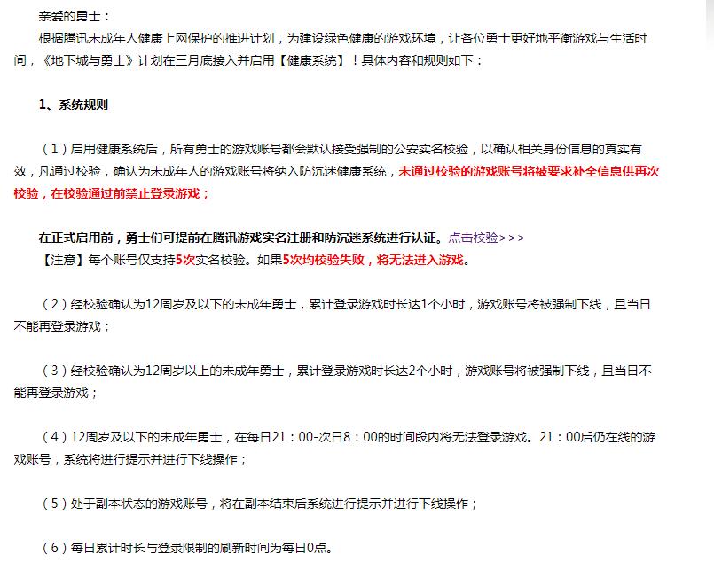
为此DNF新防沉迷系统上线,升级成为“健康系统”,账号需要实名认证,在认证通过之前是无法登陆游戏的,如果实名失败超过了五次,将无法进入游戏,也就是说,认证五次失败就相当于是永久的封号了,所有大区的地下城都无法登陆,还有可能会影响到其他游戏的登陆,因为并不只是地下城这一个游戏有防沉迷系统,像英雄联盟、剑灵、QQ飞车等游戏都有。

防沉迷系统对每个年龄段的玩家都规定了游戏时间,主要非为两个年龄段,一个是12周岁以下的未成年人,每天游戏时间不能超过一个小时,12岁到18岁之前的玩家每天不能超过两个小时,并且超过时间之后都会被强制下线。对于已经成年的玩家来说自然没有任何影响,对于家长来说则是一个好消息,因为不需要每天叮嘱,游戏直接强制下线并且无法登陆,非常省心。

在实名认证成功之后,玩家还可以领取奖励,可以在三个礼包中选择获得一个,礼包A是两张升级券加经验药,礼包B是星空裂缝的票和防虚弱药剂,礼包C是异型结晶碎片和苍穹材料。老玩家都知道肯定是领礼包C,可以免费得苍穹碎片和异型结晶,苍穹碎片可以给大号升级泰波尔斯,异型结晶可以给小号换哈林史诗。

当然欧皇玩家也可以选择星空裂缝通行证,运气好可以直接爆出来苍穹*器武**和泰波尔斯史诗,至于防虚弱药剂,在现在95级的深渊地下城中已经完全没有了用处,因为刷深渊之后有专门的传送门。
你们是怎么看待这次防沉迷改版呢?