要想学好物理,就要先掌握基础知识。特别是新初二、新初三刚开学的阶段,一定要把基础知识记下来,这样才不至于在新课的学习中慌慌张张。
这次学习哥分享的是初中物理的各类基础知识汇编,同学们可以收藏起来,作为初中阶段物理学习的一个索引,当需要梳理思路的时候拿出来看一看。
(因格式问题,表格中m3即为立方米,103即为10的三次方,上标显示和其他字大小相同,请同学们注意)
几个定义量的物理意义

常用物理量及其度量

重要的物理公式

重要的推导公式及其适用条件

常用估算量及常数


常见的隐含条件及其内容

物理设备及其工作原理

相关物理量及其影响因素


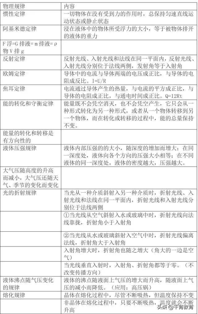
重要的物理规律及其内容


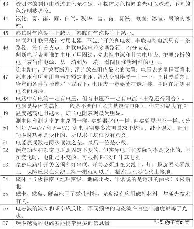
容易被理解错误的知识点



物质的整体分类

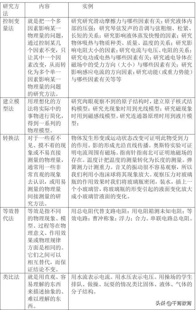
常用物理研究方法及其内容


物理学家重要成就

微信图片_201903111525238.png (328.76 KB, *载下**次数: 3)
