
为什么越来越多人日淘,日本EMS却要提价呢?这不明摆着有钱不赚吗?
还有日本EMS在声明中说的支付给中国邮局的运费成本增加,所以要涨价? 这是实力甩锅,还是另有隐情?
让我们跟随知乎大神的脚步
还记得去年在微博上的EMS事件吗?
一开始是这位叫林龙辉的男子从日本邮了吃的给国内的朋友,后来发现零食到了国内重量不对,竟然被人偷吃了,你说这种事情不怪中邮怪谁?
一开始中邮想甩锅给海关,非要强行吹逼说是海关的人检查的时候掉的包,结果海关立刻站出来打脸,表示他们检查包裹全程有监控并且不会随意开包,并且还建议博主报警,真是为海关的机智点赞!
后来又出了个所谓的EMS工作人员?
微博@EMS坑爹快递民间投诉中心:中国邮政EMS,我要和你决一死战!
投票:首页 | 微博投票 近7成网友表示包裹被偷过东西
EMS方面短信交涉,让删文章:Sina Visitor System
2月4号中国邮政开通微博@中国邮政 并认证加V,其后删微博销号
2月7号,一标注为“私人微博,可接受全国范围内EMS的查询、投诉、催件!”的微博账号@EMS员工发出一文章:被黑了,回复一下
正文较长 就不细说了 其中第五条
5、具体为什么要向日本索赔呢?普及一下知识,是万国邮政联盟组织规定的,所有国际邮件出现丢失、损毁都有寄件人在寄件国申请、有寄件国负责赔偿。同样的道理,从中国寄往国外的邮包出现丢失、损毁也都有中国邮政赔偿。这条本人也不理解,但如果想更改一下估计要找联合国开联合国大会了。
我们回到现在:
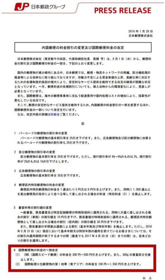
日本EMS在1月29号的时候 就发文要提价

对于运费提价的理由,日本邮政回答是:支付给中国邮局的运费、国内处理成本等费用增加,目前处于赔本状态,不得不提高价格。
这次日本邮政单独大幅度提高东亚国家的运费,这可能是由于中国邮政EMS粗暴服务有关。由中国EMS员工摔坏的包裹,由于万国邮政联盟的规定,理论上最后都由日本邮政买单。这比费用损失巨大,所以不得不提高价格,弥补这方面的亏顺。
SO,案件水落石出!日本EMS实属无奈啊!
既然涨价已经是既定的事实了,至于怎么办?
其实日淘不一定要走EMS的,走转运是越来越多代购的共同心声。EMS价格一上涨,几乎就没优势了,而且时效低。
列举一家转运 值得海淘 与日本EMS的价格对比!

近期该转运还有5折优惠活动!海淘达人们 该怎么淘 还是怎么淘!