微信公众号关注:牛尔护肤专栏或niuer208,和老牛一起说美妆护肤
引言
上周介绍了毛孔的结构以及出油型毛孔的形成和改善方法。很多同学迫不及待的想要了解老化型毛孔的解决对策。知道你们急,今天就为大家针对性分析【老化型毛孔】的成因和改善护理方式。想回顾【出油型毛孔】这篇文章,点击这里: 《出油型毛孔粗大怎么办?解决方案送给你》。
什么是老化型毛孔
上次我有介绍到出油型毛孔的外观:圆形的毛孔(被皮脂腺疯狂分泌而出的油脂所撑大)而老化型毛孔的成因则与皮肤衰老有关,通常呈现为水滴状,为什么呢?我们先来看看水滴形毛孔的外观吧。
健康年轻的皮肤,毛孔周围皮肤是有充足的胶原蛋白、弹力蛋白纤连蛋白以及玻尿酸做支撑的。但随着年龄增长、或者不注重防晒等因素,毛孔周围的这些弹力蛋白、胶原蛋白和玻尿酸都在急速流失,如果把20岁人体内的玻尿酸相对含量定位为100%,那么30、50、60岁时分别下降为65%、45%、25%;真皮中80%是胶原蛋白,一般女性在20岁时就开始逐渐流失,25岁后进入流失高峰期,30岁进入流失最高峰,40岁时体内胶原蛋白含量几乎消失殆尽。
就好比地面塌陷,当地质结构疏松、不够紧密时,一旦遭遇险情,地面就会塌陷。所以当毛孔四周的这些“地质结构”不紧实饱满时,就无法支撑住毛孔的结构。于是,毛孔四周开始出现“塌陷”。(看下图) 椭圆的水滴形毛孔,由此得名。

水滴形毛孔的形成和胶原蛋白、弹力蛋白、玻尿酸的流*密失**切相关!所以我们也常把水滴形毛孔叫做“老化型毛孔”。而有着此类型毛孔问题的人,通常脸部也一定会有皱纹的困扰,比如鱼尾纹、嘴角纹、法令纹。
什么原因导致松弛老化型毛孔出现
从下图中我们可以看出,紫外线和年龄增长是导致皮肤老化的两大原因。

我们的皮肤是多层结构,年轻时肌肤饱满,肤表犹如白煮蛋般光滑圆润,因为此时皮肤中的胶原蛋白充足(好比床垫内的棉花),它连同玻尿酸一起,负责撑起皮肤的面状结构,所以皮肤柔润有光泽,而且细腻。而弹力蛋白,好比床垫里的弹簧,负责肌肤的弹性(失去弹性的弹簧,没有支撑力,床垫就会瘪掉)。还有一种蛋白胶纤连蛋白,它以点状结构连接胶原和弹力蛋白,好比是“加固”,让皮肤的胶原和弹力蛋白更稳固。我们最熟悉的玻尿酸,也是年轻肌肤的必备,它则融合于三种蛋白之中,聚和大量水份,保持整体肌肤的结构丰盈。这四种“年轻成分”配合默契,完整稳固肌肤点、线、面整体结构,令肌肤犹如婴儿般柔软、细嫩,有弹性。
但是,随着年龄的增长,新陈代谢减缓,以及紫外线的伤害和缺乏保养,皮肤纹路会凹陷下去,和凹陷的毛孔连为一体,形成线状。又由于弹力蛋白、胶原蛋白的流失,在重力作用下皮肤会下垂,于是形成一定走向的明显纹路,毛孔通过皮纹一个个串联起来,变成了皱纹的一部分 。下图右边就能直观看到。

毛孔 并不能真正被缩小
毛孔本身不是橡皮筋,本身结构并不具有伸缩的能力。所以毛孔是不可能被缩小的。但是我们至少可以通过护肤品,避免粗大毛孔进一步失控。所以,提前预防毛孔出现,不是现在的你应该首要关注的吗?
防晒!防晒!防晒!
上面提到,紫外线的伤害也是导致老化型毛孔出现的元凶之一,我们90%以上的皮肤问题源自紫外线。UVA和UVB都是阳光中的紫外线,从穿透力来说,阳光中的大部分UVB被大气层阻挡住了,因此,能够穿透大气层的紫外线中90%以上都是UVA;UVB能到达皮肤表皮层,而UVA则能到达皮肤真皮层。从短期伤害来说,UVA会令皮肤出现变黑、产生色斑等现象,而长期伤害则是会对细胞DNA、胶原造成损伤,加速皮肤老化。

我们阻挡不了时间的流失,但我们可以减少紫外线对肌肤的伤害,所以防晒很重要,如何防晒,感兴趣的同协可以看一下老牛之前写过的《防晒、隔离、妆前乳的区别和使用顺序》
使用维A成分的保养品
除了防晒,日常外用护肤品中,我推荐含有视黄醇的护肤品。视黄醇就是我们平时熟悉的维他命A成分,它能够帮助毛囊壁的胶原增生、恢复弹性(增厚皮肤表层,衰老的皮肤表皮层非常薄),避免毛孔四周“塌陷”,让毛孔四周结构一旦饱满平滑,毛孔自然“看起来”就会小。当然外用护肤品的有效性,仅针对老化型毛孔初期哦,而且必须要坚持使用。如果你三天捕鱼两天晒网,那任何外用护肤品都不会有效。以后我会专门介绍视黄醇这个全能抗老成分。
使用含有胜肽的保养品
能够刺激胶原蛋白、弹力蛋白的增生,使得肌肤变得紧致光滑有弹性,而胜肽的好处,老牛曾经专门也写过一篇文章,详见《WHAT,外用护肤可以代替微整形了?》。
做好补水保湿
维持肌肤饱满水润弹性,除了防止胶原蛋白、弹力蛋白流失之外,还有就是减少玻尿酸的减少。感兴趣的同协,则可以看一下老牛也有写过的《别再迷信100%高浓度玻尿酸原液,它只是……》。
有了老化型毛孔 并非世界末日
如果你因年少不懂事,而造成了非常明显的老化型毛孔,很可惜,目前几乎是没有什么外用护肤品可以帮你真正缩小毛孔的。但是也不用绝望,现代的医学美容技术,可以帮你。(但是一定要去正规有资质的医美诊所,先咨询专业医生做了解)
依照松弛型毛孔的成因,比如因干燥导致粗大毛孔,可以选择填充式的医美手段,比如内地比较火的水光针;如果是因为胶原蛋白、弹力蛋白流失,则可以选择刺激胶原蛋白、弹力蛋白增生的医美手段,如内地比较普遍的点阵激光、射频等。
水光针
水光针利用特殊的针头,结合真空负压技术,将人体因衰老而流失的玻尿酸注入皮肤真皮层,不但能刺激肌肤加快新陈代谢,还能在短时间里面让肌肤变得水润光泽,并且起到收缩细化毛孔的效果。但是如果采用的是低交联或者非交联的玻尿酸,因在体内代谢比较快,单次治疗的美肤效果一般在20天到30天就会逐渐减弱。

点阵激光、射频
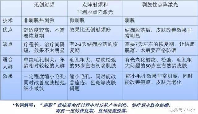
激光是用“光“治疗,射频是用”电“治疗,统称光电疗法。光电治疗可以改善毛孔粗大。毛孔粗大且皮松,建议可选择做点阵射频;毛孔粗大且有皱纹,则点阵激光相对更合适。当然,具体还是要听从专业的医生建议。提供下图仅作参考。

除了上面举例的医美方法,还可以使用光子嫩肤、微针等治疗改善毛孔粗大,具体选择哪一种,老牛还是建议,要让医生根据你的皮肤和需求去选择,切不可盲目听从别人说哪个项目好,就擅自去尝试,更不要选择没有医疗资质的机构去做。
老牛小结
针对松弛老化型毛孔
1、做好防晒,尽量减少紫外线带来的光老化,预防老化型毛孔出现;
2、选对保养品,诸如含有维A、胜肽之类的保养品,预防和改善刚出现的老化型毛孔;
3、针对特别粗大的毛孔,建议选择医美,但需选择具有正规医疗资质的机构。
(文中所有图片,均来自网络,不做商业用途)
如果你觉得有用,发送给朋友们吧。