干粉灭火系统
一、灭火机理及分类
(1)灭火剂类型
普通:扑救B类、C类、E类火灾,因而又称为BC干粉灭火剂。(碳酸氢盐)
多用途:扑救A类、B类、C类、E类火灾,因而又称为ABC干粉灭火剂(磷酸铵盐)
专用: 扑救D类火灾,又称为D类专用干粉灭火剂
注意事项:
1.BC类与ABC类干粉不兼容
2.BC类干粉与蛋白泡沫或者化学泡沫不兼容
3.对于一些扩散性很强的气体(如氢气、乙炔气体),干粉喷射后难以稀释整个空间的气体,对于精密仪器、仪表会留下残渣,不适用干粉灭火
(2)灭火机理
化学抑制、隔离、冷却与窒息作用
(3)系统组成
由干粉灭火设备和自动控制两大部分组成。前者由干粉储存容器、驱动气体瓶组、启动气体瓶组、减压阀、管道以及喷嘴组成;后者由火灾探测器、信号反馈装置、报警控制器等组成
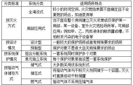
(4)系统分类

二、工作原理和适用范围
(1)工作原理
1、自动控制方式
在保护场所设置两种不同类型或两组同一类型的探测器进行复合探测。只有当两种不同类型或两组同一类型的火灾探测器均检测出保护场所存在火灾时,才能发出启动灭火系统的指令
2、手动控制方式
手动紧急停止是在系统启动后的延迟时段内发现不需要或不能实施喷放灭火剂的情况时可采用的一种使系统中止的手段。一旦系统开始喷放灭火剂,手动紧急停止装置便失去了作用。在使用手动紧急停止装置后,手动启动装置可以再次启动。

(2)适用范围
1.灭火前可切断气源的气体火灾;如天然气和石油气等可燃气体火灾
2.易燃、可燃液体和可溶化固体火灾
3.可燃固体表面火灾
4.带电设备的火灾
(3)不适用范围:
1.硝化纤维、*药炸**等无空气仍能迅速氧化的化学物质与强氧化剂
2.钾、钠、镁、钛、锆等活泼金属及其氢化物
3.可燃固体深位火灾。
三、系统设计参数
(1)一般规定

(2)全淹没灭火系统
1.全淹没灭火系统的灭火剂设计浓度不小于0.65kg/m3
2.全淹没灭火系统的干粉喷射时间不大于30s
3.全淹没灭火系统喷头布置,应使防护区内灭火剂分布均匀
4.防护区应设泄压口,并宜设在外墙上,其高度大于防护区净高的2/3
(3)局部应用灭火系统
1.局部应用灭火系统的设计可采用面积法或体积法。当保护对象的着火部位是平面时,宜采用面积法;当采用面积法不能做到使所有表面被覆盖时,应采用体积法
2.室内局部应用灭火系统的干粉喷射时间不小于30s
3.室外或有复燃危险的室内局部应用灭火系统的干粉喷射时间不小于60s
(4)预作用灭火系统
1.局部应用灭火系统的设计可采用面积法或体积法。当保护对象的着火部位是平面时,宜采用面积法;当采用面积法不能做到使所有表面被覆盖时,应采用体积法
2.室内局部应用灭火系统的干粉喷射时间不小于30s
3.室外或有复燃危险的室内局部应用灭火系统的干粉喷射时间不小于60s
四、系统组件及设置要求
干粉灭火系统储存装置宜由干粉储存容器、容器阀、安全泄压装置、驱动气体储瓶、瓶头阀、集流管、减压阀、压力报警及控制装置等组成。
