美的空调故障代码p0 (美的空调故障代码p4怎么解决)

美的变频空调故障代码大全

概述:介绍了美的变频系列空调故障代码,美的变频空调维修技巧、故障判断方法。

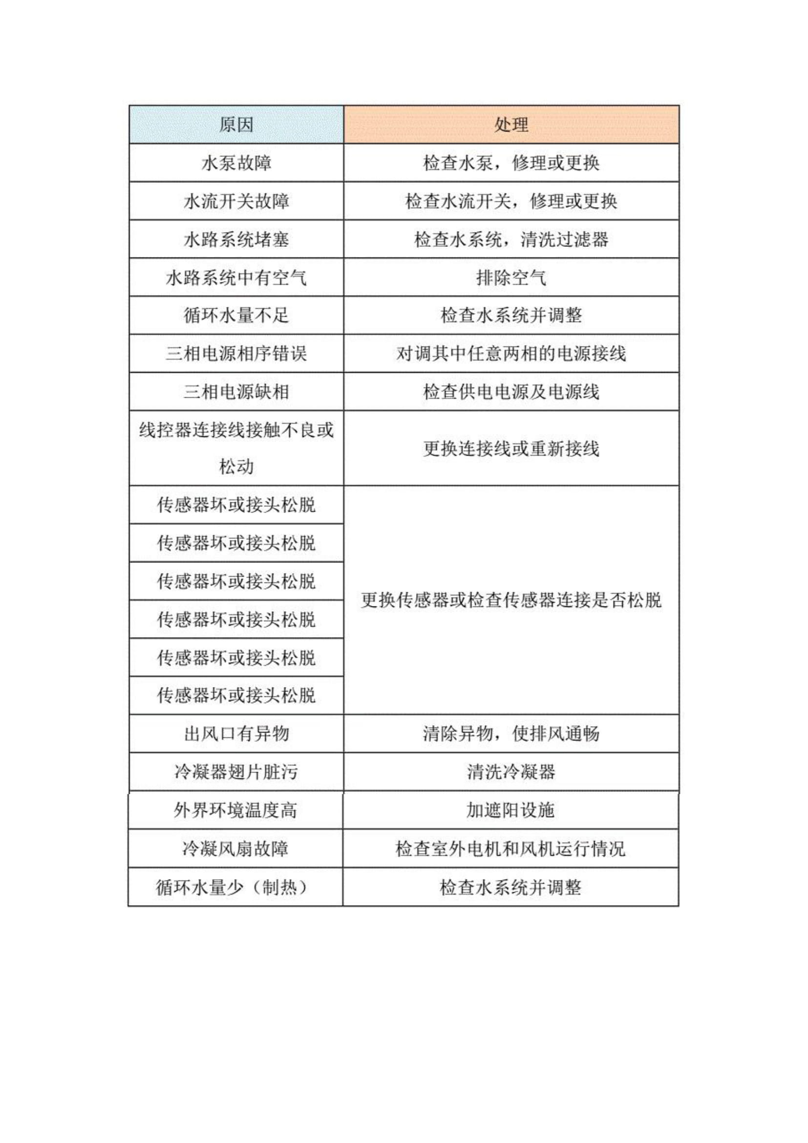
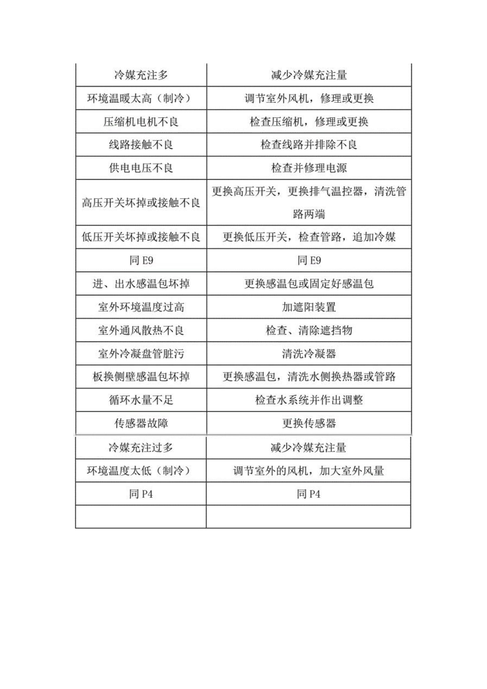
美的空调故障代码h5,美的空调故障代码大全

美的空调故障代码h5,美的空调故障代码大全

美的空调故障代码h5,美的空调故障代码大全

美的空调故障代码h5,美的空调故障代码大全

美的空调故障代码h5,美的空调故障代码大全

美的空调故障代码h5,美的空调故障代码大全

美的空调故障代码h5,美的空调故障代码大全

产品型号:KFR-26GW/BPY-R、KFR-35GW/BPY-R 温度显示区显示故障保护代码 显示内容 故障或保护定义 E0 参数错误 E1 室内外机通信故障 E2 过零检测出错 E3 风机速度失控 E4 温度保险丝断保护 E5 室外温度传感器故障 E6 室内温度传感器故障 P0 模块保护 P1 电压过高或过低保护 P2 压缩机顶部温度保护 美的变频空调总体框图KFR-50LW/BPYF 开关板显示代码(其中故障为不可恢复的保护) 代码 内 容 E01 一个小时四次模块保护 E02 (暂无) E03 一个小时三次排气温度保护 P01 室内板与室外板2分钟通讯不上保护 P02 IPM模块保护 P03 高低电压保护 P04 室内温度传感器开路或短路(房间、温度) P05 室外温度传感器开路或短路(高温或低温) P06 室内蒸发器温度保护关压缩机(高温或低温) P07 室外冷凝器高温保护关压缩机 P08 抽湿模式室内温度过低关压缩机 P09 室外排气温度过高关压缩机 P10 压缩机顶部温度保护 P11 化霜或防冷风 P12 室内风机温度过热 P13 室内板与开关板2分钟通讯不上 室内机故障显示功能(其中LED0为工作指示灯,正常时LED0亮,异常时LED0以5HZ的频率闪烁) LED4 LED3 LED2 LED1 LED0 LED状态 × × × ○ ☆ 模块保护 × × ○ × ☆ 压缩机顶部温度保护 × ○ × × ☆ 室内房间温度、蒸发器温度传感器开路或短路 ○ × × × ☆ 室外温度传感器开路或短路 × × ○ ○ ☆ 制冷或制热室外温度过低、室外温度过高 × ○ × ○ ☆ 排气温度过高(T3SECUP) ○ × × ○ ☆ 室内蒸发器高温保护(HEAT MODE) × ○ ○ × ☆ 电压过高或过低 ○ × ○ × ☆ 电流保护 ○ ○ × × ☆ 室内蒸发器低温度保护 × ○ ○ ○ ☆ 机型不匹配 ○ × ○ ○ ☆ 抽湿模式室内温度过低保护 ○ ○ × ○ ☆ 室内机和室外机通讯保护 ○ ○ ○ × ☆ 室内机和开关板通讯保护 ○ ○ ○ ○ ☆ 温度保险丝断保护 × × × × ○ 正常状态(频率值为零) ○ ○ × × ○ 正常状态(频率值不为零) 室外机故障自我诊断显示: LED4运行/待机指示灯 运行:亮 待机:闪 LED3 LED2 LED1 故 障 说 明 (1) (2) (3) (LED指示灯从左到右) × × × 正常运行 ○ ○ ○ 正常待机 × × ○ 电流保护 × × ☆ 压缩机排气温度传感器故障 × ☆ ☆ 环境温度传感器故障 ☆ × ☆ 盘管温度传感器故障 ○ ☆ ○ 室外电压太高或太低 × ○ × IPM模块保护 × ○ ○ 压缩机顶部温度过高 ○ × × 一分钟通讯故障保护 ○ × ○ 一小时四次电流保护(暂没有) ○ ☆ × 一小时四次模块保护 × × × 预热 8.故障显示信息: 开关板显示代码(其中故障为不可恢复的保护) 代码 内 容 E01 一个小时四次模块保护 E02 (暂无) E03 一个小时三次排气温度保护 P01 室内板与室外板2分钟通讯不上保护 P02 IPM模块保护 P03 高低电压保护 P04 室内温度传感器开路或短路(房间、温度) P05 室外温度传感器开路或短路(高温或低温) P06 室内蒸发器温度保护关压缩机(高温或低温) P07 室外冷凝器高温保护关压缩机 P08 抽湿模式室内温度过低关压缩机 P09 室外排气温度过高关压缩机 P10 压缩机顶部温度保护 P11 化霜或防冷风 P12 室内风机温度过热 P13 室内板与开关板2分钟通讯不上 室内机故障显示功能(其中LED0为工作指示灯,正常时LED0亮,异常时LED0以5HZ的频率闪烁) LED4 LED3 LED2 LED1 LED0 LED状态 × × × ○ ☆ 模块保护 × × ○ × ☆ 压缩机顶部温度保护 × ○ × × ☆ 室内房间温度、蒸发器温度传感器开路或短路 ○ × × × ☆ 室外温度传感器开路或短路 × × ○ ○ ☆ 制冷或制热室外温度过低、室外温度过高 × ○ × ○ ☆ 排气温度过高(T3SECUP)美的空调故障代码 ○ × × ○ ☆ 室内蒸发器高温保护(HEAT MODE) × ○ ○ × ☆ 电压过高或过低 ○ × ○ × ☆ 电流保护 ○ ○ × × ☆ 室内蒸发器低温度保护 × ○ ○ ○ ☆ 机型不匹配 ○ × ○ ○ ☆ 抽湿模式室内温度过低保护 ○ ○ × ○ ☆ 室内机和室外机通讯保护 ○ ○ ○ × ☆ 室内机和开关板通讯保护 ○ ○ ○ ○ ☆ 温度保险丝断保护 × × × × ○ 正常状态(频率值为零) ○ ○ × × ○ 正常状态(频率值不为零) 室外机故障自我诊断显示: LED4运行/待机指示灯 运行:亮 待机:闪 LED3 LED2 LED1 故 障 说 明 (1) (2) (3) (LED指示灯从左到右) × × × 正常运行 ○ ○ ○ 正常待机 × × ○ 电流保护 × × ☆ 压缩机排气温度传感器故障 × ☆ ☆ 环境温度传感器故障 ☆ × ☆ 盘管温度传感器故障 ○ ☆ ○ 室外电压太高或太低 × ○ × IPM模块保护 × ○ ○ 压缩机顶部温度过高 ○ × × 一分钟通讯故障保护 ○ × ○ 一小时四次电流保护(暂没有) ○ ☆ × 一小时四次模块保护 × × × 预热

9.维修技术: ① 故障现象:开机后显示P01故障 故障原因:室内板与室外板2分钟通信不上保护 处理步骤: (1)检查室内外机电源连接线的连接是否正确,若不正确,更正,否则进行下一步。 (2) 检查室内机电源线的火线和零线的连接是否正确,若不正确,更正,否则进行下一步。 (3) 检查室内机电源线插座的火线和零线的连接电网是否正确,若不正确,更正,否则进行下一步。 (4)换室内电控板,若通讯恢复,则维修结束,否则进行下一步。 (5)换室外电源板,若通讯恢复,则维修结束,否则进行下一步。 (6)换室外主控板。 附:判断通讯成功与否的快捷方法: 转换室内机的运行模式,将制冷模式转换为制热模式,反复两次,听室外机有无四通阀线圈的吸合声,若有,通讯成功,否则,存在通讯故障。 ② 故障现象:运行一端时间后显示P02故障 故障原因:IPM 模块保护 处理步骤: 关机,一段时间后,重新开机,若压缩机能正常开机,检查室外风机是否通风良好;若压缩机不能正常开机,更换室外主控板,如故障仍存在,则IPM模块。 ③ 故障现象:开机后显示P03故障 故障原因:高低电压保护 处理步骤: (1)检查室内外电源板和主控板的11芯连接线的连接是否正确,若不正确,更正,否则进行下一步。 (2)更换室内外电源板 ④ 故障现象:开机后显示P04故障 故障原因:室内温度传感器开路或短路(房间、温度) 处理:用万用表检查室温或蒸发器传感器,如正常,则换电控板 ⑤ 故障现象:开机后显示P05故障 故障原因:室外温度传感器开路或短路(冷凝器、环境、排气温度) 处理:用万用表检查室外温度或蒸发器传感器,如正常,则换电控板 ⑥ 故障现象:开机后显示P10故障 故障原因:压缩机顶部温度保护 处理:⑴用万用表检查压缩机过负荷保护器,电阻小于100欧为正常 ⑵如压缩机过负荷保护器电阻小于100欧,换室外电控板 ⑦ 故障现象:开机后显示P13故障 故障原因:室内板与开关板2分钟通信不上 处理:换开关板 ⑧ 故障现象:压缩机、室外风机运转几秒钟后以上停 故障原因:室外机电源继电器没有吸合 处理:换外室电控板美的机故障一览表4 KFR-50LW/DY-P KFR-50LW/Y-P KF-50 7)故障代码显示 保护代码 内 容 故障代码 内 容E1 T1传感器故障E2 T2传感器故障E3 T3传感器故障E4 T4传感器故障E5 室内板与显示板3分钟通信不上P3 高低电压保护(变频机用) P4 室内蒸发器温度保护关压缩机(高温或低温) P5 室外冷凝器高温保护关压缩机 P7 室外排气温度过高关压缩机(变频机用) P8 压缩机顶部温度保护(变频机用)美的空调故障代码 P9 化霜保护或防冷风关风机 E6 室外保护 E7 加湿器故障 E8 静电除尘故障 E9 EEPROM出错分体壁挂机 1)25、35F、F1系列 工作灯 定时灯 化霜灯 内 容 〇 〇 × 电流保护(PRI-5MIN PRI-3SEC) ☆ ☆ × 风机速度失控 ☆ ○ × 过零检测出错 ☆ ☆ × 主芯片和计算机通信不上 ☆ ○ × 室内蒸发器温度传感器开路或短路 ☆ × × 室内房间温度传感器开路或短路 ○ ☆ × 温度保险丝断保护(FUSED) ☆ ○ × 室内蒸发器高温保护或低温保护 ☆ × × 抽湿模式室内温度过低保护 × ○ ○ 上电时写EEPROM参数出错 ○ ○ ○ 上电时读EEPROM参数出错 ○ × ☆ 运行时写EEPROM参数出错 2) 清静星26、33C1系列 代码 内 容 P0 连续4次电流保护 P1 室内风机速度失控 P2 室内板与开关板2分钟通信不上 P3 室内蒸发器温度传感器开路或短路 P4 室内房间温度传感器开路或短路 P5 室内风机温度保险丝断开 P6 过零检测故障 P7 机型选择错误 美的机故障一览表5 3)星彩(26A、32A、36A、43A系列)、星光(23、26、32I1、I2系列)、22Y系列 工作灯 定时灯 化霜灯 LED状态 ☆ × ☆ 四次电流保护5HZ ☆ × × 风机速度失控5HZ ☆ ☆ ☆ 过零检测出错0.1HZ ☆ ☆ ○ 主芯片和计算机通信不上5HZ × × ☆ 室内蒸发器温度传感器开路或短路5HZ × ☆ × 室内房间温度传感器开路或短路5HZ ☆ ☆ × 温度保险丝断保护5HZ ○ ○ ○ 上电时读EEPROM参数出错 ○(亮) ☆(闪) ×(灭) (故障判断时,只用以上所列的三个灯判断,不去判断其它灯的状态) 4)星彩(50、60A、70A系列) 序号 类型 内 容 LED闪亮 备 注 1 保护 连续四次压缩机开10分钟内出现电流保护 运行灯、定时灯、化霜灯(只送风灯)同时以5HZ闪烁 整机关机,要掉电才能恢复 2 故障 室温传感器检测口异常 定时灯以5HZ闪烁 故障清除后,自动恢复 3 故障 蒸发器传感器检测口异常 运行灯以5HZ闪烁 4 故障 冷凝器传感器检测口异常 化霜灯以5HZ闪烁 5 故障 EEPROM通讯错误(保留) 运行灯和定时灯以5HZ闪烁 5)I型分体机KF(R)-23GW/IY 工作灯 自动灯 定时灯 除霜灯 故障保护内容 ○ ☆ ○ × 电流保护 ☆ ☆ ☆ × 风机速度失控 ☆ ☆ ○ × 过零检测出错 ☆ ○ ☆ × 主芯片和计算机通信不上 ☆ ○ ○ × 室内蒸发器温度传感器开路或短路 ☆ ○ × × 室内房间温度传感器开路或短路 ○ ☆ ☆ × 温度保险丝断保护 ☆ × ○ × 室内蒸发器高温保护或低温保护 ☆ × × × 抽湿模式室内温度过低保护 ☆ ○ ○ ○ 上电时写EEPROM参数出错 ○ ○ ○ ○ 上电时读EEPROM参数出错 ○ × × ☆ 运行时读写EEPROM参数出错 6)H型分体挂壁机KF(R)-25GW/HY 清新灯 定时灯 工作灯 故障保护内容 ☆ ☆ ☆ 电流保护 ☆ ☆ ○ 风机速度失控 ☆ ○ ☆ 过零检测错误 ○ ○ ☆ 室内蒸发器温度传感器开路或短路 ☆ ○ ○ 室内房间温度传感器开路或短路 4 美的空调故障代码 KF(R)-23GW/Y KF(R)-26/32GW/(D)Y KF(R)-25/28/30GW/Y KF(R)-36/43GW/Y KF(R)-25GW/EY KF(R)-28GW/EY KF(R)-35GW/Y KF(R)-26GW/CY KF(R)-33GW/CY 运行灯 定时灯 自动灯 化霜灯 故障现象 ☆ × × × 室内风机转速失控达1分钟以上(带换气灯的,换气灯也闪烁) × ☆ × × 室温传感器开路或短路 × × ☆ × 蒸发器传感器开路或短路 ☆ ☆ × × 温度保险丝熔断(带换气灯的,换气灯也闪烁) ☆ ☆ ☆ ☆ 无过零信号(所有灯以0.1HZ闪烁) ☆:5HZ闪烁 ×:灭 柜 机 1)天朗星触摸屏系列柜机(M系列) 保护代码 内 容 故障代码 内 容E1 T1传感器故障E2 T2传感器故障

E3 T3传感器故障E4 T4传感器故障(变频机用)E5 室内板与显示板3分钟通信不上E6 室外保护

E7 加湿器故障E8 静电除尘故障 E9 EEPROM出错P3 高低电压保护(变频机用) P4 室内蒸发器温度保护关压缩机(高温或低温) P5 室外冷凝器高温保护关压缩机 P7 室外排气温度过高关压缩机(变频机用) P8 压缩机顶部温度保护(变频机用)P9 化霜保护或防冷风关风机 室外保护:LED3为电源指示灯 LED显示 内 容 LED1 LED2 LED3 灭 灭 亮 正常 亮 灭 亮 相序接反 灭 亮 亮 过电流 亮 亮 亮 缺相 亮 亮 亮 压力保护 2)星海50、71、120F2、K2系列 类型 内 容 故障指示 备 注 故障 室温传感器检测口异常 定时灯以5HZ闪烁 保护后停机,按键和遥控仍起作用,故障清除后,继续按原状态运行 故障 蒸发器传感器检测口异常 运行灯以5HZ闪烁 故障 冷凝器传感器检测口异常 化霜灯以5HZ闪烁 故障 室外机保护 定时、运行、化霜灯同时以5HZ闪烁 保护后停机,按键和遥控不起作用,故障清除后自动恢复按键和遥控功能 室外故障显示LED同E系列柜机 3)E、F、F1、K、H、I系列柜机 类型 内 容 代 码 保护 压缩机过载(保留) P02 保护 室内蒸发器温度过低(制冷) P03 保护 室内蒸发器温度过高(制热) P04 保护 室内出风口温度过高(制热) P05 故障 温度传感器开路,短路故障 E01 故障 压缩机过流(保留) E02 故障 压缩机欠流(第一次上电检)(保留) E03 故障 室外机保护 E04 注:故障期间LED以2HZ频率闪,而保护期间LED显示正常需要了解空调维修、空调故障代码、空调保养、空调清洗、空调移机、空调安装方面知识的朋友请登陆http://www.025suning.com 【南京苏宁电器维修中心】专家张林为您做全面解答。本站内容属专家张林原创,欢迎转载,转载时请做本站的链接,谢谢!美的空调故障代码 室外故障显示LED:正常运行时LED不发光,故障时以5HZ闪烁其代码列表如下: 类型 内 容 LED1 LED2 LED3 显示 故障 相序 ☆ × × E04 故障 缺相 ☆ × × E04 故障 高、低压压力保护 ☆ × × E04 故障 电流过载 × × ☆ E04 故障 T3开路、短路故障 × ☆ ☆ E04 故障 T4开路、短路故障 × ☆ × E04 故障 冷器高温保护 ☆ ☆ ☆ E04 4)C1系列落地式空调器 类型 内 容 显示代码 保护 压缩机过载 P02 保护 室内蒸发器温度过低(制冷) P03 保护 室内蒸发器温度过高(制热) P04 故障 温度传感器开路,短路故障 E01 故障 压缩机过流 E02 故障 室外机保护 E03 注:故障期间LED以2HZ频率闪,而保护期间LED显示正常 5)B(C)型分体落地机 L(R)F-7.5WB(D) L(R)F-12WB L(R)F-7.5WC(D) L(R)F-12WC KF(R)-48LW/Y KF(R)-61LW/Y KF(R)-75LW/B(C)(S)(D) KF(R)-120LW/B(C)(S)(D) 开关板上的故障类型显示(开关板上LED1快闪),保护恢复后工作正常 故 障 类 型 显示代码 室外机故障 01 电源过欠压 02 制冷时室内蒸发器温度过低 03 制热时室内蒸发器温度过高 04 室内出风口温度过高 05 室内主控板与显示板不能通信 06 室内机电路故障 07 室外机故障时,室外LED3快闪,室外故障类型显示灯(LED4,5,6)指示故障内容: LED6 LED5 LED4 保护类型 过流保护 ON 室外保护 欠流保护 ON 室外保护 管路过压 ON 室外保护 管路欠压 ON ON 室外保护 电压过压 ON ON 电压过压 电压欠压 ON ON 电压欠压 相序错误 ON ON ON 室外保护 缺A相 ☆ 室外保护 缺B相 ☆ 室外保护 缺C相 ☆ 室外保护 其它 室外保护 6)A型落地空调器: LF-8W(单相、三相) RF-8W(单相、三相) LF-12W RF-12W 室外故障检测故障指示灯表示的故障类型: 亮 灯 情 况 指 示 的 内 容 LED1亮 电压过高 LED2亮 电压过低 LED3亮 管路压力过高,压缩机过流或过热 LED4亮 管路压力过低 LED1和LED2亮 室外机温度检测大于80度 LED1和LED3亮 室外机温度检测小于-40度 美的机故障一览表7 一拖二系列 1)定频一拖二 KF-23×2GW/Y KRF-23×2GW/Y KF-(20+28)GW/Y KFR-(20+28)GW/Y 故障内容 POWER 运行灯 TIMER 定时灯 DEFOS. 化霜灯 AUTO 自动灯 ECONO 经济运行灯 系统故障(暂无) 闪(2HZ) × × × × 内风机过热 闪(2HZ) × × ○ ○ 压缩机过流 闪(2HZ) × ○ × × 传感器开短路 闪(2HZ) × ○ ○ ○ 内风机失控 闪(2HZ) ○ × × × 通信故障 闪(2HZ) ○ × ○ ○ 系统故障(暂无) 闪(2HZ) ○ × × × 2)变频一拖二 KF(R)-25×2GW/BPY KFR-(23+32)GW/EBPY 室内机LED显示功能: 强制制冷时,化霜预热灯和运行指示灯以0.2HZ闪 模式冲突时, 定时灯和化霜灯同时以5Hz闪烁. 机器发生异常时,由芯片检测并通过LED显示出来,但在遥控关机或待机状态下无显示 室温传感器检测口电压在0.2~4.8V以外,仅定时灯以5HZ闪烁 蒸发器传感器检测口电压在0.2~4.8V以外,仅自动灯以5HZ闪烁 温度保险丝熔断,仅运行灯以5HZ闪烁 室内机检测到通讯故障保护时,仅化霜灯5HZ闪烁 室外故障时,运行指示灯、定时指示灯、自动指示灯、 化霜预热灯灯同时以0.2Hz闪烁 室外机故障自诊断显示:LED0为工作指示灯,正常时LED0亮,异常时LED0以5HZ的频率闪烁 D8 D9 D10 D11 D12 LED状态 × × × ○ ☆ 模块保护 × × ○ × ☆ 压缩机顶部温度保护 × ○ × × ☆ 室内房间温度、蒸发器温度传感器开路或短路 ○ × × × ☆ 室外温度传感器开路或短路 × × ○ ○ ☆ 制冷或制热室外温度过低、室外温度过高