桑园复合经营是指在桑园内以培植桑树生产桑叶为主的同时,兼营其它种植业或养殖业,以及综合利用桑树叶片以外的枝条、根、花、葚、芽等器官,以提高桑园单位土地的总体经济效益。

一、桑园间作套种类型
1.间作桑园
间作桑园桑树栽植较稀,株行距较宽,一般亩栽400株左右,或是单行带状栽植,树型养成较高,桑园内的间隙大,阳光充足。间作桑园大多是收获间作作物和采叶养蚕并重,对间作作物有常年的种植安排,进行专门的施肥、除草、中耕、培土等田间管理,这样也节省了对桑树的管理用工。
2.专用桑园
专用桑园桑树栽植密度高,株行距较小,一般亩栽600~800株,树型养成较低,生长季节桑园内枝叶茂盛,间隙较小。这类桑园以快速高产、多次采叶为主要目的。对桑树要进行专门的耕耘、施肥、除草、排灌和病虫害防治等管理。专用桑园的间作因桑树树龄、树势可分为幼龄桑园和成林桑园两类。幼龄桑园指修剪未定型栽后1~2年的新桑园,桑园内四季光照充足,可全年间作各种作物,不受作物喜光程度的限制。成林桑园是指栽植3年后定型桑园,在桑树生长季节,枝叶对地面、空间的覆盖度大,桑园郁闭,园内的光照、通风等条件差,不利于大多数作物生长,一般只是利用晚秋、冬、早春三季,即从11月份桑树进入休眠期到次年4月初桑树开始发芽的一段时间,但夏伐桑园亦可利用夏伐“休闲期”选择相适应的作物进行间作套种。
表1 专用桑园的两种间作类型

3.桑园间作套种的经济效益
桑园实行间作套种后,桑树能为作物防风固沙,微调气候;作物覆盖行间,可以保持水土,为桑树生长创造有利条件;套种作物的施肥、中耕也附带加强了桑树的管理。同时由于有特殊小气候环境,挡风保湿,有利桑树早发芽,生长良好,遭受寒潮袭击的影响也较小。间作物收获后,部分茎秆、残茬返回桑园。所有这些措施一方面促进了间作物的生长,另一方面也使桑园土壤疏松、有机质增加、地力得到改良,从而促进了桑树生长,提高了桑叶产量,增加了亩桑效益。桑园间作物的收益也相当可观,一般专用桑园间作物的收益可占桑园总收入的25%~50%或更高。据湖北省农业科学院经济作物研究所2009~2010年对鄂西蚕区桑园间作套种调查显示,每亩桑园间作地膜马铃薯可产鲜马铃薯1659.7kg,能效产投比(不计人工)达2.51∶1,在扣除种子、化肥、农药等物质消耗费用后,间作物产值约为普通桑园全年蚕茧产值的33.3%。桑园间作百合的收益更为可观,每亩桑园间作百合可产鲜百合1499.9kg,经济收益收益达5999.6~10977.9元。

二、桑园间作套种模式
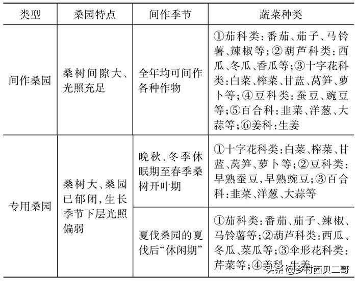
(一)桑园间作蔬菜模式
间作桑园和幼龄桑园常年四季均可间作蔬菜;专用桑园可在晚秋桑树进入休眠期至次年春季桑树发芽期的一段时间或夏伐桑园的夏伐“休闲期”进行间作蔬菜。
表2 桑园间作蔬菜种类

1.红菜薹
红菜薹历史悠久,据《生物史》载:“武昌特产红菜薹,在唐代时已是名菜”,足见红菜薹早于千余年前已负盛名。1907年徐毓华所著《湖北乡土地理》载:“马鞍之煤、宝通寺之菜,黄鹄矶头之鲤,均占优胜之土物也”。红菜薹虽为一般蔬菜,然可与马鞍之煤、黄鹄矶头之鲤媲美,其身价非同一般。红菜薹有早、中、晚熟品种,生长期分别为150天、170天和180天。桑园间作红菜薹可因地而异选择合适品种,早熟品种一般9月上旬育苗,苗龄25~30天,待生长5片真叶时移栽至桑园。
(1)播种育苗。一般早熟种在9月上旬育苗,每亩桑园用种量30~35g。苗床宜选用沙壤土或壤土,施足基肥,播种时掺沙混播,尽量做到稀薄均匀,出苗后间苗2~3次,结合间苗追施腐熟的人粪水,促进生长。
(2)整地施肥。桑园经翻耕后,每亩施腐熟厩肥2000~3500kg,配施碳酸氢铵30~40kg,过磷酸钙30~40kg,氯化钾15kg作基肥或施50kg复合肥,畦宽1.2m,每畦种4行。
(3)定植。苗龄25~30天,5片真叶时移栽。一般9月下旬开始定植,株行距35cm×40cm。
(4)田间管理。在菜薹形成前用腐熟稀人粪尿浇施,菜薹形成后追施速效氮肥,每亩施尿素5~7.5kg或碳酸氢铵20kg。每次菜薹采收后,追施一次肥料,氮肥与复合肥交替施用。重点做好以下五点:①浇足压蔸水:定植后由于高温需及时浇足第1次压蔸水,最好第2天浇1次复水。如选取雨前定植,则既省工又缓苗快。②及时早采收第1薹:部分植株定植后不久即抽薹,此时应适当早采,以利苗势生长和侧薹的萌发。③注意排水:挖好排水沟,及时排除雨天菜田的积水,防止高温雨后软腐病的发生。④肥水管理:视天气和苗势及时追施粪肥,一般每亩施5~7.5kg尿素。⑤采收要求:采收宜用专用的小铲刀,切口平整或成斜面,避免伤及其他薹芽。
(5)病虫防治。病害主要有霜霉病和软腐病,虫害有蚜虫、菜青虫、斜纹夜蛾等。软腐病可用农用链霉素、普力克防治;霜霉病可用百菌清、安克等防治。蚜虫、菜青虫、斜纹夜蛾等可用吡虫啉、抑太保、除尽等药剂防治。
2.生姜
生姜为阴性作物,株高40~70cm,原产热带多湿森林地区,要求温暖、湿润,有散射光的生长环境和肥沃疏松、排水良好的土壤条件。桑园间作生姜的季节一般是5月上中旬播种,10月中下旬开始收获,生长期160~170天。大田栽培生姜,需要搭棚遮阴,成本较高。而桑园间作生姜则可以充分利用桑树枝叶遮阴,桑园内湿润、直射光少的自然条件,栽培成本相对降低。
(1)选地和整地。选择地势较高,排灌方便,土质肥沃、疏松,上年未种生姜的桑园,结合桑园冬春季管理,深翻土地,并增施有机肥。
(2)适时播种。取无病害的优良种姜,在立夏前后气温达15℃左右时播种。生姜种植穴需与桑树间距30~40cm,播种方法为穴播或条播,株行距为20cm×(40~50)cm,条播时播种沟一般深10~15cm,宽15~20cm,沟内施腐熟的厩肥或磷钾肥,把姜种芽向上平放于沟内,然后用泥土覆没,再将有机肥撒盖在畦面上,用肥量每亩2000~2500kg,然后用土覆盖。
(3)田间管理。生姜的地下块茎是多次分蘖逐渐长成的,需分期追施肥料和培土。轻施提苗肥,重施合枝肥。补施秋肥于6月上中旬结合浇水,每亩顺水冲施尿素25kg,以促进姜苗生长。7月上中旬至8月20日前每亩补施硫酸钾30kg,追肥后及时浇水。9月中旬可根据姜苗长势,适量追施钾肥或氮肥,并对地上部进行叶面追肥。
为保证生姜顺利出苗,在播种前浇透底水的基础上,一般在出苗前不进行浇水,而要等到姜苗70%出土后再浇水,具体应根据天气、土壤质地及土壤水分状况灵活掌握。立秋前后,生姜进入旺盛生长期需水量增多,应始终保持土壤的湿润状态。施用分枝肥后,应根据生姜生长情况,及时进行分次培土2~3次,确保生长不露出土面,促进姜块迅速生长。并应用无公害生产技术防治病虫害。
(4)延时收获。当秋末气温在8~18℃时,秋高气爽,光照充足,昼夜温差大,正是形成产量的关键时期,适当延长生长期,提高产量。据试验,霜降后,每晚收一天,平均亩增产30~60kg。

(二)桑园间作草莓
草莓是多年生常绿草本植物,植株矮小,匍匐生长,株高15~35cm。草莓适应性强,对土壤要求不很严格,栽培容易,但因根系主要分布在15cm土层以内,欲求丰产,须选择质地疏松、肥沃、保水力强、排水良好的壤土或沙壤土栽培。土壤pH值在5~8之间均可,以pH值5.5~6为好。草莓较耐低温,不喜高温和干旱,生育适温17~26℃,低于4~5℃、高于30℃时生长停止。越冬时,地下根茎能耐零下10℃低温。喜光线充足,也较耐阴,不耐旱,也不耐涝。
草莓生长周期短,产量高,具有较高经济价值和营养价值。果实柔软多汁,味甜芳香,除含有糖、有机酸、蛋白质外,还有丰富的磷、铁、钙等矿物质和维生素。果可鲜食,也可加工成罐头、果汁、果酱、草莓酒等。
(1)选园整地。应选择土质疏松、肥力足、保水力强、排水良好的桑园,若大面积栽种时,还应选择交通便利的桑园间作草莓。栽种草莓的桑地应先行翻耕,施足基肥。一般每亩需施腐熟厩肥、垃圾1500~2000kg,骨粉15~20kg,复合肥20~40kg,结合整地,翻入20~25cm的土壤中。
(2)定植移栽。选用无病虫害、具有4~6片叶的壮苗栽种。草莓栽种可每年栽1次或隔3年栽1次的方式。1年1栽时,一般每亩栽3000~4000株苗,株距12~16cm,草莓采收后,约6月上旬把老苗移到桑园附近的零星地上越夏,秋季再重新将新苗栽植于桑园。3年1栽方式,栽植宜稀,一般亩栽种2500~3500株苗,株距14~18cm,果实收获后还可繁殖种苗。3年后更新一次,否则苗老化,病虫害增多,产量降低。草莓定植移栽时,应做到不露根,不埋心,深浅适宜。
(3)田间管理。栽后即行浇水,保持土壤湿润。冬前做好中耕除草,宜浅耕,少伤根。及时摘除匍匐茎、老叶、病叶和多余生产点,尤其在开花结果时期内抽生的匍匐茎更应及时摘除,以免消耗养分。每株保留1~2个生长点,多余的分蘖随时摘除。开春后施一次发棵肥,亩施腐熟人粪尿600~800kg或尿素2.5~3kg。3月份开始,每隔半个月喷一次0.1%磷酸二氢钾叶面肥。同时,还应做好排水灌溉,防旱防涝,防治病虫害和霉烂工作。
(4)采收。草莓从开花到成熟一般需30~40天,从开采到结束需20天左右。采收期在4月下旬到5月上旬。采收时应轻采轻放,不宜堆积挤压。

(三)桑园间作中药材
桑树喜温喜湿怕涝,是深根作物。栽培桑的根系可深达1.5m以下土层,吸收根系主要分布在深20~40cm土层内,也就决定了桑树吸收土壤养分也集中于20~40cm土层。故成林桑园间作套种中药材应选择根系分布在0~20cm的耕层的品种,如柴胡、贝母、半夏等。
表3 桑园间作中药材种类

1.贝母
贝母为多年生草本植物,属百合科,植株高30~70cm。以茎入药,在医药上用途甚广,主治肺炎、气管炎、上呼吸道感染等疾病,对化痰止咳、清热润肺、消食治胀有较好的疗效。贝母鲜茎秋季长出新根,幼芽在翌年2月上旬出土成苗,3月中旬至4月中旬为植株生长旺盛期。5月中上旬气温超过20℃时,地上部植株落黄、枯萎,地下部形成的新鳞茎在土中“越夏”,至秋季再开始长根。作商品用的贝母是在植株枯萎后收获加工而成。一般桑园每亩产商品贝母300~400kg。
(1)园地选择。选择地势高、土层深、排水良好、土质疏松肥沃的桑园种植。
(2)播种。一般晚秋蚕结束后,10下旬播种。桑园翻耕后,在间距桑树30cm处开种植沟,沟距25cm,沟深6~7cm,沟内施饼肥或磷钾肥,每亩用饼肥150kg,磷钾肥15kg,然后将鳞茎的芽眼朝上,按株距15cm摆入沟内,再用土盖没鳞茎。每亩桑园需栽种贝母200~300kg。
(3)管理。贝母喜重肥,在施足底肥的基础上,做到勤追肥。冰冻前要增施畜禽粪肥,以保暖防冻,每亩施2000~2500kg。出苗后要多次浇施水粪。要保持土壤湿润,但要防止积水。开花时要及时摘除花朵,并做好病虫害防治。
(4)收获与加工。地上枯萎后,做商品用的贝母,待桑树夏伐后,选晴天挖掘,洗净泥土,加工、晒干。留种用的要妥善保藏。
2.元胡(延胡素)
元胡属多年生直立草本植物,属*粟罂**科。医药上以干燥块茎入药,具有活血散瘀、理气止痛功能,是伤科、妇科的重要药物。
元胡性喜温暖湿润的环境条件,原野生于山地树林边缘的杂草中。9~10月份块茎在土壤中生根、萌芽,翌年2月上旬出苗,3~4月份植株旺盛生长,5月上中旬(立夏前后)茎叶枯萎,地下部在土中“越夏”,整个生育期约100天。
(1)选地。选择地势较高、排水良好、土壤疏松且表面有机质含量高的桑园。
(2)播种。一般晚秋蚕结束后,10下旬播种。播种前要整好桑畦,做到畦平土细。在桑园行间开沟,沟深10cm,沟距15~20cm,沟内施腐熟的农家肥,磷钾肥等,然后下种覆土。每亩桑园约播种25kg。
(3)管理。元胡的根系浅,地下茎沿表土生长,故下种后不宜松土,有杂草时,应即时拔除。元胡生长期短,施足基肥,勤施追肥是增产的关键。每亩用1500~2000kg厩肥做基肥,出苗后施2、3次人畜粪肥。元胡喜湿润环境,天旱时应多浇水,多雨季节要开沟排水,防止桑园积水。要注意对元胡的霜霉病、菌核病及地老虎的防治。
(4)收获及加工。立夏后茎叶枯萎时即可收获。将挖出的块茎,用水洗净,在沸水中煮2~3分钟(烫至内无白心),捞出晒干,即可出售。一般每亩桑园可产新鲜元胡100~150kg,成品33~50kg。
3.天麻
天麻为多年生寄生草本植物,其干燥块茎具有平肝息风的药用价值。天麻无根无叶,不能进行光合作用来制造营养,必须靠与之共生的密环菌获得营养。
天麻和密环菌喜欢凉爽、阴湿的气候和疏松、排水良好的土壤条件。密环菌的营养源是木材。适合密环菌的生产的树种有麻栎、青红栎、桑树等多种阔叶树。
(1)选地。选择土层深厚肥沃、土质疏松、排水性良好的桑园。
(2)作畦床。在桑树行间,挖深25~40cm、宽60~100cm,长度视菌材而定,整作畦床。
(3)下种栽培。将菌材(带密环菌的木材)或菌材与鲜体(不带密环菌的木材)以3∶1的比例摆放地畦内,摆放一层后,用培养料填塞菌材直径的1/2,把天麻种每隔8~10cm种植在菌材附近,种麻的尾部要紧靠菌材,顶芽稍向外倾斜。再继续用培养料覆盖菌材,至畦床盖没。栽种时间为11月份。
(4)管理。保持畦床湿润,防止土壤过干或过湿。
(5)收获。春季4~5月间采挖的为“春麻”,产量大;立冬前9~10月间采挖的为“秋麻”,质量较好。

(四)桑园间作油料作物
间作型桑园和幼龄桑园可间作各种油料作物,但由于油菜盛花期正是桑树发芽时期,故间作油菜密度要因桑树株行距而异;专用桑园可在桑树行间间作花生、大豆等矮秆油料作物。
表4 桑园间作油料作物种类

花生
花生是一年生草本植物,又名长生果,原产于南美洲一带。花生被人们誉为“植物肉”,据测定花生果内脂肪含量为44%~45%,蛋白质含量为24%~36%,含糖量为20%左右。并含有维生素B1、维生素B2、维生素B5等多种维生素。矿物质含量也很丰富,特别是含有人体必需的氨基酸,有促进脑细胞发育,增强记忆的功能。
(1)精细整地。播种前先按2m宽开厢,亩施杂肥1000kg,尿素10~15kg,磷肥30~50kg,草木灰40~90kg或氯化钾4~9kg。然后整平厢面;再亩用扑草净60~90g兑水50kg均匀喷洒防治杂草。
(2)种子处理。播种前带壳晒种2~3天,增加酶活性,提高吸水力,促进发芽;浸种催芽,带芽播种不仅节省种子,而且可早出苗5天左右,出苗率可达95%以上,且苗齐苗壮。催芽在30~35℃的环境中,12小时左右即可出芽。保持恒温,种子湿润,如发现种皮干燥应立即喷温水,种芽以粉嘴为度。
(3)播种。日均温达到12℃即可播种,可点播或条沟播种。播种时打窝或开播种沟,每窝播种2粒或按退窝在播种沟内点播,随后用细土盖种5cm,行距0.33m,株距0.26m。
(4)田间管理。①出苗期管理:花生幼苗出土后(播种1个月后,基本齐苗),把植株基部泥土刨开,露出子叶,解放第一对侧枝,有利出苗整齐,促幼苗的分枝早生快发,同时结合防治害虫,中耕松土,去除杂草。也可在杂草3叶期,每亩用10.8%的高效盖草能25~30ml兑水40kg喷施。②中期管理:中心是保持土壤疏松,争取多开花,多下针,多结果,主要措施是中耕培土、除草,对酸性土壤上出现的缺钼症用钼酸铵喷雾防治。③中后期管理:主要是抗旱排涝防烂果,控制徒长保稳花,防病保叶促果饱,治虫保果夺丰收。对苗势过旺的田块在盛花期末用15%多效唑30g兑水50kg喷雾控制徒长;6月下旬至7月上旬,亩用磷酸二氢钾150~200g或过磷酸钙2.5kg、草木灰3kg分别浸泡一昼夜,取其清夜兑水50kg,加尿素0.5~1kg,进行根外追肥。
(5)病虫害防治。虫害防治,播种时用3%锌硫磷颗粒剂1~1.5kg撒窝。病害防治。用50%多菌灵按种子量1%拌种或病发期用1000倍液防治枯萎病、叶斑病;用井冈霉素800倍液防治纹枯病;用粉绣灵防治锈病。
(6)适时收获。花生荚果果壳坚硬,网纹清晰,70%以上荚果成熟饱满,籽仁种皮呈品种固有颜色,生育期春播135天,夏播110~125天为花生的成熟标志,及时收获。

(五)桑园间作粮食作物
间作桑园、幼龄桑园和专用桑园可间作红苕、绿豆、蚕豆等地面爬藤及矮秆粮食作物。
绿豆
绿豆是豆科草本植物,在我国已有两千多年的栽培史,作为粮食作物在各地都有种植。因其营养丰富,有“食中佳品,济世长谷”之称。《本草纲目》云:“绿豆,消肿治痘之功虽同于赤豆,而压热解毒之力过之。且益气、厚肠胃、通经脉,无久服枯人之忌。外科治痈疽,有内托护心散,极言其效。”并可“解金石、*霜砒**、草木一切诸毒”。
(1)精细整地。绿豆子叶大,顶土力较弱,整地要求深耕细耙,上虚下实,无坷垃,深浅一致,地平土碎。土壤通透良好,利于根瘤菌发育和土壤微生物活动。
(2)适期播种。种子处理。晒种,播前选晴天中午将种子薄摊席上,翻晒1~2天,增强活力,提高发芽率;接种根瘤菌,接种方式有土壤接种和种子接种。土壤接种采用上年绿豆地表土100kg,均匀撒于绿豆新植地。种子接种系在播种前将菌肥或根瘤加水配成菌液,徐徐倾入种子上;或在种子上洒少量水,将菌剂撒于湿种子上拌匀,随拌随用。根瘤菌肥勿与化肥、杀菌剂同时使用。常用固氮菌品种每克固体菌剂含根瘤菌3亿个的,每亩用量为125g;如每克固体菌肥含根瘤菌1.5亿的,每亩用量为250g。
一般在地温达16~20℃时即可播种。播种方法有条播、穴播和撒播,以条播为多。条播要防止覆土过深,播籽过稠和漏播。间作套种和零星种植多为穴播,每穴4~5粒,行距60cm,穴距15cm,亩播种量一般在1.5~2.0kg,播种深度在3.0~5.0cm为宜。
(3)科学施肥。绿豆的施肥以农家肥为主,无机肥为辅;农家肥和无机肥混合施用;施足基肥,适当追肥。基肥以施人粪尿、草木灰、炕土以及猪、鸡、羊粪等为最好。每亩施1000~3000kg。追肥要适时适量,宜于苗期和花期在行间开沟施入,每亩分别施尿素或复合肥5~10kg或8~15kg。开花结荚期叶面喷肥有明显效果,可喷钼酸铵、硫酸锌0.1%~0.3%溶液,增产7%~14%。
(4)灌水与排涝。绿豆耐旱主要表现在苗期,三叶期以后需水量逐渐增加,现蕾期为绿豆的需水临界期,花荚期达到需水高峰。在有条件的地区,可在开花前灌水1次,以增加荚数及籽粒数;结荚期再灌水1次,以增加粒重并延长开花时间。在没有灌溉条件的地区,可适当调节播种期,使绿豆花荚期赶在雨季。绿豆不耐涝怕水淹,地面长期积水会导致植株死亡。采用起垄种植或开花前培土是绿豆高产的重要措施。
(5)中耕除草。绿豆多在温暖多雨的夏季播种,生长初期易生杂草。一般在开花封垄前中耕2~3次。即第一片复叶展开后,结合间苗进行第1次浅锄;第二片复叶展开后,开始定苗并进行第2次中耕;到分枝期结合培土进行第3次深中耕。
(6)收获与贮藏。绿豆有分期开花结荚习性,农家品种又有炸荚落粒现象,成熟后应适时收摘。一般植株上有60%~70%的荚成熟后,开始采摘,以后每隔6~8天收摘一次效果最好。

(六)桑园间作绿肥
间作桑园、幼龄桑园和专用桑园均可间作绿肥。桑园具有绿肥生长的良好自然条件,一般桑园年长绿肥在1500kg以上。利用桑园内自然条件,人工栽植适合桑园内快速生长、耐刈、高产的绿肥,不仅可获得良好的经济效益,还能改善桑园的生态条件,如减少桑园水土流失,改善地力,都有很好的作用。
苏丹草是一种单子叶草本植物,喜温暖、湿润的气候及肥沃的土壤条件。种子发芽温度为10~12℃。桑园内种植一般可在4月下旬播种,夏伐桑园可在伐条前10~15天播种。播种前先除草,后开沟。沟深3~5cm,沟宽10cm,播种入沟,每亩用种量为1.5~2kg。播后1个月待草长到40~50cm高时,可在离地5~6cm处进行第一次刈割,以后每隔15~20天刈割一次。整个生长季节可刈割6~8次。每刈割一次后,要注意松土和除草,并追施化肥。