感觉有用加一下关注!谢谢
(一)万用表的正确使用
前检查和准备
表至少可以测量交流电压U~、直流电压U—、直流电流I—、电阻R。有些表还可以测量交流电流I~、电感L、电容C、晶体管放大倍数hFE、电平db等。2、用前检查(1)外观检查:表壳外观应完好无损; 指针应能自由摆动无卡阻现象; 转换开关应切换灵活,指示档位准确;接线端(或插孔)应完好; 表笔及表笔线应完好(通过欧姆档测试);如需测量电阻表内应有电池。(2)零位调整(目的是为了减小基本误差):将表位按规定位置放好,指针机械零点应准确,否则调至准确;测电阻前应进行欧姆调零(电器调零)以检查电池电压,电压偏低时应更换电池;3、测前准备:将表位按规定位置放好,黑表笔插入“一”插孔(或“*”插孔)红表笔插入“+”插孔(或相应插孔)
交流电压的测量:表笔不分正负,分别接触被测的两端。
选档原则是:(1)已知被测电压范围时:选用大于被测值但又与之最接近的一档。(2)不知被测电压范围时:可先置于交流电压最高档试测,然后确定是否降档测量(总之应使指针偏转角度尽可能地大)。注意!有些表交流电压最低档有一条专刻度线(一般为10V)。使用此档时,要在专用刻度线上读数。有关电压的知识:测量相电压(单相插座)选250V挡,因为相电压是220V。
测量线电压(如三相电动机电源)选500V,因为线电压是380V。

直流电压的测量:红表笔接正极,黑表笔接负极(当不知被测电压极性时,可先置于直流电压最高档试测。表针右偏,红表笔接触的是正极;否则相反)。其选档原则为:(1)已知被测电压范围时:选用大于被测值但又与之最接近的一档。(2)不知被测电压范围时:可先置于直流电压最高档试测,然后确定是否降档测量(总之应使指针偏转角度尽可能地大)。
交直流电压的测量方法:(1) 应与被测电路并联连接;(2) 测量直流时应分清极性;(3) 根据被测值选择合适档位,当被测值无法估计时,应选最大档;(4) 测量中防止触电、短路、及表笔脱落;(5) 指示数乘以倍率为被测值,指示数至少应在标尺1/2以上、最好在标度尺2/3以上;(6) 使用完毕应置于交流电压最大档或空档。
直流电流的测量:应在切断电源的条件下,将被测电路断开一点,按电流方向红表笔接电流流出的一端,黑表笔接另一端(如不知电源极性时,可在电源未切断前,先置于直流电压最高档试测。表针右偏,红表笔接触的是正极;否则相反)。其选档原则为
(1)已知被测电流范围时:选用大于被测值但又与之最接近的一档。(2)不知被测电流范围时:可先置于直流电流最高档试测,然后确定是否降档测量(总之应使指针偏转角度尽可能地大)。

直流电流测量接线示意图
测量交直流电流的方法:(1) 必须与被测电路串联连接;(2) 测量直流时应分清极性;(3) 根据被测值选择合适的档位,当被测值无法估计时,应选最大档;(4) 测量和中不准带电流换档,应断开电源后,再撤去表笔;(5) 指示数乘以倍率为实测值,指示数至少应在标尺1/2以上、最好在标度尺2/3以上;(6) 使用完毕应置于交流电压最大档或空档。
注意!测量后,应先切断电源,再撤离表笔。
电阻的测量:应在选好档后,先调好Ω零点再测量。(如调不到零,应更换表内电池)选档的原则是:(1)已知被测电阻范围时:选用可使表针指在Ω刻线中段的一档。(2)不知被测电阻范围时:可先置于中等倍率档试测,然后确定是否换档再测。(总之,应使指针尽可能指在刻度线中间段)
测量方法:(1) 断开被测电路或元件的电源及连线;(2) 根据被测值选择合适的档位(选档方法同上);(3) 每换一次档应调一次Ω零;(4) 测量中表笔应接触良好,手不得触及表笔的金属部分;(5) 指示数乘以倍率为被测值,指示数应在标度尺20% - 80% 范围内为宜(总之,应使指针尽可能指在刻度线中间段);(6) 使用完毕应置于交流电压最大档或空档。
万用表使用中应注意的安全问题:(1)使用前要作充分的检查;测量前要正确地选档;测直流量要先判明极性。(2)测量时人体不得接触被测端,也不得接触万用表上裸露的带电部分(包括未使用的插孔或接线端)。(3)根据测量项目,在相应的刻度线上读取读数。(4)不可在测试状态下换档。(5)不可在电阻档测量微安表头的内阻;不可用电压档测量标准电池的电压。(6)测量时,应防止造成被测电路短路事故。(7)用后将表笔取下,档位变换开关置于交流电压最高档(有空档时置于空档,有开关时置于关断档)。存放于干燥、无尘、无腐蚀性气体且不受震动的场所。(8)欧姆档不得带电测量,被测电阻必须与电路脱离,每换一个档位都要进行一次欧姆调零,目的是为了提高测量精度;测量容性电路时,必须先人工放电;
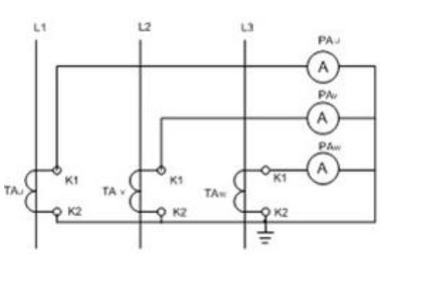
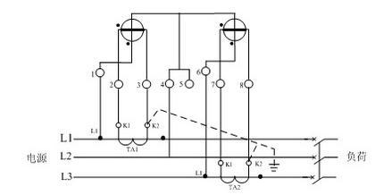
(二) 三只电流表经电流互感器测三相线电流的接线
画出接线原理图

三只电流互感器的K1分别接三只电流表的任一接线端,三只电流表的另一端连接后再与三只电流表的K2端连接,并接地或接零。
根据负荷电流选择电流表、电流互感器及二次线:1.电流表的选择:(1)电流表的量程应按计算电流(或按正常的最大负荷电流)的1.5倍左右选取。负荷电流应经常指示在电流表满刻度值的1/3 – 3/4范围内为宜;(2)根据安装位置、尺寸及对电流表外形的要求选择电流表的型号。
2.电流互感器的选择:应使电流互感器的一次额定电流等于电流表的量程(其二次额定电流固定为5A)。电流互感器与电流表的变比应相同,极性不能反接,K2端应接地或接零;一次电流按负荷电流的1.5倍选,精度等级为一级(为接线方便,尽可能选用母线式(穿芯式)例如:LMZ – 0.5) 。3.二次线的选择:选用截面不小于2.5mm2的绝缘铜导线,中间不得有接头,线端应顺时针压接牢固。(一次线按照一次电流或者负荷电流选择)4.电流互感器可选用LMZ型穿芯式电流互感器
电流知识1.星形接法电路中线电流等于相电流。2.三角形接法电流中线电流等于 倍相电流。3.根据设备功率P大小计算额定电流;三相电动机 1KW≈2A 单相220V用电 1KW≈4.5A 单相380V用电 1KW≈2.5A
电流互感器使用中二次为什么不可以开路?
电流互感器在使用中是一台串联接法的变压器。它的一次绕组始终流过被测电流,该电流会在互感器的铁芯中产生一个磁通,这个磁通又会在二次绕组中感应出一个电流。二次电流也会在铁芯中产生一个磁通,假如工作中的电流互感器二次开路,此时二次电流为零,铁芯中的磁通完全由一次电流产生,当一次电流足够大时,由于没有二次磁通的去磁作用,其数值会大大增加,以致造成铁芯的磁饱和,并会使铁芯发热,严重时会烧毁电流互感器。另外,由于二次绕组开路,过高的磁通变化率会在二次绕组两端产生高压电,可能破坏二次绕组的绝缘,也会危及人身及设备安全。
电流互感器二次开路的危害有那些?1.产生很高的电压,对设备和运行人员的安全造成危害;2.铁芯损耗增大,严重发热,有烧坏绝缘的可能;3.铁芯中产生剩磁,导致互感器误差增大,影响计量准确性;4.由于二次回路开路,会使电流表指示异常,失去对电流监视作用,继电保护装置无法正常工作,致使保护失灵会对主电路的异常运行失去监视,若不及时处理,可能造成严重后果。
运行中的电流互感器安全的规定:
1.电流互感器的二次接线应选用2.5平方毫米的单股绝缘铜导线,中间不能有接头,更不能装开关、保险等等。二次线上的各接点必须拧紧。2.电流互感器二次侧的一端(K2)应做良好接地。3.工作中的电流互感器如果暂时停用,必须把二次绕组短接并接地。
(三)正确使用钳形电流表测量交流电流钳形电流表的用途、选用和用前检查
1.用途:它可以在不中断负载运行(不断开载流导线)的条件下测量低压线路上的交流电流。(对50HZ 500V以下)2.选用:它的精度及最大量程应满足测试的需要。3.用前检查:(1) 外观检查:各部位应完好无损;钳把操作应灵活;钳口铁心应无锈、闭合应严密;铁心绝缘护套应完好;指针应能自由摆动;档位变换应灵活、手感应明显;(2)调整:将表平放,指针应指在零位,否则调至零位。
测量1.选择适当的档位。选档的原则是:(1) 已知被测电流范围时:选用大于被测值但又与之最接近的那一档。(2) 不知被测电流范围时:可先置于电流最高档试测(或根据导线截面,并估算其安全载流量,适当选档)、根据试测情况决定是否需要降档测量。总之,应使表针的偏转角度尽可能地大。2.测试人应戴手套,将表平端,张开钳口,使被测导线进入钳口后再闭合钳口。3.被测导线应位于钳口内空间部位的中央,钳口应紧密闭合;4.测完大电流后,再测小电流之前,应开闭钳口数次进行去磁;
5.如果在测量小电流时,在最低档位上测量,表针的偏转角度仍很小(表针的偏转角度小,意味着其测量的相对误差大),允许将导线在钳口铁心上缠绕几匝,闭合钳口后读取读数。这时导线上的电流值=读数÷匝数(匝数的计算:钳口内侧有几条线,就算作几匝);6.读数:根据所使用的档位,在相应的刻度线上读取读数。(注意!档位值即是满偏值);7.使用后,应将档位置于电流最高档
测量中应注意的安全问题1.测量前对表作充分的检查,并正确地选档;2.测试时应戴手套(绝缘手套或清洁干燥的线手套),必要时应设监护入;3.需换档测量时,应先将导线自钳口内退出,换档后再钳入导线测量;4.不可测量裸导体上的电流;5.测量时,注意与附近带电体保持安全距离(不小于0.1米,并应注意不要造成相间短路和相对地短路,防止人身触电;6.不准在开关的动触头上、保险管上测量;7.使用后,应将档位置于电流最高档,有表套时将其放入表套,存放在干燥、无尘、无腐蚀性气体且不受震动的场所。
电流知识1.星形接法电路中线电流等于相电流。2.三角形接法电流中线电流等于 倍相电流。3.根据设备功率P大小计算额定电流; 三相电动机 1KW≈2A 单相用电 1KW≈4.5A(A)测试人应戴手套,将表平端,张开钳口。 (B)使被测导线进入钳口后再闭合钳口。(C)同时钳入两条导线,则指示的电流值,应是第三条线的电流。(D)若是在三相四线系统中,同时钳入三条相线测量,则指示的电流值,应是工作零线上的电流数。(E)如果导线上的电流太小,即使置于最小电流档测量,表针偏转角仍很小(这样读数不准确),可以将导线在钳臂上盘绕数匝(如图所示为四匝)后测量,将读数除以匝数,既是被测导线的实测电流数。
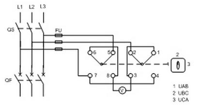
(四) 用一只电压表经Lw2转换开关测量三相线电压的接一、画出接线原理图:
这种测量三相线电压的方法,常用在配电装置的受电柜上。接在隔离开关与断路器之间。接线原理图如下。
接线原理图

接线位置图

二、按图接线(实做)1、3、6、8、4、7封; 3、8接表在当中; 7、2、5经熔断器接A(L1)、B(L2)、C(L3);
这种开关的接线端上有编号。接线时,按照原理图上所标示的端子号接线即可。1—3;4—7;6—8封(在开关上的预接线)
三、导线及熔断器的选择 该电路的电流很小,主要应考虑导线及熔丝的机械强度。因此,导线可选用不小于1.5mm2的绝缘铜导线,熔体的额定电流应不超过5A,熔断器的额定电流应不小于熔体的额定电流。
连接导线:可选用不小于BV-1.5的导线(截面为1.5mm²的聚氯乙烯绝缘铜芯独股电线),中间不得有接头,线端应顺时针压接牢固,二次线应排列整齐,线端应套带回路标记和编号的记号头;
熔断器:瓷插式熔断器选用:RClA-5/1~5的熔断器(额定电流为5A,装1~5A的熔丝)或选用
螺旋式熔断器:RLl-15/2的熔断器(额定电流为15A,装2A的熔芯);
(五) 使用电压表核相(
一、在什么情况下需要核相 当两个或两个以上的电源,有下列情况之一时需要核相:1.两个电源互为备用电源或者有并列运行要求时,投入运行前应核相;2.电源系统和设备在维修或改变后,投入运行前应核相;3.已经并列经拆相大修之后,投入运行前应核相;4.设备经过大修,有可能改变一次相序时,投入运行前应重新核相。
二、核相的操作及判断 核相可使用450v或500v的交流电压表。按下图所示的方法测量。
测量时先将表的第一端固定接在“电源1”的一相,表的另一端分别试测“电源2”的三相;然后再将表的第一端固定接在“电源1”的第二相,表的另一端分别测“电源2”的三相……共九次。
判断:测量结果中U≈0的两端为同相;U≈线电压的为异相。

测量方法:1.用已知相中的任意一相,分别对未知相的三相各测一次,同相的作标记;2.换已知相中的另外两相,再分别对未知相的三相各测三次,同相的作标记;3.共进行九次测量,电压约为0V左右为同相,电压相差360V左右为异相。4.相位相同指两个交流量同时达到最大值或零值U≈0,简称同相。
三、核相过程中应注意的安全问题
1.正确地选表并作充分的检查;2.核相工作属于带电作业应至少两人进行、设监护人;操作人穿长袖衣裤工作服、戴绝缘手套;室外应穿绝缘靴;操作人应复讼监护人口令进行,使用核相杆或绝缘杆;3.测试线长度应适中,不可过长或过短,测试端裸露的金属部分不可过长;4.防止造成相间短路或相对地短路(必要时加屏护);5.核相时应与带电体保持安全距离,人体不得接触被测端、也不得接触电压表上裸露的接线端,禁止手持电压表;6.恶劣天气禁止室外作业。
(六) 单相有功电度表的接线
画出接线原理图 直入式有功电度表接线
单相有功电度表分为直入式电度表(全部负荷电流过电度表的电流线圈)和经互感器接线的电度表两类。
直入式电度表又可分为跳入式和顺入式两种。
电度表的安装位置及安装环境应符合规程要求。其接线要求分别为:(1) 电度表的额定电压应与电源电压一致;其额定电流应等于或略大于负荷电流;(单相用电1KW≈4.5A)(2) 应使用独股绝缘铜导线,其截面应满足负荷电流的需要,但不应小于2.5mm2。(有增容可能时,其截面可适当再大些);(3) 相线、零线不可接错,零线必须进表,零火不得反接,电源的相线要接电流线圈(否则会造成漏电且不安全);4) 表外线不得有接头,电压联片必须连接牢固; (5) 开关熔断器接负荷侧。

相跳入式电能表

单相顺入式电能表 经互感器接线的有功电度表接线要求
(1)电流互感器要用LQG型的,其精度不应低于0.5级。电流互感器的一次额定电流应等于或略大于负荷电流为方便接线尽可能选线圈式;(2)电流互感器的极性要用对,K2要接地(或接零);(3)电度表额定电压应与电源电压一致,其额定电流应为5A;(4)二次线要使用绝缘铜导线,中间不得有接头。其截面为:电压回路应不小于1.5mm²;电流回路应不小于2.5mm²;(一次线按一次电流选)(5)电流互感器应接在相线上,相线、零线不可接错,零线必须进表;(6) 开关熔断器接负荷侧。

(七) 直入式三相有功电度表的接线画出接线原理图
三相四线(DT)有功电度表接线原理图

三相三线(DS)有功电度表接线原理图

按图接线实做(如下图)
接线要求:①度表的额定电压应与电源电压一致,额定电流应等于或略大于负荷电流(负荷应不小于表盘标定值的20%);②按正相序接线,电压钩必须连接,开关熔断器接负荷侧;③线应使用绝缘铜导线:其截面应满足负荷电流的需要,但不得小于2.5mm²④外线不得有接头;⑤三相四线有功电度表的零线必须进、出表。
使用要求:①三相四线有功电度表(DT型),可对三相四线对称或不对称负载作有功电量的计量;而三相三线有功电度表(DS型),仅可对三相三线对称或不对称负载作有功电量的计量。②电度表导线的选用:按导线选择口诀。
安装要求:①电度表安装时,应保证其可转动的铝盘为水平。②应按正相序接线(如图所示,既是正相序接线)。③所用的导线,应是铜芯绝缘导线。其截面应满足负荷电流的需要,但最小不得小于2.5mm²。④表外线不得有接头,中性线必须进、出表端子。⑤电度表不得装在潮湿、有腐蚀性气体、有易燃易爆气体场所,也不得装在有强磁场干扰的场所。⑥明装电能表距地面应在1.8-2.2m之间,暗装应不低于1.4m。装于立式盘和成套开关柜时,不应低于0.7m。
(八)三相有功电度表经电流互感器的接线
画出接线原理图:有三相三线式(三相两元件)和三相四线式(三相三元件)两种。
按图接线(实做)
选件及接线要求1.电度表的额定电压应与电源电压一致,额定电流应是5A的;2.要按正相序接线,三相四线有功电度表的零线必须入表,零火不得反接;3.电流互感器一次额定电流应满足负荷电流的需要,电流互感器的变比应相同,K2端应接地或接零,为便于接线选LQG型的,精度应不低于0.5级。电流互感器的极性要用对,不能反接;

三相四线式(三相三元件)电度表经电流互感器接线原理图

三相三线式(三相两元件)电度表经电流互感器接线原理图
4.二次线应使用绝缘铜导线,中间不得有接头。截面:电压回路不小于1.5mm²;电流回路不小于 2.5mm²;一次线按一次负荷电流选;5.二次线应排列整齐,两端穿带有回路标记和编号的“标志头”。6.当计量电流超过250A时,其二次回路应经专用端子接线,各相导线在专用端子上排列顺序:自上至下,或自左至右为U、V 、W、 N。7.三相四线有功电度表(DT型),可对三相四线对称或不对称负载作有功电量的计量;而三相三线有功电度表(DS型),仅可对三相三线对称或不对称负载作有功电量的计量。8.开关熔断器接负荷侧;9.电度表的金属外壳应接地。
(九)测量电机动定子绕组的绝缘电阻
选表及用前检查1.选用:测量新电动机使用1000V的兆欧表;测量运行过的电动机使用500V的兆欧表。
2.用前检查:(1)外观检查:表壳应无好无损;表针应能自由摆动;接线端子应齐全完好;表线应是单根软绝缘铜线,且完好无损,其长度一般不应超过5m。(2)开路试验:将一条表线接在兆欧表的“E”端,另一条接在“L”端。两条线分开,置于绝缘物上,表位放平稳,摇动摇把到每分钟120 转,表针应稳定指在“∞”为合格。(3)短路试验:开路试验做完后,将两条线短路,摇动摇把 (开始要慢)到每分钟120转,表针应稳定指在0,为合格。
1.测量绝缘项目:可分为 ①测对地绝缘; ②测相间绝缘。2.测量:
测相对地绝缘:①将电动机退出运行(大型电动机在退出运行后要先放电);②验明无电后拆去原电源线;③将兆欧表的“E”端测试线接到电动机外壳(例如端子盒的螺孔处),将兆欧表的“L”端测试线接到电动机绕组任一端(接线端上原有联接片不拆);④摇动摇把达到每分钟120转,到一分钟时读取读数(必要时应记录绝缘电阻值及电动机温度)⑤撤除“L”端接线,后停止摇表,并放电。
测相间绝缘:①对地绝缘测试后放电;②拆去电动机接线端上原有联接片;③将兆欧表的“E”端和“L”端测试线各接一相绕组;④摇动摇把到每分钟120转,一分钟时读取读数(必要时应记录绝缘电阻值及电动机的温度);⑤撤除“L”端接线,后停止摇表,放电;⑥测另两个绕组间的绝缘……共三次(每次测后均应放电)。
不论对地绝缘还是相间绝缘,其合格值的要求如下:(1)对于新电动机用1000V兆欧表(交接试验):绝缘电阻应不小于1MΩ;(2)对于运行过的用500V兆欧表电动机(预防性试验):绝缘电阻应不小于0.5MΩ。
测试过程中应注意的安全问题1.正确地选表并作充分的检查;2.被测电机及必须退出运行并拆除一二次电源线,对大型电动机在退出运行后要先放电,按照测试电容器的方法摇测。每次测后也要放电,并验明确无电压;3.每相摇测前后要进行人工放电;4.测试时,注意与附近带电体的安全距离(必要时应设监护人);5.人体不得接触被测端,也不得接触兆欧表上裸露的接线端;6.防止无关人员靠近。
何时需要进行摇测:1.新安装的电动机,投入运行前;2.停用三个月以上时,再次使用前;3.电动机在大、小修时;4.电动机在运行中发生异常现象或故障时。
(十) 用接地电阻测试仪测量接地装置的接地电阻值
选表及测量前的检查1.选表:应选用精度及测量范围足够的接地电阻测试仪。(例如,ZC80~1000表)。
(1)外观检查:表壳应完好无损;接线端子应齐全完好;检流计指针应能自由摆动;附件应齐全完好(有5m,20m、40m线各一条和两个接地钎子)。(2)调整:将表位放平,检流计指针应与基线对准,否则调准。(3)试验:将表的四个接线端(C1、P1、P2、C2)短接;表位放平稳,倍率档置于将要使用的一档;调整刻度盘,使“0”对准下面的基线;摇动摇把到每分钟120转,检流计指针应不动。

实地测量
1.图示方法接好各条线,(与40m成一直线),仪表水平放置,两人配合进行,一人监视现场,另一人进行摇测;2.摇动摇柄,同时调整刻度盘(检流计指针右偏,使刻度反时针方向转动;指针左偏,使刻度盘顺时针方向转动)使指针复位。指针接近基线时,应加快摇速到每分钟120转,并仔细调整刻度盘,使指针对准基线,然后停摇。3.数:读取对应基线处刻度盘上的数。4.算:被测接地电阻值(Ω) =读数×倍率5.回测量用线、接地钎子和仪表。存放在干燥、无尘、无腐蚀性气体且不受震动的处所。
测量中应注意的安全问题1.正确地选表并作充分的检查。2.被测接地装置退出运行(先切断与之有关的电源,拆开与接地线的联接螺栓)。3.测量的40m一线的上方不应有与之相平行的强力线路;下方不应有与之相平行的地下金属管线。4.雷雨天气不得测量防雷接地装置的接地电阻。5.接地电阻测试仪禁止开路试验。不使用时应将接线端用裸线短封。6.摇测工作应有两人同时进行。
接地电阻值1.电气设备的保护接地≤4Ω2.变压器中性点直接地≤4Ω3.重复接地电阻值≤10Ω4.独立避雷针接地电阻值≤10Ω
接地装置的测量周期 测量时间应在每年的春季三四月份1.配电所的接地装置,每年一次。2.0KV及以下线路变压器的工作接地装置,每二年一次。3.压线路中性线重复接地的接地装置,每二年一次。4.间设备保护接地的接地装置,每年一次。5.雷保护装置的接地装置,每年一次
接地装置的敷设与连接1.地体顶面埋深不应小于0.6m。2.直敷设的接地体长度不应小于2.5m。3.直接地体的间距不应小于长度的2倍,水平接地体的间距不应小于5m。4.地体(线)应采用搭焊接,接至电气设备上的接地线,应用镀锌螺栓连接,有色金属接地线不能采用焊接时,壳用螺栓连接。5.地体搭焊应符合下列规定。(1)扁钢为其长度的2倍,至少为三面施焊。(2)圆钢为其直径的6倍,双面施焊。(3)圆钢与扁钢连接时,其长度为圆钢直径的6倍。
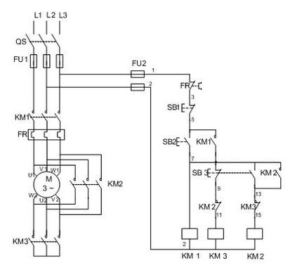
(十一) 三相鼠笼式异步电动机采用Y-△启动器的接线(画出接线原理图

线路工作过程:1、合上电源开关QS接通三相电源。2、按下启动按钮SB2,交流接触器KM1及KM3的线圈通电吸合并自锁。KM1的三对主常触头闭合接通电动机定子三相绕组的首端,KM3的三对主触头将定子绕组尾端联在一起,电动机在Y接下低电压启动。3、随着电动机转速的升高,待接近额定转速时(或观察电流表接近额定电流时),按下运行按钮SB3,此时BS3的常闭触点断开KM3线圈的回路,KM3失电释放,常开主触头释放将三相绕组尾端连接打开,常闭触点复位闭合为KM2通电做好准备,而SB3的常开触点接通了KM2线圈回路,使KM2线圈得电并自锁,KM2主触头闭合将电动机三相绕组连接成△,使电动机在△接法下运行。完成了Y-△接压启动的任务。
根据给定的电动机容量选用各种电器、导线并实际接线1、根据给定的电动机容量计算其额定电流(In):估算,按每千瓦2A(仅适用于额定电压为380V的三相交流异步电动机)。2、开关(QS或QF)的额定电流:(1)如使用刀关开:可使InQS≥3In。(2)如使用空气开关:可使InQF=In或略大于。3、主回路熔断器(FU1):可在InFU=(1.5~25)In范围内选取。4、交流接触器(KM):可在Inkm=(1.3—2)In范围内选取。5、热继电器(FR):热元件的额定电流InFR可在(1~1.5)In范围内选取;热继电器的额定电流应不小于热元件的额定电流;其保护整定值IFR=In。6、主回路导线:按口诀选用。7、控制回路导线:可使用不小于1.5mm2绝缘铜导线。8、控制回路熔断器:可使用5A或10A的熔断器,装1~5A的熔丝。
接线注意事项:1、接线时应将电动机连接片取下。2、检查与电动机的连接线位置不可接错,否则将出现起动时电动机左转,转到运行时右转,电动机会应为突然反转而停车,并会造成极大的电流使开关跳闸。
Y-△降压启动器适用何种电动机:仅适用于△运行380V的三相鼠笼式电动机作空载或轻载启动。
采用降压启动器目的:降低启动电流,减少电网电压的波动。因为电动机直接启动时起动电流可达额定电流的4~7倍。
Y-△降压启动器的特点:起动电压是原电压的1/√3倍,起动电流是原起动电流的1/3,起动力矩是原力矩的1/3。所以仅适用于电动机作空载或轻载启动。
启动转到运行的判断方法:电动机启动后,当电动机转速接近额定转速时,应立即按运行按钮(SB3),转入运行状态。
判断方法1看电流表:电流表由开始启动时的最大电流,往回减小时,立即按运行按钮(SB3),转入运行状态。
判断方法2听声音:电动机由启动时声音很费劲,开始变得比舒畅较时,立即按运行按钮(SB3),转入运行状态。
启动时间的限制:起动时间不应大于1KW≈0.8秒。
采用降压起动有关规定:1)由公用低压网络供电时,容量在l0kW及以上者,应采用降压启动;2)由小区配电室供电者,经常启动的容量在10kW,不经常启动的在14KW以上的应采用降压启动;3)由专用变压器供电者,电压损失值超过下列数值的,应采用降压启动:(1)经常启动的电动机——10%(2)不经常启动的电动机——15%
(十二)三相鼠笼式异步电动机使用自耦减压启动器的接
画出接线原理图和各主要元件的作用
主要元件及作用:(1)具有两组抽头的自耦变压器。供启动阶段降压用。 (2)欠压脱扣器。当失压或欠压时,使自耦减压启动器退出运行(防再次来电时形成全压启动)。(3)热继电器。对电动机作过载保护用。(4)一组触头。作启动与运行的转换用。5)油箱及绝缘油。使触头浸入绝缘油作为灭弧和绝缘用。(6)接线端子。作为电源及电动机的接线用。
自耦降压起动器的特点:1、是用于任何接法的三相异步电动机。2、在80%的抽头位置时,可重载启动。3、起动力矩在65%抽头时为原起动力矩的36%,在80%抽头时为原起动力矩的64%。
采用降压起动有关规定:(1)由公用低压网络供电时,容量在l0kW及以上者,应采用降压启动。(2)由小区配电室供电者,容量在14kW及以上的,应采用降压启动。(3)由专用变压器供电者,电压损失值超过下列数值的,应采用降压启动:1)经常启动的电动机——10%。2)不经常启动的电动机——15%。
QJ3型自耦降压起动器接线原理图
接线要求 导线截面应满足负载电流的需要。铜线要压“线鼻子”并涮锡,然后接在自耦减压启动器接线端子上。
安装及使用要求:1、自耦减压启动器的容量应与被启动电动机的容量相适应。 2、安装的位置应便于操作。外壳应有可靠的接地(用于系系统时)或接零 3、第一次使用,要在油箱内注入合格的变压器油至油位线(油量不可过多或过少)。4、如发生启动困难,可将抽头倒在80%上。(出厂时,预接在65%抽头上)。5、连续多次启动时间的累计达到厂家规定的最长启动时间(根据容量不同,一般在30s—60s),再次启动应在四小时以后。6、两次启动间隔时间不应少于4分钟。7、启动后,当电动机转速接近额定转速时,应迅速将手柄板向“运转”位置。需要停止时,应按“停止”按钮。不得扳手柄使其停止。8、在操作位置下方应垫绝缘垫,操作人应戴手套。
(十三)电动机单方向运行的接线画出接线原理图并说明动作过程:
由刀开关控制熔断器做主保护的电路

由空气开关做主回路保护的电路
工作过程:按下控制起动按钮SB2,接触器KM线圈得电铁芯吸合,主触点闭合使电动机得电运行,其辅助常开接点也同时闭合实现了电路的自锁,电源通过FU1→SB1的常闭→KM的常开接点→接触器的线圈→FU2,松开SB2,KM也不会断电释放。当按下停止按钮SB1时,SB1常闭接点打开,KM线圈断电释放,主、辅接点打开,电动机断电停止运行。FR为热继电器,当电动机过载或因故障使电机电流增大,热继电器内的双金属片会温度升高使FR常闭接点打开,KM失电释放,电动机断电停止运行,从而实现过载保护。
说明各元件的作用并根据给定的电动机容量选用各种电器。开关(QS或QF)的额定电流:(1)刀开关起接通和断开电源的作用,可按3倍的电动机额定电流选择。(2)空气开关分合电源并有短路保护的作用,可按等于或略大于电动机额定电流选择。熔断器(FU)起短路保护作用:可按(1.5~2.5) 电动机额定电流范围内选取。交流接触器(KM)接通和断开电动机,并有失压保护的作用:接触器的额定电流可按(1.3~2) 电动机额定电流范围内选取。
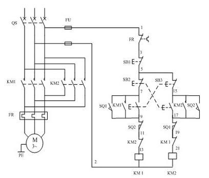
(十四) 电动机可逆运行的接线
画出接线原理图并说明动作过程

线路分析如下:正向启动:1、合上空气开关QF接通三相电源。2、按下正向启动按钮SB3,KM1通电吸合并自锁,主触头闭合接通电动机,电动机这时的相序是L1、L2、L3,即正向运行。
反向启动:1、合上空气开关QF接通三相电源。2、按下反向启动按钮SB2,KM2通电吸合并通过辅助触点自锁,常开主触头闭合换接了电动机三相的电源相序,这时电动机的相序是L3、L2、L1,即反向运行。
互锁环节:具有禁止功能在线路中起安全保护作用。1、接触器互锁:KM1线圈回路串入KM2的常闭辅助触点,KM2线圈回路串入KM1的常闭触点。当正转接触器KM1线圈通电动作后,KM1的辅助常闭触点断开了KM2线圈回路,若使KM1得电吸合,必须先使KM2断电释放,其辅助常闭触头复位,这就防止了KM1、KM2同时吸合造成相间短路,这一线路环节称为互锁环节。2、按钮互锁:在电路中采用了控制按钮操作的正反传控制电路,按钮SB2、SB3都具有一对常开触点,一对常闭触点,这两个触点分别与KM1、KM2线圈回路连接。例如按钮SB2的常开触点与接触器KM2线圈串联,而常闭触点与接触器KM1线圈回路串联。按钮SB3的常开触点与接触器KM1线圈串联,而常闭触点压KM2线圈回路串联。这样当按下SB2时只能有接触器KM2的线圈可以通电而KM1断电,按下SB3时只能有接触器KM1的线圈可以通电而KM2断电,如果同时按下SB2和SB3则两只接触器线圈都不能通电。这样就起到了互锁的作用。
电动机正向(或反向)启动运转后,不必先按停止按钮使电动机停止,可以直接按反向(或正向)启动按钮,使电动机变为反方向运行。
根据给定的电动机容量选用各种电器、说明各元件的作用并根据给定的电动机容量选用各种电器。
开关(QS或QF)的额定电流:(1)刀开关起接通和断开电源的作用,可按3倍的电动机额定电流选择。(2)空气开关分合电源并有短路保护的作用,可按等于或略大于电动机额定电流选择。
交流接触器(KM)接通和断开电动机,并有失压保护的作用:接触器的额定电流可按(1.3~2) 电动机额定电流范围内选取。
热继电器(FR)电动机的过电流保护元件:热元件的额定电流In。可在(1~1.5)电动机额定电流In范围内选取;热继电器的额定电流,应不小于热元件的额定电流。

带限位开关控制的电动机可逆电路原理图
行程开关的作用(上图)
它可使电力拖动设备的运动部件,在达到预定位置时停止或反向运行。仅需停止时,在相应的控制回路中串入行程开关的常闭接点;如需停止后立即反向运行,则应在相应的控制回路中串入行程开关的常闭接点,并将此行程开关的常开接点并在另一控制回路的启动近钮处。
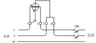
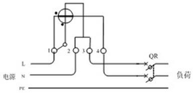
(十五)漏电保护装置(R.C.D)的正确使用
漏电保护器的用途 漏电保护器主要用于对有致命危险的人身触电提供间接接触保护,以及防止电气设备或线路因绝缘损坏发生接地故障由接地电流引启的火灾事故。漏电电流不超过30mA的漏电保护器在其他保护失效时,也可作为直接接触的补充保护,但不能作为唯一的直接接触保护。
漏电保护器的基本工作原理 电流动作型漏电保护器以被保护设备的对地泄漏电流或接地电流作为输入讯号而工作。这保护器采用剩余电流互感器作为取得触电或漏电讯号的检测元件。所有电源线穿过剩余电流互感器构成一次线圈;当发生漏电或人身触电时,在剩余电流互感器的有剩余电流通过,脱扣器中将有电流通过,当电流达到整定值时,使脱扣机构动作,主开关掉闸,切断故障电路,从而起到保护作用。
接线图 在TT系统中的接法 在TN-C系统中的接法 在TN-S系统中的接法
漏电保护器的安装要求(一)漏电保护器的种类很多,选用时要和供电方式相匹配。三相四极漏电保护器用于单相电路时,单相电源的相线、零线应该接在保护器试验装置对应的接线端子上、否则试验装置将不起作用。(二)安装前,要核实保护器的额定电压、额定电流、短路通断能力、额定漏电动作电流和额定漏电动作时问。注意分清输入端和输出端,相线端子和零线端子、以防接反、接错。(三)带有短路保护的漏电保护器,在分断短路电流时,位于电源侧的排气孔往往会有电弧喷出。安装时要注意留有一定防弧距离。(四)安装位置的选择,应尽量安装在远离电磁场的地方;在高温、低温、湿度大、尘埃多或有腐蚀性气体的环境中的保护器,要采取一定的辅助防护措施。(五)室外的漏电保护器要注意防雨雪、防水溅、防撞砸等。(六)在中性点直接接地的供电系统中,大多采用保护接零措施。当安装使用漏电保护器时,既要防止用保护器取代保护接零的错误作法,又要避免保护器误动作或不动作。这时要注意:1.YN系统或TT系统中漏电保护器负荷侧的工作零线即N线要对地绝缘,以保证流过N线的电流不会分流到其它线路中。 2.在TN—C系统中装设三相漏电保护器时,设备的PE保护线应接至漏电保护器电源侧的PEN线上。漏电保护器后的N线应与地绝缘。3.对于TN系统,在其装设漏电保护器后,重复接地只能接在漏电保护器电源侧,而不能设在负荷侧。4.在TN系统或TT系统中,当PE保护线与相线的材质相同时,保护线PE的最小截面采用下列表中的数值。
5.多个分支漏电保护器应各自单独接通工作零线。不得相互连接、混用或跨接等。否则会造成保护器误动作。
6.对于有工作零线端子的漏电保护器,不管其负荷侧零线是否使用,都应将电源零线(N线)接人保护器的输人端,以便试验其脱扣性能。
(十六) 灯具的接线(
接线并指出各元件的作用 1、镇流器:它在启辉器接通时,限制日光灯的灯丝电源(灯丝发热,加热灯管内的汞蒸气,以降低其放电电压);在启辉器恢复断开状态时,灯管内汞蒸汽气体放电,因其气体放电电阻很小,仍靠镇流器限制其放电电流。此外,在启辉器恢复断开状态瞬间,在镇流器的铁芯内可能有残存的磁场能,它会转化为电场能,在镇流器两端产生一个反电动势,它与电源电压叠加,有利于灯管内气体放电。2、启辉器:这旨一个充有氖气及两个电极构成的充气管,其中的一个电极为双金属片。开关闭合后,氖气放电(这时,由于灯管内汞蒸汽处于冷态,放电电压高,不能放电),使双金属片受热变形,直至两极接通,为灯丝电流提供了通路。启辉器两极的通,其内部不再放电而冷却,经过一定时间而恢复到断开状态。灯管内已被加热了汞汽,由于其放电电压已经下降而放电,灯管发光。
灯具接线要求1、安装高度:(1)一般室内(办公室、商店、居民住宅)灯头对地应不低于2m。(2)潮湿及危险场所(相对湿度85%以上、环境温度40%以上、有导电灰尘、导电地面)灯头对地应不低于2.5m。(3)室外的临时灯,安装高度一般不应低于3m。
2、开关的安装:(1)拉线开关:安装高度一般应距地面2~3m,距顶棚0.3m,拉线垂下距门口0.15-0.2m。(2)暗装开关:安装高度一般应距地面1.2~1.4m;距门口0.15~0.2m。(3)搬把开关应使操作柄搬向下时接通电路,搬向上时断开电路。
3、灯具的固定:(1)1Kg以下的灯具:可直接用导线吊装,但应在灯头及吊盒内做“结扣”。(2)1~3Kg的灯具:应用吊链或管吊装,采用吊链吊装时,导线应编在吊链内。(3)3Kg以上的灯具:应安装在预埋件(吊钩或螺栓)上。
4、安全灯的安装:(1)安全灯变压器的铁芯及外壳要接地(零),如不是加强绝缘的,二次的一端也要接地。(2)一次线要使用护套线,其长度应不超过3m。(3)一、二次侧均应有短路保护(例如装熔断器)。(4)不应将安全灯变压器带入金属容器内使用。
5、灯头接线:无论安装何种灯具,开关应控制相线。使用螺丝灯口时,相线应接顶芯,零线接螺口。灯泡容量在100W及以上的,要使用瓷质灯口。安装日光灯时,镇流器容量应与灯管的容量相适应。
6、插座的安装要求:(1)明装插座距地面应不低于1.8m,暗装插座应不低于0.3m,儿童活动场所应用安全插座。(2)不同电压等级的插座,在结构上应有明显区别,以防插错。(3)严禁翘板开关与插座靠近安装。
(十七) 导线的联接
独股导线的联接:铜线的联接:截面较小的可采用自缠法,截面较大的可采用绑扎法。但,联接后要涮锡。也可用“压线帽”压接。在不承受拉力时,也可采用电阻焊的方法联接。无论何法,联接前应去锈。2.铝线的联接:一般不可用自缠法和绑扎法。可用“压线帽”压接或钳压管压接。压接前,对导线去锈。
独股铜芯导
线的分支连接方法:
同截面导线的对接:软、硬线的对接:
单股线与多股线的连接:
多股导线的联接:
1.铜线的联接:一般可采用绑扎法,绑后要涮锡;七股时,可采用插接法;接后涮锡;或采用钳压管压接。2.铝线的联接:一般仅可用钳压管压接。架空线路上的裸铝线,有时采用并沟线夹联接。
七股铜线的插接: 多股线的分支连接: 铜、铝导线的联接:
1.小截面独股铜、铝导线,在干燥的室内,可以将铜线涮锡和铝线直接联接。但,联接前要将导线去锈涂导电膏;联接后,先包两层橡皮胶布,再包两层普通胶布。2.在潮湿的环境和室外,要使用铜、铝过渡接头(铜、铝卡子,铜、铝线夹,铜、铝套管)联接。
铜铝线为什么不可以直接连接:铜铝直接连接会在连接处产生电氧化反应,使得接触面电阻增大,从而导致接触面应电阻增大而发热,破坏绝缘,严重时能烧毁导线造成火灾事故。
(十八)导线识别
识别25mm²及以下的导线 国产25mm²及以下的布电线共有八种规格。即1、1.5、2.5、4、6、10、16、25(mm²)
导线截面与直经的关系 截面S=1 1.5 2.5 4 6 10 16 25(mm²) 直径D=1.13 1.37 1.76 2.24 2.7 3×1.33 7×1.70 7×2.12
导线截面与直经的计算:S=R²π(半径的平方×3.14)
负荷电流的估算:三相电动机1KW≈2A 单相220用电1KW≈4.5A 单相380用电1KW≈2.5A
根据负荷电流、敷设方式、敷设环境选用导线
选用导线口诀:10下5;百上2;25、35,4、3界;70、95两倍半,穿管、温度八、九折;铜线升级算;裸线加一半。
10下5;百上2;25、35,4、3界;70、95两倍半;既10mm²以下导线每1mm²按5A计算;100mm²以上导线每1mm²按2A计算;25mm²导线每1mm²按4A计算;35mm²导线每1mm²按3A计算;70~95mm²导线每1mm²按2.5A计算;
穿管、温度八、九折;穿管暗敷设时导线载流量打八折;环境温度大于35℃时导线载流量打九折;
铜线升级算;裸线加一半;因为口诀是铝线计算的在使用绝缘铜线时,按加大一档截面的绝缘铝线计算;使用裸导线时,按相同截面绝缘导线载流量乘1.5。
设,采用6mm²的橡皮铜线(如:BX-6),据口诀,可按10mm²绝缘铝线计算其载流量,为10×5=50A;暗敷设,50×0.8=40A;环境温度按35℃时,40×0.9=36>33A。故可以使用。
35℃时,80×0.9=72A>66A。故可以使用。
几种固定要求的导线截面:1.穿管用绝缘导线,铜线最小截面为1mm²;铝线最小截面为2.5mm²。2.各种电气设备的二次回路(电流互感器二次回路除外),虽然电流很小,但为了保证二次线的机械强度,常采用截面不不于1.5mm²的绝缘铜线。注意!按口诀选线仅适用于给设备做接线时使用。因为口诀所示的电流密度,仅保证导线自身的安全,至于导线末端有多大的电压降、有多大的线路损耗不在考虑之内。3.电流互感器二次回路用的导线,常使用截面为2.5mm²的绝缘铜线。
注意!按口诀选线仅适用于给设备做接线时使用。因为口诀所示的电流密度,仅保证导线自身的安全,至于导线末端有多大的电压降、有多大的线路损耗不在考虑之内。
(十九) 杆上作业
导线的排列: 1.直线电杆横担应安装在负荷侧。2.架空线路相序排列规定:1)压电力线路,面向负荷从左侧起A、B、C、(L1、L2、L3)。2)低压线路在同一横担架设时,导线的相序排列,面向负荷从左侧起L1、N、L2、L3。3)有保护零线在同一横单架设时,导线的排列相序,面向负荷从左侧起L1、N、L2、L3、PE。4)动力线照明线,在两个横担分别架设时,动力线在上,照明线在下。上层横担;面向负荷从左侧起L1、L2、L3;下层横担;面向负荷从左侧起L1(L2、L3)N、PE;在两个横担架设时,最下层横担,面向负荷,最右边的导线为保护零线PE。
对电杆的检查:(必须确认电杆无倾倒和断杆的危险)(1)杆基应牢固:木杆应无严重糟朽,水泥杆应无脱皮断筋;各承力拉线均应起作用。(2)水泥电杆有水、挂霜、结冰均不宜上杆。(3)如需带电作业(如做接户线工作)应在杆下确定好相、零线的位置。(4)要在杆下选好预定的工作位置。
对脚扣的检查:(1)脚扣的型式应与电杆的材质相适应(即,木杆用“铁脚扣”,水泥杆用“橡皮脚扣”)。(2)脚扣的尺寸要和杆长相适应。(3)脚扣的铁件应完好,焊接部分应无开裂;橡胶部分应无严重磨损;橡胶与软件结合应牢固;小爪应能活动,小爪穿钉应不过长,穿钉螺母应无脱落。(4)脚扣皮带应不脆裂、无豁孔扣紧后应不会滑脱。
对安全带的检查:(1)安全带应是电工专用的,应在试验的有效期内。(2)带体应无严重磨损,金属件应完好,铆装部分应紧固,腰带扣好后应不能滑脱。(3)大带钩环应完好、开合自如,保险环应能可靠地锁定。
上杆(以登水泥杆为例):1.选定适当脚扣→根据脚型调整皮带的松紧→在预定工作位置下方;2.将右脚扣挂在杆上→系好腰带(使大带在左侧,以在臀部稍上为宜,不可过紧,也不要压住“五联”)→穿好左脚脚扣→将右脚踏于已在杆上的脚扣上并穿紧→上杆,直到预定位置→系好安全带,开始工作。
注意:1.上杆时,要防止上方脚扣踏压下方脚扣的端部,以免坠落。2.安全带要系在稳固部位,不得挂在杆稍、不得挂在将要拆卸的部件上、不得在电杆上盘绕、也不得斜跨横提和电杆。3.系安全带时,必须目视扣好钩环并用保险环锁住。即,不得“听响探身”。4.在工作位置,脚扣不得交叉使用。5.杆上、杆下传递工具、器材要用“小绳”和工具袋。禁止上、下抛掷。6.必要时应设监护人。7.可闻雷声,不得上杆;已在杆上,应立即下杆。
“双花”绑扎:
绑直瓶(针式绝缘子)“单花”绑扎:①将绑扎线在导线上缠绕两圈,在自绕两圈,将一根绕过瓷瓶,从上至下的绕过导线。②再绕过瓷瓶,从导线的下方向上紧缠两圈。③将两个绑扎线头在瓷瓶背后相互拧紧5~7圈。
绑茶台(蝶式绝缘子):这种绑法用于架空线路的终端杆、分支杆、转角杆、等采用蝶式绝缘子的终端绑法。
(二十一) DW10空气开关控制回路的接线(画出接线原理图:
这种空气开关常用在控制容量大的线路上(例如,作为变压器二次出线总开关)。其控制回路接线原理图见附图
DW10型自动开关的用途:DW10型自动开关适用于交流50Hz、电压380伏及以下的配电路中,不仅能在正常状态下(开关额定电流范围内)接通和断开电路,还能在负荷侧发生过流、短路和在电源侧发生失(欠)压等异常状态下自动掉闸,切断电路。
DW10型自动开关主要部件的性能和作用:自动开关有主触头、弧触头、副触头、灭弧罩(1)自动开关主触头的作用,是提供主电路电流的通道,它允许长期通过开关的额定电流。(2)弧触头的作用,是在开关通断两种状态进行转换时,先于主触头接通,后于主触头分断,使电弧集中于弧触头上,保护了主触头,且与灭弧罩配合,使电弧迅速熄灭。(3)副触头,它处于主触头和弧触头二者之间起过渡作用,使转换顺序更加可靠。即万一弧触头分断有困难,副触头担任部分的断弧作用而不至于使主触头损坏。
主、弧、副触头的分合动作顺序是:合闸时弧触头先接通其次是副触头接通最后是主触头接通。分闸过程动作顺序相反。
失压脱扣器的作用(FV1):(1)保证自动开关只有在电源电压合适时,才能接通。(2)实现欠压、失压保护。(3)与按钮或继电器配合,实现遥控掉闸或继电保护动作掉闸。失压脱扣器电磁铁线圈动作电压范围:在线圈额定电压的75%以上时,能可靠吸合;在额定电压40%以下时,保证可靠释放;而在40%—75%之间不作保证。
分励脱扣器的作用(FV2):(1)当电磁铁线圈获得规定的电压时,使自动开关可靠掉闸。(2)与按钮或继电器配合,实现遥控掉闸或继电器保护动作掉闸。(3)分励脱扣器电磁铁线圈可靠动作的电压范围,是其额定电压的75%—105%。
电磁脱扣器的作用:电磁脱扣器的作用是在负荷侧发生过流、短路、电流超过整定值时能瞬时动作切断电路。
调节方法及整定原则:DW10型自动开关的电磁脱扣器(过电流脱扣器),可以根据负载保护的要求在脱扣器额定电流的1—3倍范围内进行调节(在其额定电流的1、1.5、3倍处有刻度)。
具体调节方法是:在已停电的情况下,分别逐相拉下调节螺丝,旋转调节螺丝上的绝缘螺母以调节电磁脱扣电磁铁的反力弹簧的松紧程度,同时观看指针的位置,当达到整定值后将调节螺丝复位,并将绝缘螺母卡住,再经调试,即完成了调整的全过程。DW10型自动开关电磁脱扣器的整定原则:(1)电流整定值应大于开关负荷侧正常情况下可能出现的最大电流,包括负荷的启动电流(2)为躲开负荷的启动电流而采用延时脱扣时,电流整定值可相应减少。(3)根据负荷性质,确定电流整定值为负荷电流的多少倍。(4)本级电流整定值要考虑到与上、下级自动开关动作整定值的配合。
什么是线路的最大电流:线路最大电流是全部设备的额定电流加最大设备的起动电流。
选择元件并接线:FU:可选用RL1型或RC1A型熔断器、熔体电流不要超过5A。SB1、SB2:可根据面板尺寸及布局的要求,选用LA型的单只按钮。HL-R(绿)、FL-G(红):可根据面板尺寸及布局的要求,选用XD型信号灯(注意!电压应符合要求)。导线:应选用不小于1.5mm²的绝缘铜线。
接线工艺要求:布线就简捷;排列应整齐;压接要牢固;必要时,两端穿带有回路标记及编号的“标志头”。如使用软导线,应在剥去绝缘后将导线涮锡。
(二十二)低压电力电缆测绝缘
兆欧表的选用及检查:1.选表:应使用1000V的兆欧表。2.用前检查:见(二十)摇测电容器绝缘时对兆欧表的检查项目及步骤。
摇测步骤:1.将电缆停电,放电。(先各芯对地,然后相间,电缆越长,放电时间也要长,直到看不出火花或听不到放电声为止。)2.拆去电缆两端与设备或线路的接线,如测A相线芯对地(外皮及铠)的绝缘,将B、C线芯短接后接地,然后接至兆欧表“E”端,L端测量线用绝缘件夹持后,由一人手持悬空准备。3.另一人摇动摇把到120转。分,将L线端接触A相线芯,经1分钟(长电缆要待表针稳定后)读取读数并记录。4.先撤L端线,后停摇兆欧表。5.对电缆放电。6.依上述方法再测B对地及C对地的绝缘。绝缘电阻值(各芯对地)应不小于10MΩ,且与上次测量值相比应无明显下降。
测量应注意的安全问题:1.试验前应将电缆放电、接地,以保证安全。2.将兆欧表放平、稳。3.电缆终端头套管表面应擦干净,“屏蔽线”应接好。4.兆欧表的“L”线不应拖在地上。5.摇把应以额定转数摇动,不要时快时慢。6.在测定绝缘电阻时,应先将兆欧表摇把转至额定转数后,再将“L”线接触线芯。7.测量完毕或需重复测量时,须将电缆放电、接地,接地时间一般不少于1分钟。8.试验报表上应记录绝缘电阻值、测量时的电缆温度及相对湿度等。
感觉有用加一下关注!