
本白皮书由中国移动主编,未来移动通信论坛发布。诺基亚、大唐、华为、中兴、中国电信、爱立信、高通、三星等业内知名厂商都有参与编写,是近期发布的比较权威的5G白皮书,一共70页,提供免费*载下**。
在 5G 业务场景与需求、关键技术逐渐明晰,以及 5G 标准化即将开展之时,迫切需要给出 5G 系统设计框架以及面向标准化的系统解决方案。本白皮书(版本 2.0)基于之前的设计原则,进一步对前传链路和协议栈再思考,聚焦用户中心网络(UCN)和软件定义空口(SDAI)。
重点内容包含以下4个方面:
- 5G 总体框架与目标
- UCN 架构与关键使能技术
- SDAI 与关键使能技术
- 5G 安全与智能终端技术
推荐仔细阅读一下,毕竟是业内所有知名5G厂商都有参与编写的白皮书,可以*载下**研读,*载下**的文件更清晰。
目录
摘要
1. 引言
2. 5G总体目标与框架
2.1 5G总体需求
2.2 设计框架
2.3 频谱策略
2.4 测试需求
3. 用户中心网络UCN
3.1 UCN总体目标
3.1.1. 端到端总体架构与目标
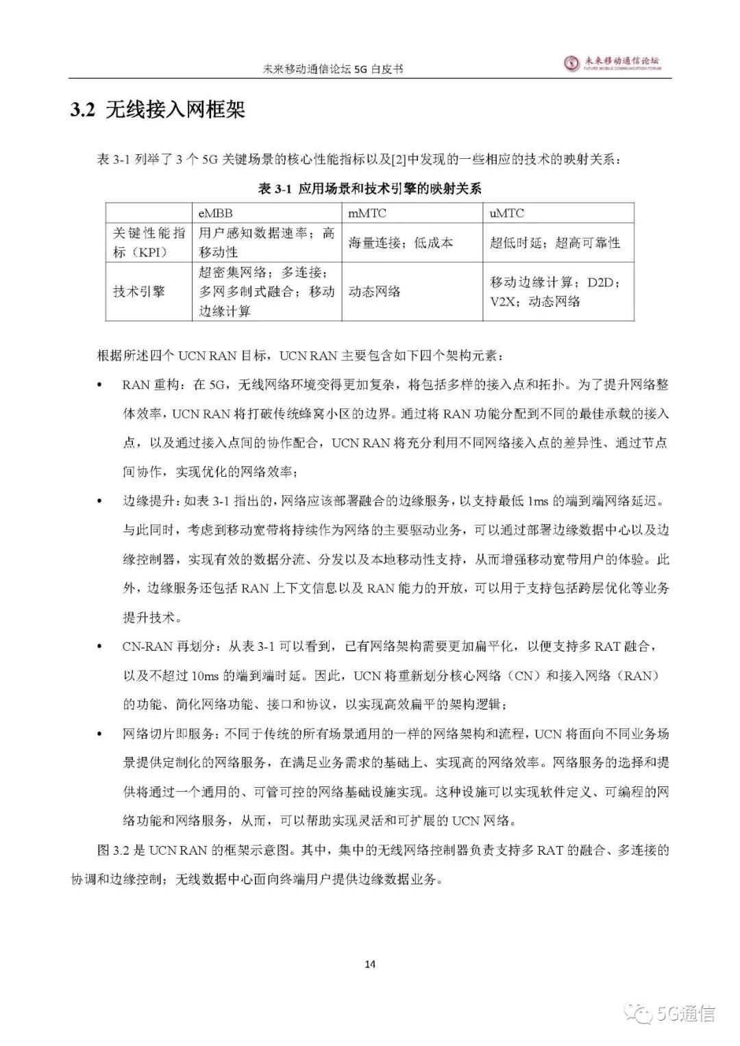
3.1.2. 无线接入网总体目标
3.2 无线接入网框架
3.2.1. 无线接入网重构
3.2.2. 增强边缘
3.2.3. 核心网与接入网重分
3.2.4. 网络切片即服务
3.3 关键使能技术
3.3.1. UDN
3.3.2. C-RAN/NGFI
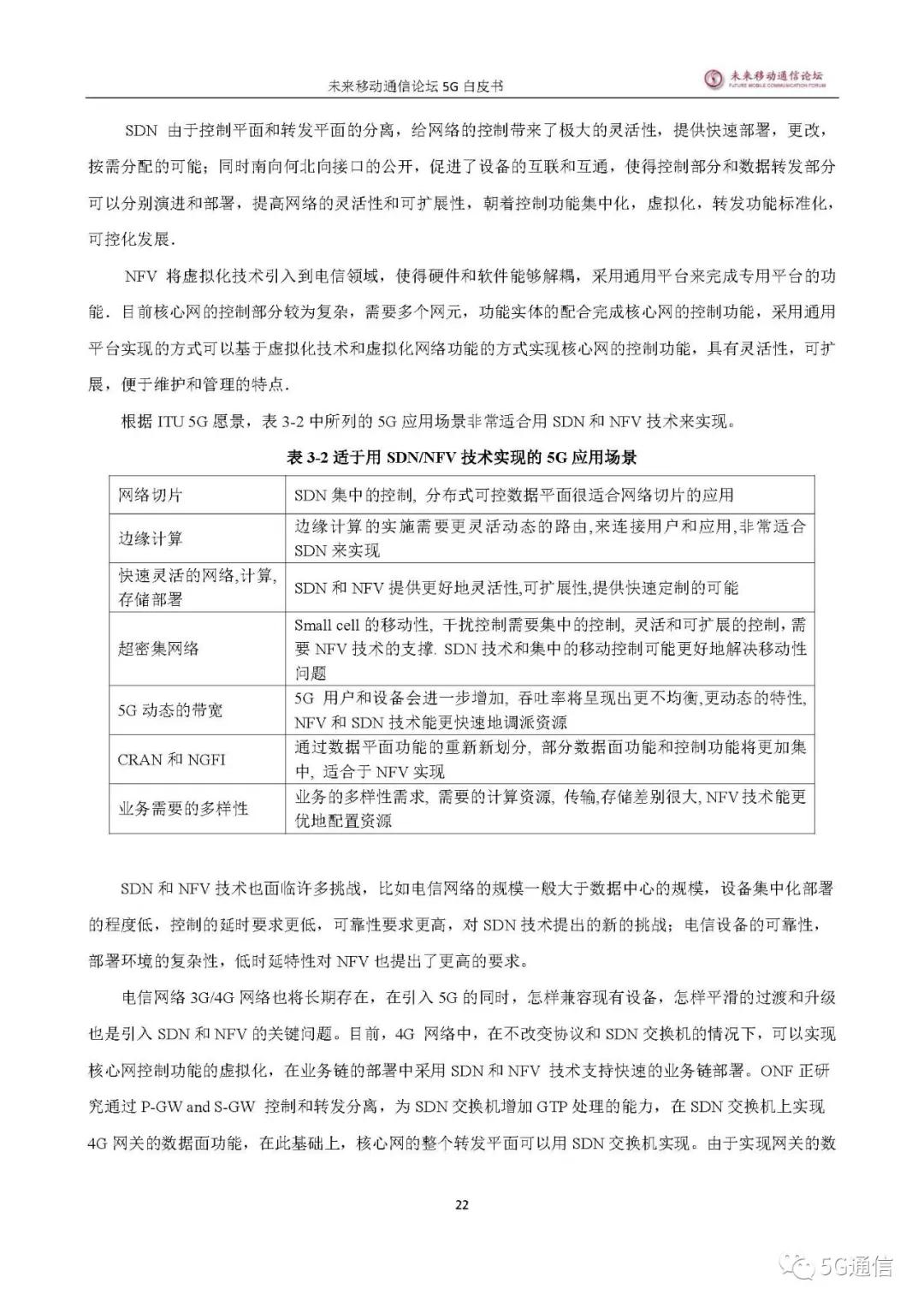
3.3.3. SDN/NFV
3.3.4. 灵活的网络切片
3.3.5. 网络能力开放
3.3.6. 多连接与多空口
3.3.7. D2D
3.3.8. *态网动**络
4. 软件定义空口SDAI
4.1 SDAI总体目标
4.2 SDAI总体框架
4.3 关键使能技术
4.3.1. 统一自适应帧结构
4.3.2. 灵活双工
4.3.3. 灵活多址
4.3.4. 灵活波形
4.3.5. 大规模多天线
4.3.6. 新型调制编码
4.3.7. 灵活频谱使用
5. 5G安全技术
5.1 5G安全架构
5.2 终端安全技术
5.2.1. 安全需求
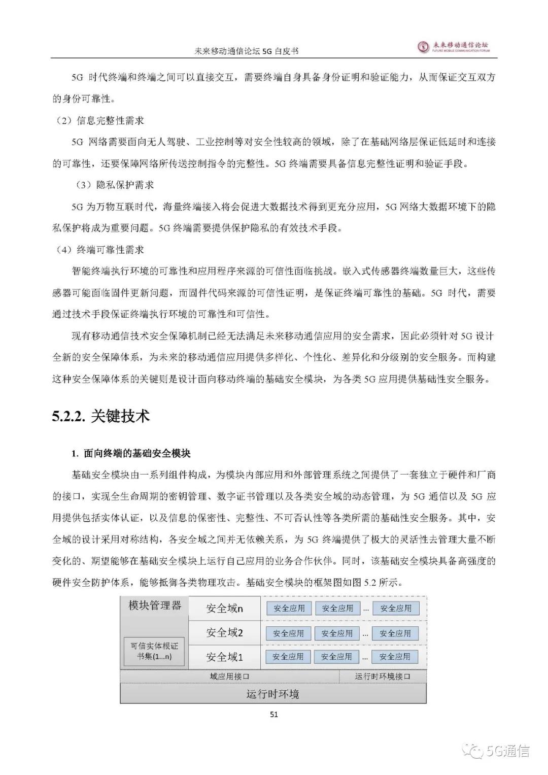
5.2.2. 关键技术
5.3 空口安全技术
5.3.1. 安全需求
5.3.2. 关键使能技术
5.4 数据处理和传输安全技术
5.4.1. 安全需求
5.4.2. 关键技术
5.5 应用层安全技术
5.5.1. 安全需求
5.5.2. 关键技术
5.6 物理层安全技术
5.6.1. 安全需求
5.6.2. 关键使能技术
6. 5G智能终端
6.1 智能终端通信需求
6.2 智能终端通信能力
6.2.1. 个人信息中心
6.2.2. 可穿戴设备
6.2.3. 智能机器设备
6.2.4. 微型传感器
7. 总结
参考文献
缩略语
致谢
白皮书详细内容

































































