5月25日
淄博市卫生健康委员会
等6部门发布
淄博市实施无偿献血者奖励有关规定
(以下简称:“三免政策”)的通知
各区县卫生健康局、发展和改革局、交通运输局、文化和旅游局、城市管理局、红十字会,高新区、经开区、文昌湖区地事局有关部门,市公共交通有限公司,有关医疗机构:
根据《山东省人民政府办公厅关于优化无偿献血者奖励有关规定的通知》(鲁政办字〔2023〕41号)要求,现就淄博市实施无偿献血者奖励有关规定(以下简称:“三免政策”)通知如下:
一、享受对象
在淄博市荣获国家无偿献血奉献奖、无偿献血志愿服务终身荣誉奖、无偿捐献造血干细胞奖,且申请办理《山东省无偿献血荣誉证(淄博)》(以下简称:荣誉卡)人员。
二、实施方式
符合享受政策的人员本人持荣誉卡 在本市范围内免费乘坐城市公共交通工具,免政府主导投资的收费*级A**旅游景区首道门票,免费游览政府投资主办的公园、风景区等场所,免交公立医院普通门诊诊查费, 鼓励非公立医疗机构、非政府投资公园、*级A**旅游景区、风景区积极参与。
三、有关要求
(一)各区县相关部门要根据各自工作职责指导区县公立医疗机构及公园、*级A**旅游景区、风景区做好荣誉卡持卡人员享受“三免政策”的相关工作,加强政策宣传,监督政策落实,切实保障无偿献血荣誉卡持卡人员享受相关奖励政策。
(二)市公共交通有限公司、有关医疗机构及相关公园、*级A**旅游景区、风景区等单位要根据各自承担服务职能,抓好荣誉卡持卡人员“三免政策”的具体落实工作,在服务窗口张贴“三免政策”有关标识,做好相关工作人员政策培训,提示引导荣誉卡持卡人员按流程享受相关政策,切实保障荣誉卡持卡人员合法权益。
(三)荣誉卡持卡人员享受“三免政策”时,应按要求刷卡、亮卡或登记,并自觉接受相关工作人员查验,服从现场管理,遵守社会公德,维护现场秩序。荣誉卡仅限持卡人本人使用,一旦发现转借他人使用,相关工作人员有权给予没收,并通报办卡单位取消持卡人“三免政策”享受资格。
(四) “三免政策”自2023年6月1日实施,有效期至2028年5月31日。
附件:1.无偿献血荣誉卡办理使用须知
2.无偿献血荣誉卡免首道门票的*级A**旅游景区名录
3.无偿献血荣誉卡免普通门诊诊查费的公立医疗机构名录
4.山东省无偿献血荣誉证(淄博)样卡
淄博市卫生健康委员会 淄博市发展和改革委员会
淄博市交通运输局 淄博市文化和旅游局
淄博市城市管理局 淄博市红十字会
2023年5月24日
附件1
无偿献血荣誉卡办理使用须知
一、办理流程
1.线上申请。 符合“三免政策”条件申请人可通过关注“淄博献血”微信公众号,依次点击“我的—荣誉卡—卡片申请”项,根据要求填报相关个人信息后,进行荣誉卡线上申请办理。具体申办流程及注意事项请点击进入“卡片须知”项具体了解。
2.线下领卡。 荣誉卡线上申办审核通过7个工作日后,申请人可通过“淄博献血”微信公众号“我的—荣誉卡—申办进度”项查看办卡完成情况,进度显示“已完成”后,可持身份证件到选取的线下网点领取实物卡,首次申领荣誉卡免交工本费。
3.卡片补办。 若出现荣誉卡损坏或丢失,持卡人可通过“淄博献血”微信公众号,依次点击“我的—荣誉卡—卡片补办”项,了解线下卡片补办具体地点,携带本人身份证件到公交服务网点登记注销和补办荣誉卡,登记注销前使用行为由本人负责。荣誉卡补卡需要交纳制卡工本费。
二、使用要求
1.荣誉卡持卡人员享受“三免政策”时,应按要求刷卡、亮卡或登记,并自觉接受相关工作人员查验,服从现场管理,遵守社会公德,维护现场秩序。
2.荣誉卡仅限持卡人本人使用,一旦发现转借他人使用,相关工作人员有权给予没收,并通报办卡单位取消持卡人“三免政策”享受资格。
3.“荣誉卡”是政府对献血者行为的褒奖。如献血者同时持有“老年卡”“退役军人卡”等其它优待证件时,只可选择保留其中一种优待证件进行乘车使用。选择保留“老年卡”“退役军人卡”等其他优待证件乘车的献血者,不能持献血荣誉卡免费乘坐公共交通工具,可享受其他优惠政策。
4.荣誉卡持卡人仅限在本市范围内享受“三免政策”。
三、线下网点
1.领卡网点

注:献血点可能会因工作原因临时调整工作时间,请及时关注“淄博献血”微信公众号查看献血点上班时间,可提前在工作时间内电话联系领取荣誉卡有关事宜。
2.补卡网点

附件2
无偿献血荣誉卡免首道门票的
*级A**旅游景区名录

注:此名录不含淄博市已免首道门票的*级A**旅游景区
附件3
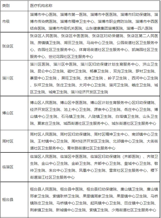
无偿献血荣誉卡免普通门诊诊查费的
公立医疗机构名录


附件4
山东省无偿献血荣誉证(淄博)样卡


大众日报淄博融媒体中心综合淄博市人民政府网站