知识分享:万科烟道安装作业指导书
为加强室内烟道安装质量控制,同时协调总包和烟道安装单位的工作配合,特制定此烟道安装工程施工管理制度。
1. 适用范围
适用于垂直集中排烟系统的单孔烟道安装工程。
2. 施工材料准备
2.1 烟道加工生产的品种、规格、强度等级等技术指标应符合设计要求,外观表面不允许有裂缝,言道截面尺寸偏差在±5mm。
2.2 烟道要求保证15天以上的自然养护期。
2.3 烟道进场后,要求每500条材料送检一组,烟道轴向抗压强度≥38KN。
2.4 进入施工现场的烟道上应标识有具体生产日期和工程项目名称。
2.5 烟道止逆阀,它具有止逆、油雾分离等功效,但同一排气道中严禁采用其他止逆阀代用,否则会造成排气道内的烟气倒灌。
2.6 风帽:首先要考虑风帽的防绣。材料选用优先考虑不锈钢或铝合金等不锈材料;其次还要考虑风帽本身必须具备的强度、制作成品偏心等问题。
3. 烟道体系安装设计
3.1 烟道设计原理


3.1 烟道安装工艺
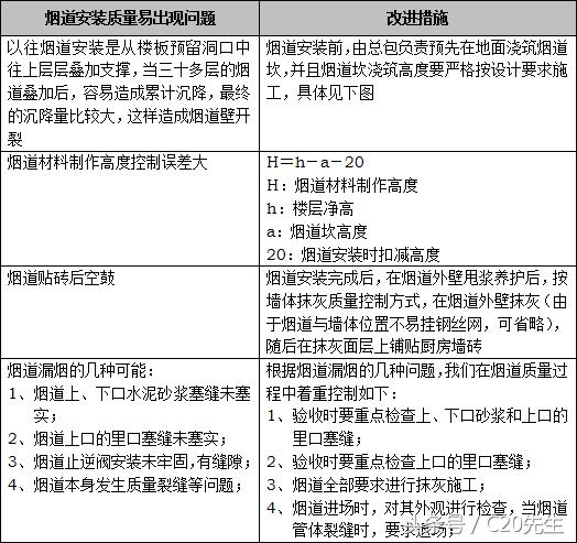
3.1.1 烟道坎浇筑前,首先要凿毛清理,随后按上图设计尺寸浇筑C15砼。烟道坎放线和浇筑过程中,必须检查楼板烟道预留洞是否上下孔洞垂直对中,如有偏差,要求及时处理。
3.1.2 浇筑的C15砼烟道坎必须达到7天以上强度后,方可安装烟道,同时要注意烟道坎砼的养护。
3.1.3 烟道安装由底层至顶层顺序,建议最下层的烟道留道最后安装,避免烟道内垃圾无法清除。
3.1.4 烟道安装时需核对烟道开孔方向是否与橱柜设计布置图相符,避免烟道安装后的开孔方向与燃气灶台不一致。
3.1.5 烟道下口用木契顶至楼顶板,随后矫正烟道垂直度、方正度,要求垂直度偏差±5mm;阴阳角偏差±5mm。
3.1.6 将矫正合格的烟道,用1:2水泥砂浆将烟道上、下口缝隙塞实。烟道上口内部塞缝需在上层烟道口从上往下塞,所有塞缝必须饱满,不得留有缝隙。
3.1.7 烟道完成塞缝后,需在烟道外角两边50mm处各加上一块L40×4的角铁,角铁长度不小于50mm,用Φ6膨胀螺丝固定,加固的角铁需要涂刷2遍以上红丹防锈漆。
3.1.8 烟道安装完毕后2~3天,待烟道上、下口的塞缝水泥砂浆达到强度后,将烟道下口的木契取出,空隙用防水水泥砂浆塞实。
3.1.9 每十层烟道完成安装后,烟道需抽取每层不少于2组做闭烟试验。
3.1.10 闭烟试验合格后,由总包开始烟道的甩浆、抹灰工作。
3.1.11 烟道接口靠墙两面缝隙由于较大,待总包进行烟道外壁抹灰施工时,用水泥砂浆塞实。
3.2 止逆阀安装
3.2.1 止逆阀、止逆弯头及其安装底板均为成品,直接将其成品固定在烟道上即可。
3.2.2 止逆阀要求在厨房吊顶完成后安装,要注意止逆阀安装过程中对厨房吊顶的保护,但此时必须做好防盗措施。
3.3 无动力排气风帽安装
3.3.1 用水泥砂浆将出风口盖板平置于风帽底座上,应注意盖板中心线与烟道中心线一致。当出屋面风帽靠墙时,可根据风帽实际安装尺寸做适当调整、偏移。
3.3.2 将无动力排气风帽接口,对准盖板预留孔,用膨胀螺栓与盖板固定,并在连接处用防水油膏封口,作防渗处理。
3.3.3 将无动力风帽套在接口上用铝锚钉紧固。
3.3.4 无动力排气风帽的建筑安装高度需高于屋面1.8m以上,避免风帽转动过程中伤人。
4. 工程质量管理程序
- 烟道安装前,甲方、监理组织总包和烟道安装公司负责对于现场烟道安装作业条件进行移交,移交内容包括:烟道坎浇筑质量、砌筑墙体斜砖、灰饼和抹灰等是否完成,见移交表。
- 烟道安装完成后,施工单位需在甲方、监理统一验收后方可移交给总包进行烟道外表面的甩浆、抹灰施工,由于烟道比较脆弱,烟道与厨房墙面衔接处,不需挂钢丝网。
- 烟道每完成验收十层时,要求在每层抽取不得少于2组做闭烟试验。
附表:


5. 应遵循的主要标准
5.1 保证项目
- 烟道外观表面质量必须无任何损坏和裂纹,垂直破坏强度达到≥38KN。
- 止逆阀有出厂合格证及质量保证书。
5.2 基本项目
- 烟道安装的开孔方向是否与橱柜安装图相符。
- 烟道截面尺寸偏差在±5mm。
- 无动力排气风帽安装后再微风下能灵活旋转,外观应无任何撞击,变形现象。
5.3 允许偏差项目
烟道安装允许偏差应符合下表规定:

6. 成品保护
- 烟道坎浇筑完成后,做好坎的保护,避免破坏,一方面不利于安装烟道,另一方面可能会发生坎底部渗漏水现象。
- 总包在烟道上部抹灰前,必须对烟道做好充分的保护,严禁对于已损坏的烟道直接抹灰。
- 止逆阀安装时,注意避免破坏烟道孔和天花吊顶。
7. 应注意的质量问题
- 烟道安装过程中,烟道上下口与坎、板处必须用采用1:2水泥砂浆塞缝。要求对烟道上部的内口塞缝尤为注意。
- 烟道安装时,要注意烟道开孔方向必须与橱柜安装图纸相一致。
- 烟道四周的厨房墙体抹灰可抹至2.45m,但为避免烟道止逆阀不易安装,同时避免烟道漏烟,要求烟道的抹灰直接抹至板底。
- 建议底层的烟道待上部烟道完成全部安装后,再封闭底层烟道。
- 无动力排气风帽的建筑安装高度需高于屋面1.8m以上,避免风帽转动过程中伤人。
8. 外烟道质量管理
8.1 砌筑质量控制:
外烟道采用190加气砼砖砌筑,砌筑时烟道内壁要求随砌随抹。砌筑质量要求如下:
- 和混凝土墙或柱交接处,应在墙或柱内预埋拉结钢筋,拉结钢筋沿高度600mm左右设一道,每道2根Φ6钢筋,其长度伸出墙或柱面不少于500mm。砌筑砖墙的拉结钢筋要求留在墙体水平灰缝中,砼墙拉结筋可以在砼墙柱上预留埋设,也可拆模后在墙柱上钻孔,用环氧树脂进行锚固。
- 砌体灰缝应横平竖直,砂浆饱满,水平灰缝厚度不得大于15mm,竖向灰缝的宽度不得大于20mm。砌筑时,每次铺灰长度不应大于1.5m,砌筑就位时应平稳轻轻下落,就位后应用木锤轻敲校正,要求上跟线,下跟棱,相邻两块齐平。
- 外烟道的墙体顶部用斜砖压顶,或留20mm高在3~4天后用水泥砂浆填实。
- 外烟道砌筑前检查跟随室内墙体砌筑许可令同时进行。
8.2 抹灰质量
- 由于部分外烟道上有水电的管线,要求严格控制水电管线的开凿深度,不能超过15mm。
- 抹灰前一天加气混凝土砖墙应浇水湿润,抹灰时再用扫帚淋水或者喷水湿润。
- 水电管线位置需挂钢丝网。
知识分享:倒置式屋面十个防水节点图