普及数电模电知识,科教兴国。
哈喽,大家晚上好!创客e工坊本期教大家用LM386做一个简易的功放电路,聆听音乐的艺术美,感受电子DIY的乐趣。
LM386是美国国家半导体公司生产的音频功率放大器,主要应用于低电压消费类产品。为使外围元件最少,电压增益内置为20。但在1脚和8脚之间增加一只外接电阻和电容,便可将电压增益调为任意值,直至 200。输入端以地为参考,同时输出端被自动偏置到电源电压的一半,在6V电源电压下,它的静态功耗仅为24mW,使得LM386特别适用于电池供电的场合。
用LM386做简易功放电路很容易成功,是电子爱好者入门功放电路的首选之作。
我们先来看LM386的引脚分布:

LM386引脚分布
LM386一共有8个引脚,1脚和8脚是增益引脚,2脚是反向输入端,3脚是同相输入端,4脚是电源地,5脚是输出,6脚是电源,7脚是旁路。
在这里阿乐要多补充一句,可能很多人不知道增益是什么意思,我们简单点理解当做放大倍数就可以了。
我们根据LM386的数据手册,选择其中的一个典型电路来做,电路图如下:

增益为200的电路图
由图可知,我们需要一个10K的电位器,用来当做音量调节,1和8脚之间跨接一个10uF的电解电容,7脚旁路我们不接,5脚输出需要一个0.05uF的电容和一个10Ω的电阻,我们还需要一个250uF的输出耦合电容,实际制作时我们还需要在音频输入端接一个10uF以下的耦合电容,在电源输入接一个220uF的电源去耦电容。
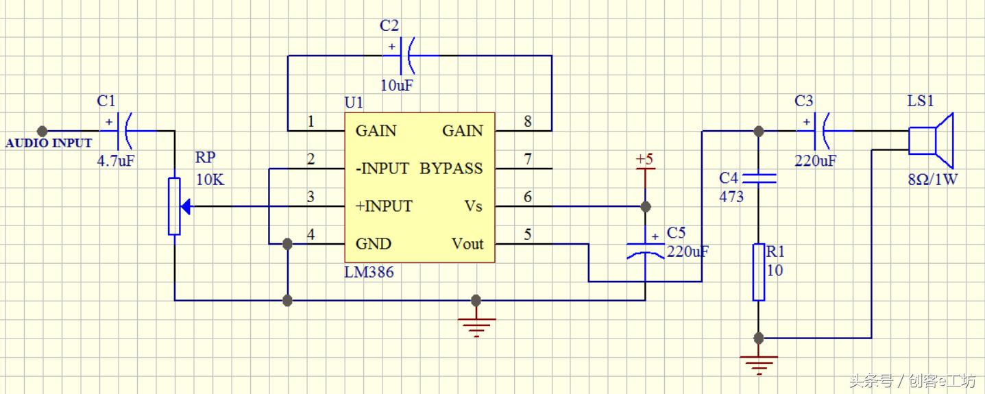
实际焊接制作的原理图如下图:

实际焊接的电路图
根据原理图备齐所需元器件:

所需元器件
根据原理图焊接电路:

焊好 的电路正面:

焊好的电路背面:

接下来调试电路,先接一个8Ω1W的小喇叭:

音质还可以,中高音上扬,通透清澈。
换一个8Ω10W的低音喇叭:

低音震撼,也能下沉得挺深的。
怎么样,心动了吧,详情的制作过程请看视频教程:
LM386简易功放视频教程
好啦,本期LM386简易功放电路的制作教程到此就结束了,喜欢请关注创客e工坊点赞支持我们,阿乐与你一起愉快地玩电子电路,下期再会啦,拜拜~