美发师
美发师是专门从事发型设计、修剪、染色、烫发等美容发型服务的职业人员。他们通过对客户的发质、脸型、个人需求等因素进行综合考虑,设计并实施适合客户的发型和造型。美发师通常具备剪发、染发、烫发等技术技能,并了解不同发型和发质的特点,以及各种发型产品的使用方法和效果。他们还可以根据客户的要求提供发型建议,并使用专业工具和技术将其实现。美发师还能为客户提供有关发型护理和美容产品的建议,以帮助客户保持和改善发质和发型的健康和美观。

微信公众号:阿媛说考培
美发师可以在美发沙龙、美容院、时尚店铺或独立工作室等场所工作,也可以为特定场合如婚礼、时装秀等提供临时造型服务。他们需要具备良好的沟通技巧和人际关系,以便与客户进行有效的交流并理解客户的需求,从而为客户提供满意的服务。
亲爱的美发师们,你们是否渴望在美发行业中脱颖而出,实现个人职业发展的突破?想要获得更多的就业机会和更高的薪资待遇?那么,美发师职业技能等级证书将是你们迈向成功的关键利器!让我们一起来了解一下这项令人信赖的证书吧。
美发师职业技能等级证书是行业权威机构为衡量美发师专业水平和技能能力而设立的评估标准。通过参加一系列严格的考试和评估,你将能够获得权威认可,证明自己在美发技术和知识方面的卓越能力。
这项证书采用分级体系,涵盖了从初级到高级的不同级别。你可以根据个人技能水平选择适合自己的等级,并随着经验和技能的提升逐步晋升。无论你是刚刚踏入美发行业的新人,还是已经有多年经验的老手,这个证书体系都能够为你提供广阔的发展空间。

微信公众号:阿媛说考培
考试内容涵盖了剪发、染发、烫发、造型等各个方面的技能要求。你将需要通过理论知识考试展示你对发型设计原理、发质识别、产品知识等方面的深刻理解。而实际操作考试则要求你在规定的时间内展示你的技艺,在模特身上完成各类发型设计和技术操作。
美发师职业技能等级证书的价值和优势不言而喻。首先,它是你专业水平的权威标志,证明你在技术和知识方面具备卓越的能力。持有这个证书,你将赢得雇主的信任和客户的尊重,轻松获得更多就业机会和更好的薪资待遇。
美发师主要职责
美发师的主要工作职责是为客户提供专业的发型设计和美容发型服务。以下是美发师的主要工作职责:
1.咨询与沟通:与客户进行咨询和沟通,了解客户的需求、喜好以及发型的期望。通过仔细倾听和提问,确保对客户的需求有全面的理解。
2.发型设计:根据客户的需求、脸型、发质等因素,提供个性化的发型设计方案。美发师应根据客户的特点和要求,结合自己的专业知识和经验,为客户提供最佳的发型建议。
3.剪发和造型:运用剪刀、电剪等工具,根据设计方案进行发型修剪和造型。通过熟练的技术和艺术感,将设计方案转化为实际的发型效果,以达到客户的期望。
4.染发和烫发:根据客户的需求和要求,运用染发和烫发技术,改变或修饰客户的发色和发质。美发师需要了解不同染发和烫发产品的使用方法和效果,以确保安全和满足客户的期望。

微信公众号:阿媛说考培
5.护理与健康:向客户提供有关发型护理和发质保养的建议。美发师可以根据客户的发质和问题,推荐适合的护发产品和护理方法,帮助客户保持和改善发质的健康和美观。
6.产品推荐与销售:根据客户的需求和发型要求,向客户推荐适合的发型产品和美容用品。美发师需要了解各种产品的特点和用途,并向客户解释其优势和适用性。
7.保持卫生与安全:确保工作场所的卫生和安全,包括工具的清洁和消毒、使用安全防护设备等。美发师应遵守相关卫生标准和操作规程,保障客户和自身的安全。
8.持续学习与专业发展:不断学习新的发型技术、时尚趋势和产品知识,保持自身的专业竞争力。参加培训课程、研讨会和时尚展览等,拓展自己的知识和技能。
01
本职业共设五个等级,分别为:
五级/初级工、
四级/中级工、
三级/高级工、
二级/技师、
一级/高级技师
02
美发师证书样式

微信公众号:阿媛说考培

微信公众号:阿媛说考培
03
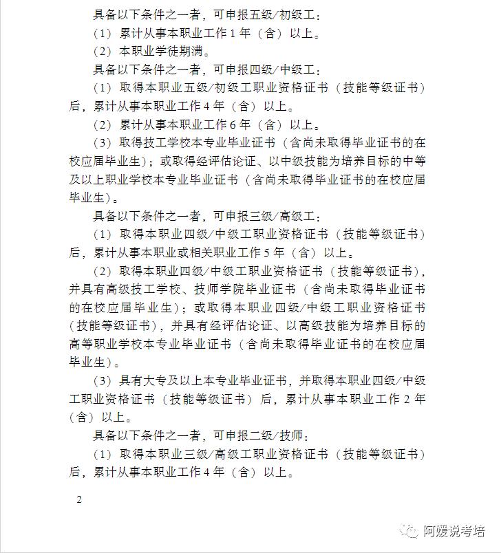
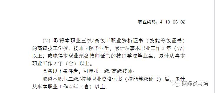
美发师报考条件以及要求

微信公众号:阿媛说考培

微信公众号:阿媛说考培
04
美发师技能等级证书如何查询
职业技能等级证书信息实行技能人才评价证书全国联网查询。
查询官网:http://zscx.osta.org.cn/

微信公众号:阿媛说考培

微信公众号:阿媛说考培
美发师职业前景
美发师的职业前景广阔且充满机遇。随着社会对外貌和形象的重视不断提升,人们对个人形象的追求也越来越高。以下是美发师职业前景的几个重要方面:
1.就业机会多样化:美发师可以在各类美发沙龙、美容院、酒店、影视剧等场所就业。此外,随着美容健康产业的发展,美发师在美容集团、健康养生机构、品牌形象顾问等领域也有就业机会。
2.自主创业机会:美发师可以选择独立创业,开设自己的美发沙龙或工作室,成为自己的老板。创业提供了更大的发展空间和收入潜力,能够根据个人兴趣和定位来打造独特的发型品牌。
3.薪资待遇可观:美发师的薪资待遇与技术水平、经验和工作地点等因素密切相关。在经验丰富且技术熟练的情况下,美发师可以获得较高的薪资回报。此外,优秀的美发师还可以通过提供额外服务和建立稳定的客户群体来提高收入。
4.潜在市场需求:随着人们对形象的追求,美发服务的需求将持续增长。无论是日常造型还是特殊场合的发型需求,美发师都能够为客户提供专业的服务。此外,随着男士美容市场的崛起,对男性美发服务的需求也在增加,为美发师带来更多的就业和发展机会。
5.行业发展与创新:美发行业不断发展,涌现出新的技术和潮流。美发师可以通过持续学习和专业培训,掌握最新的发型技术和趋势,不断提升自己的竞争力。同时,与时俱进的创新和个性化服务也为美发师提供了更多的发展空间。
总的来说,美发师职业前景广阔,具有稳定的就业和创业机会,薪资待遇可观,同时行业的发展和创新也为美发师提供了不断成长的机会。对于那些热爱美发艺术、具备创造力和沟通能
更多关于证书报考以及查询还有不清楚的,可以私信我哦或关注微信公众号“ 阿媛说考培 ”了解更多行业考证详细资讯。