
自从上世纪60年代,顺铂的抗癌性被发现并应用于临床以来,铂类药物就在肿瘤化疗领域大展拳脚,除了顺铂,常见的铂类化疗药还有卡铂、奥沙利铂、洛铂、奈达铂等。
临床上,含铂化疗方案是肺、头颈部、消化道、生殖系统等多种恶性肿瘤的首选化疗方案。据统计,在我国所有的癌症化疗方案中,以铂类药物为基础的方案占70%-80%。

铂类药物对癌细胞有着强力的*伤杀**作用,尽管它存在这样那样的毒副反应,但人们仍然无法完全摆脱它,只能对它“又爱又恨”……
铂类药物是如何抗肿瘤的?
不管是第二代的卡铂,还是第三代的奥沙利铂,都是在顺铂的化学结构基础上优化而来,其核心的抗癌成分——铂离子,并没有变化。所以,不同铂类药物的抗肿瘤机制是大体相同的。
简单地说,铂类药物发挥抗癌作用有四个步骤:
1.铂类药物进入细胞;
2.铂类药物在细胞内释放出核心抗癌物质——铂离子;
3.铂离子(带正电)与细胞遗传中枢——DNA(带负电)本着“异性相吸”的原则进行勾结;
4.铂离子像胶带一样牢牢黏住DNA的双链,让DNA无法完成复制。

理论上来说,铂类药物能完全损坏癌细胞的复制,似乎意味着可以完全干掉癌细胞。然而,现实并非如此,多年的临床实践也证明,单用铂类药物无法达到治愈肿瘤的目的。究其原因,主要是耐药性和毒副反应限制了铂类药物的使用。
临床上,为了更好地消灭癌细胞的,一般都会采取多药方案,通过药物之间的合理配合来取得更好的化疗效果,并最大程度控制毒副作用。
顺铂PK卡铂,肿瘤患者怎么选?
那么,顺铂和卡铂作为最常见的铂类药物,也是诸多含铂化疗方案的基础药物。二者之间有何异同、临床上又该如何选择呢?
1. 特点PK
第一代铂类药物——顺铂
具有高效、高毒的特点,对癌细胞的抑制率可达61%-98%。

从1976年开始,通过大剂量水化方案实施、强力止吐剂应用、联合化疗等手段,让顺铂逐步从极高肾毒性、高致吐性、适用癌种少的困境中摆脱出来,让顺铂在临床化疗中长盛不衰。
第二代铂类药物——卡铂
卡铂是基于改善顺铂的肾毒性、高致吐性等特点而开发的铂类药物,抗肿瘤效果较顺铂稍弱。于1986年进入临床。以其化学稳定性好,毒副反应低的特点,不仅在多个癌种中可以替代顺铂,也成为如肺癌、卵巢癌等的首选药物。

2. 适应症PK
顺铂:肺癌(小细胞肺癌、非小细胞肺癌)、头颈部癌、*丸睾**癌、卵巢癌的首选药物之一。
卡铂:肺癌、膀胱癌、卵巢癌、*丸睾**癌中与顺铂疗效相当,可以代替使用;还是子宫内膜癌、子宫颈癌、生殖细胞肿瘤、头颈部癌等的次选治疗药物。

尽管顺铂和卡铂适应症都比较广,大量的临床试验发现二者在一些癌种中表现出不同的疗效:如膀胱癌化疗不选卡铂,乳腺癌化疗不选顺铂。但在肺癌药物的选择上,顺铂与卡铂的疗效并没有太大的差异,更多地考虑既往治疗和毒副反应。
另外,卡铂与顺铂的耐药性是不完全一致的,就是指在之前使用顺铂无效的患者,改用卡铂后有可能取得疗效;但是对于卡铂无效的癌症,顺铂通常也是无效的……

通常情况下,在之前用过顺铂的患者中,医生在判定顺铂耐药的情况下会选择卡铂进行治疗。特别是多次使用较大剂量顺铂的患者,医生为了避免发生肾毒性而选择卡铂。但在既往使用卡铂治疗无效的患者中,医生判定卡铂耐药后,通常不会考虑更换顺铂继续治疗。
3. 用法用量PK
顺铂与卡铂都可以用生理盐水或者葡萄糖稀释,通常采用静脉输液的方式,两者都需要避光使用。

顺铂剂量一般为20-30mg/㎡,目前通常将一个疗程的用量分为3天连续使用。超量或不遵医嘱使用会出现严重的毒副反应(下面会进行详述)。并且,在使用顺铂之前,需要进行水化和给予利尿药物,用药期间要大量饮水(不少于2000ml/天)。
卡铂剂量推荐400mg/㎡,不需要水化,只需要常规的预防性处理(止吐、护胃等)。
4. 价格PK:
目前顺铂与卡铂都已经进入国家医保基本药品目录,报销比率高。

2013年,在北京大学人民医院对进口与国产卡铂化疗的成本分析中,使用进口卡铂化疗的患者,每周期费用明显升高。顺铂/卡铂的价格通常是国产的6-10倍左右,在疗效、毒副反应几乎相同的情况下,无论是从给自己省钱的角度,还是从节约国家医保基金的角度,国产药物显然是一个更好的选择。
5. 毒副反应PK:
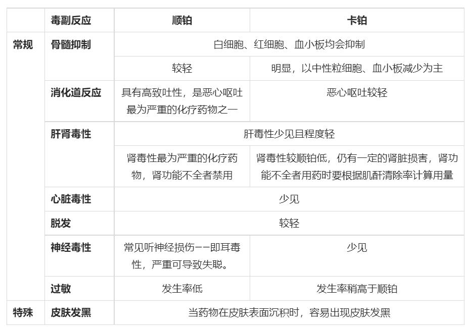
顺铂和卡铂的毒副反应情况,可见下表:

①骨髓功能障碍:
化疗前出现造血功能障碍或者化疗后出现严重骨髓抑制者,禁用卡铂,可改用顺铂或者停用铂类药物。
预防处理:可以通过口服升白(粒细胞集落刺激因子)、抗贫血(铁剂、叶酸、维生素B12)、升血小板(血小板生成素)等,定期复查了解变化,严重的骨髓抑制要减少化疗药物剂量、甚至停药;饮食中适当增加蛋白、减少脂肪等。

②消化道毒性:
化疗前就有慢性胃炎、胃溃疡等消化道疾病的患者,尽量不选择顺铂;或者使用顺铂患者的恶心呕吐过于严重,就建议换成卡铂。
预防处理:在化疗期间饮食上要选择温和、好消化的食物,避免一些辛辣油腻的“重口味”饮食。同时还要保持营养摄入,在剧烈呕吐之后,可采取半流质、流质饮食的方式,帮助消化道功能恢复;化疗前后使用护胃止吐的药物,如奥美拉唑、胃复安、昂丹司琼等;出现药物难以控制的恶心呕吐时,就需要对顺铂或卡铂减量或者停药。

③肾毒性:
正如之前所说,在肾功能不全(肌酐升高)的患者中,禁止使用顺铂,可以改用卡铂代替。即使在肾病治疗好、肌酐正常后,仍要尽量避免使用顺铂。这部分人在使用卡铂时,一定要严格根据肌酐清除率计算卡铂用量,医生还会根据实际情况进行减量使用。

预防处理:
在没有可替代的药物时,使用顺铂前必须了解肾功能;
使用顺铂前及24小时内应充分水化(2小时内静脉补充2000ml的液体);水化后30分钟内,使用利尿药物保证良好的尿排出量;有建议治疗后继续进行静脉水化,目标是在6-12小时内输注2000ml液体。

有研究显示,在延长顺铂输注时间至6-8小时后,可减低其的胃肠及肾毒性。
化疗后及时复查肾功能,出现肾损害后要去肾内科就诊,考虑化疗药物减量或者停药。
④皮肤发黑:
顺铂与卡铂均有皮肤发黑的副反应,这是由于铂类在皮肤的沉积所致。等化疗结束后,皮肤中沉积的铂类也会逐步排出。所以,不必因皮肤变黑而不敢晒太阳,毕竟晒太阳可以保证骨质密度和钙的吸收。

写在文末
一提到化疗,很多人都会问到使用进口药好还是国产的好呢?在这里我们就顺铂和卡铂说明一下。
顺铂和卡铂作为具有近50年历史的老药,无论是国外的原研药还是国内的仿制药,技术上已经十分成熟。

早在1999年,中山医科大学肿瘤防治中心就进行了国产与进口顺铂抗肿瘤效果的对比,结果显示:国产顺铂与进口顺铂相比抗肿瘤作用相当。
另外在毒副反应方面,有文献指出,国产顺铂/卡铂的毒副反应发生率与进口顺铂/卡铂相比,在发生率及毒副反应类型上均无明显差异。
