本文分享的资料是300多页的《会计核算手册》Word版。
文末有Word源文件获取方式!
财务会计核算手册,目录
第一章 总 则 6
第二章 会计政策与会计估计 7
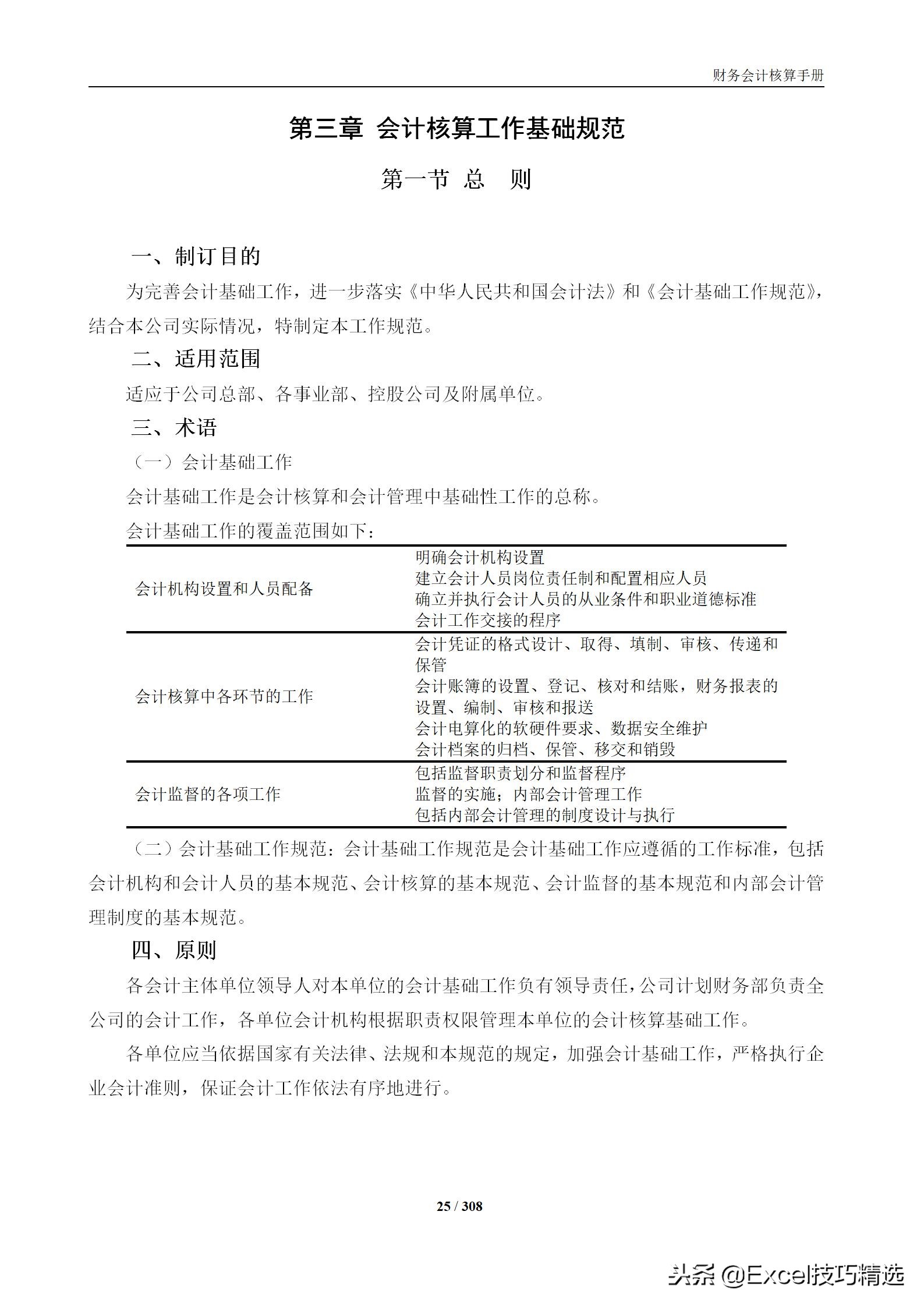
第三章 会计核算工作基础规范 25
- 第一节 总 则 25
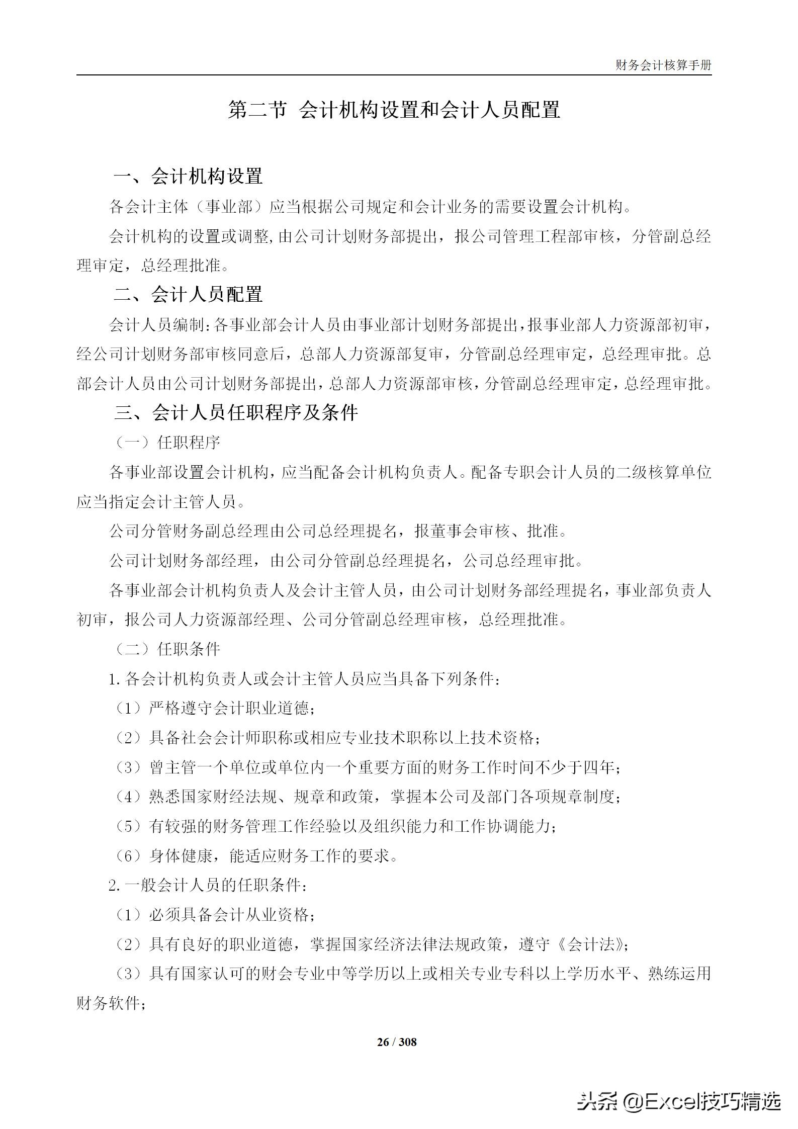
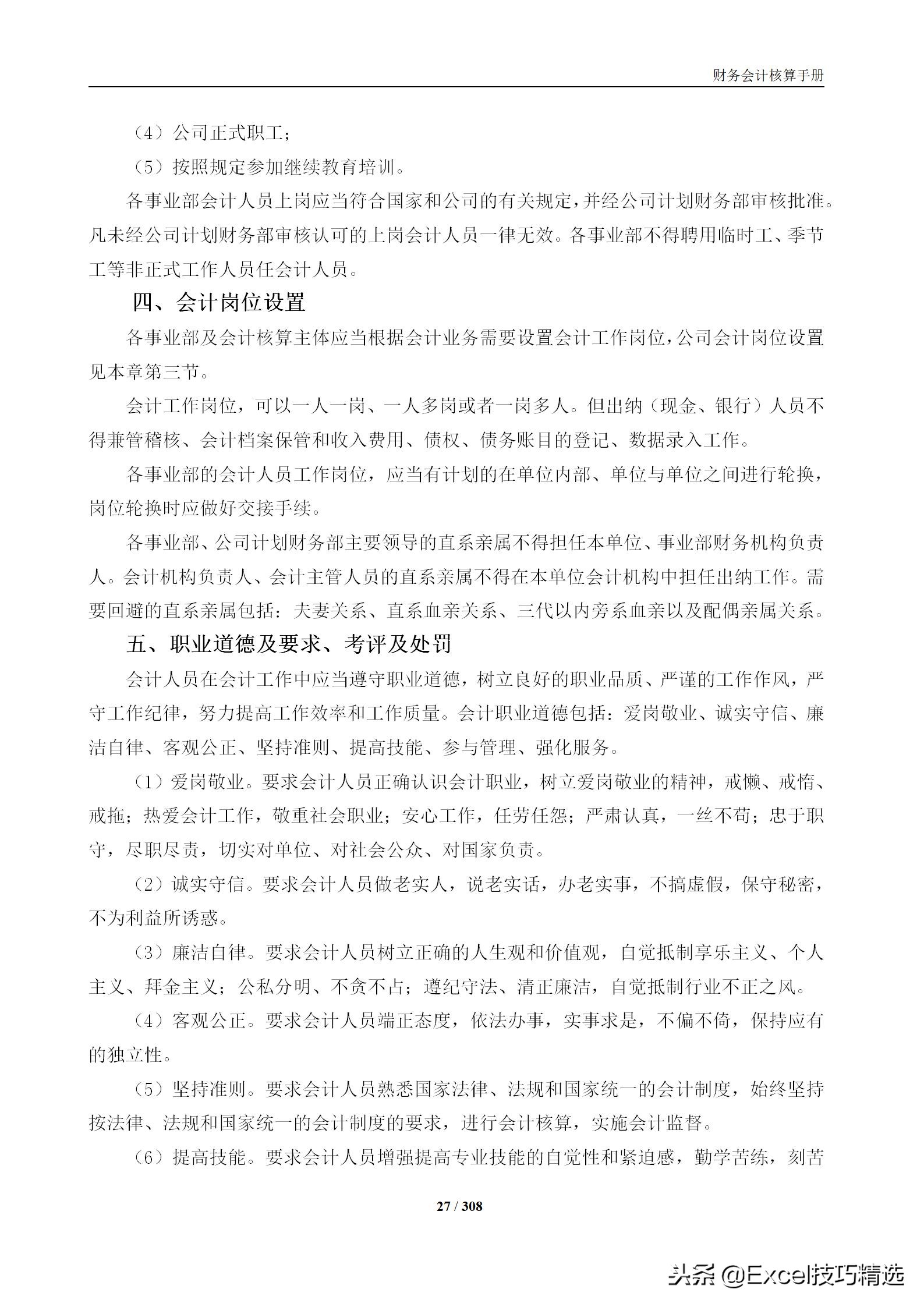
- 第二节 会计机构设置和会计人员配置 26
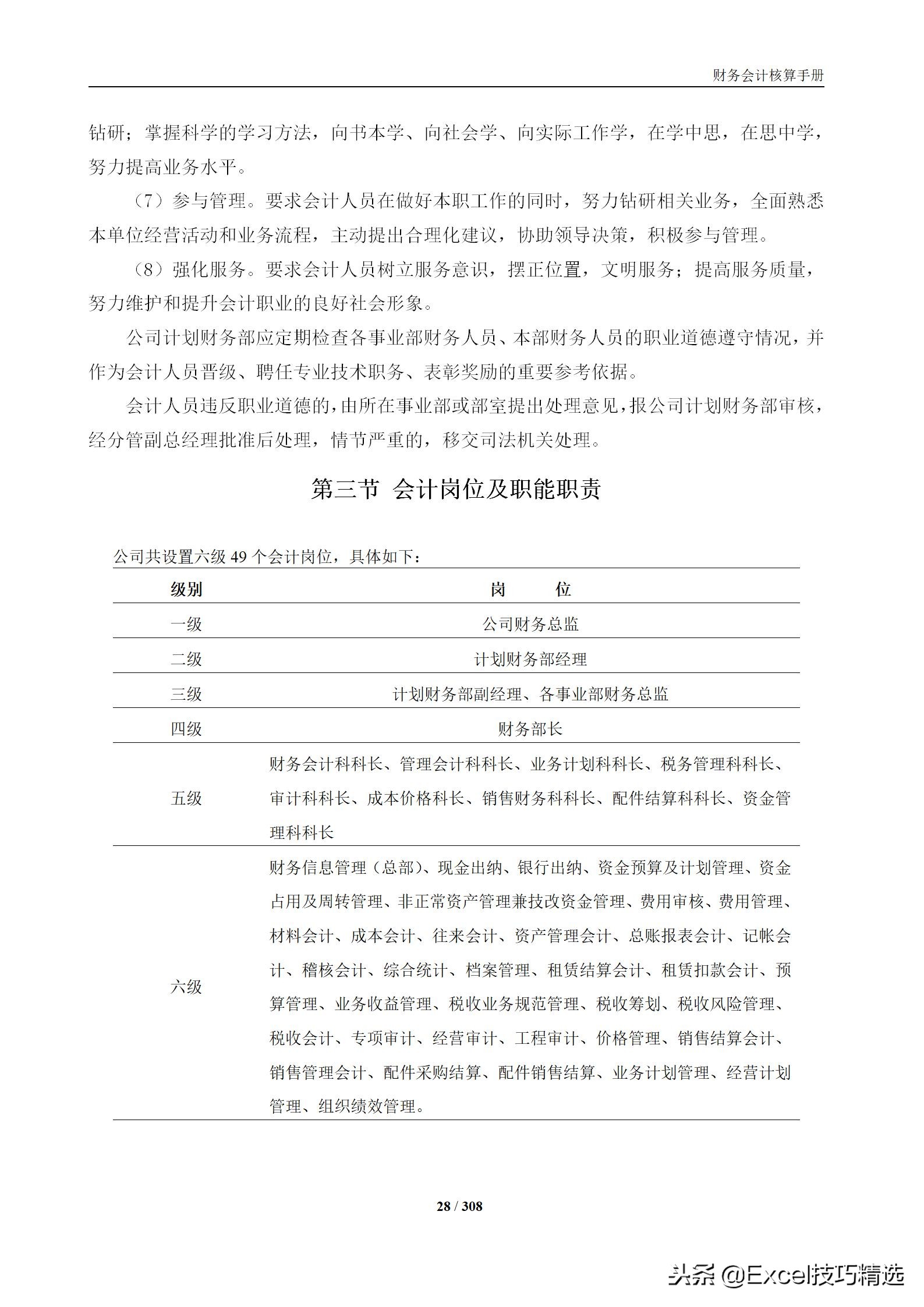
- 第三节 会计岗位及职能职责 28
- 第四节 不相容职务 38
- 第五节 会计工作交接 39
- 第六节 财务印鉴的使用 40
- 第七节 会计核算 41
- 第八节 财务报表 44
- 第九节 会计监督 45
- 第十节 内部财务管理制度 46
- 第十一节 凭证及账簿打印、装订 49
- 第十二节 会计档案管理 49
- 第十三节 其它事项 52
第四章 会计工作规程及会计核算审核审批体系 53
- 第一节 总 则 53
- 第二节 原始凭证的审核 53
- 第三节 会计业务账务处理程序 54
- 第四节 财务报表的编制 55
第五章 会计科目体系 56
第六章 会计科目核算内容及指引 95
- 第一节 库存现金 95
- 第二节 银行存款、其他货币资金 98
- 第三节 交易性金融资产 107
- 第四节 应收股利 109
- 第五节 应收利息 110
- 第六节 应收票据、应收账款、坏账准备、抵债资产、预收账款 111
- 第七节 应收保费 121
- 第八节 应收代位追偿款 122
- 第九节 其他应收款 122
- 第十节 存货 124
- 第十一节 损余物资 141
- 第十二节 长期股权投资 141
- 第十三节 固定资产 151
- 第十四节 在建工程 166
- 第十五节 无形资产 172
- 第十六节 长期待摊费用 178
- 第十七节 待处理财产损益 179
- 第十八节 短期/长期借款 183
- 第十九节 应付票据、应付账款、预付账款 189
- 第二十节 应付职工薪酬 195
- 第二十一节 应交税费 201
- 第二十二节 其他应付款 207
- 第二十三章 预提费用 209
- 第二十四节 应付分保账款 211
- 第二十五节 股本/实收资本 212
- 第二十六节 资本公积 214
- 第二十七节 盈余公积、一般风险准备 217
- 第二十八节 本年利润 218
- 第二十九节 利润分配 219
- 第三十节 主营业务收入、成本 220
- 第三十一节 手续费及佣金收入、支出 236
- 第三十二节 保费收入、赔付支出、分出保费、分保费用、提取未到期责任准备金、提取担保责任准备金、未到期责任准备金、担保责任准备金 238
- 第三十三节 其他业务收入、成本 242
- 第三十四节 投资收益 245
- 第三十五节 营业税金及附加 246
- 第三十六节 销售费用、管理费用、业务及管理费 247
- 第三十七节 财务费用 254
- 第三十八节 营业外收入 255
- 第三十九节 资产减值损失 257
- 第四十节 营业外支出 258
- 第四十一节递延所得税资产、递延所得税负债、所得税费用 259
- 第四十二节 以前年度损益调整 264
- 第四十三节 特殊事项举例 265
第七章 财务会计报告的编制 276
- 第一节 财务报告编制及说明 276
- 第二节 财务报告编制的要求 276
- 第三节 资产负债表的编制 278
- 第四节 利润表的编制 282
- 第五节 所有者权益变动表 283
第八章 合并财务报表 285
- 第一节 合并财务报表种类 285
- 第二节 合并财务报表范围 285
- 第三节 合并财务报表编制要求 285
- 第四节 合并财务报表编制规范 286
- 第五节 合并财务报表抵消分录编制 288
- 第六节 报表的格式 290
第九章 现金流量表编制方法 291
Word源文件获取方式: 转发 + 点赞 + 私信“12113”五个数字!
财务会计核算手册,预览图
篇幅有限,这里无法一一展示,仅展示部分截图。




















正文到此结束
Word源文件获取方式: 转发 + 点赞 + 私信“12113”五个数字!
推荐阅读
某知名物业公司全套管理制度,含行政 人事 财务 业务流程等
大型企业公司人事行政制度,29个章节,附全套管理表格,拿去参考