三年来,监管多次整治校园贷乱象,但校园贷乱象仍旧频发。近日,《每日经济新闻》关于“校园贷”的报道再次引起舆论关注。
据《每日经济新闻》报道,闪银、拍拍贷、及贷等平台在国家取缔校园贷之后,仍悄悄从事该业务。其中,闪银平台向学生发放高利贷年化利率高达199.38%。
新金融深度注意到,在严监管之下,多家平台仍旧为大学生提供*款贷**业务,且提供的*款贷**额度远超大学生还款能力。此外,“高利率”、“*力暴**催收”、“搭售保险”也是校园贷被投诉的重灾区。
*款贷**不止,监管不息
2014年,校园分期崛地而起。趣分期、分期乐、爱学贷、优分期、借贷宝等平台涌入校园市场,为学生提供金融服务。2016年,河南一大学生郑德幸因先后在多个校园金融平台*款贷**近60万而无力偿还选择自杀,此事彻底引爆社会对校园贷的质疑。随后,分期乐、优分期、趣分期等多家平台纷纷宣布退出或收紧校园市场。
早在2016年,银监会、教育部等部门就多次下发整治校园贷的相关通知和规定。
4月,教育部与银监会联合发布了《关于加强校园不良网络借贷风险防范和教育引导工作的通知》,明确要求各高校建立校园不良网络借贷日常监测机制和实时预警机制,同时建立校园不良网络借贷应对处置机制。
8月24日,银监会亦明确提出用“停、 移、整、教、引”五字方针,整改校园贷问题。
9月29日,教育部再度发文《关于开展校园网贷风险防范集中专项教育工作的通知》。
10月起开展的互联网金融风险专项整治工作中,银监会明确将校园网贷作为整治重点,并与教育部等部门建立了校园网贷联合工作机制。
2017年,监管对校园贷的整顿进一步加大力度。
4月10日,银监会发布《关于银行业风险防控工作的指导意见》,要求重点做好校园网贷的清理整顿工作。
5月,教育部会同原银监会、人社部共同下发《关于进一步加强校园贷规范管理工作的通知》,在鼓励商业银行和政策性银行为大学生提供金融服务的同时,要求一律暂停网贷机构(不仅是之前文件针对的网络借贷信息中介机构,即P2P网贷)开展在校大学生网贷业务。同时,未经银行业监督管理部门批准设立的机构不得进入校园为大学生提供信贷服务。
9月6日,教育部也举行新闻发布会,明确“取缔校园*款贷**业务,任何网络*款贷**机构都不允许向在校大学生发放*款贷**”。
12月1日,互联网金融风险专项整治、P2P网贷风险专项整治工作领导小组办公室正式下发《关于规范整顿“现金贷”业务的通知》,明确叫停金融机构的“助贷”模式、严禁砍头息与*力暴**催收,并对不符合相关规定的已批设机构,要重新核查业务资质。
在监管整顿校园贷力度加大的同时,2018年一些校园贷变种频出,借着花样繁多的“马甲”悄然回归,继续为学生提供*款贷**。
例如,回租贷、培训贷、求职贷、创业贷、整容贷。回租贷即申请人以“抵押”手机的形式借款,但实际上手机仍在申请人手中。平台评估手机后,给出申请人可以借款的额度和需要支付的服务费,但双方签署的并非借款合同,而是租赁合同。借款后,申请人还款以支付租赁费“回租”手机的名义,付出高额费用。其目标对象为刚入校的新生。培训贷、求职贷、创业贷产品则主要针对毕业季。
其中的整容贷更是害人不浅,无数爱美的女大学生不仅毁掉了“颜值”,还背上巨额债务。
此后,多地再次出手整治校园贷。2018年9月,天津对全市高校开展了“校园贷”全面调查摸底。10月17日,江苏省金融办会同江苏银监局、人民银行南京分行、江苏保监局、江苏证监局等10个江苏省有关部门联合印发《关于规范民间借贷行为维护经济金融秩序的通知》,其中提到严厉打击民间借贷行为中涉及的非法金融机构、非法金融业务活动、高利转贷、校园贷、现金贷等活动。同月,重庆市政府发布《重庆市人民政府办公厅关于进一步加强高校不良网络借贷风险防范管理的通知》(以下简称《通知》),要求进一步加强校园贷监管。
多平台违规做校园贷
在第三方投诉平台搜索“校园贷”,21CN聚投诉显示相关投诉272条,黑猫投诉显示投诉14条。新金融深度注意到,校园贷投诉较多的平台包括名校贷、闪银、爱又米、用钱宝等。其中名校贷投诉最多。
投诉人朱先生称,孩子于2017年6月16日在名校贷*款贷**15000元,实际到帐12000元,扣掉的3000元为咨询费,分36个月,每个月还款566元。根据IRR公示计算,年化利率达45.9%。
公开信息显示,名校贷为麦子金服旗下产品,麦子金服聚焦于中国年轻的HENRY(潜在High Earners, Not Rich Yet)人群,借款用户中97.9%年龄不超过30岁。
在名校贷的投诉下,麦子金服的回应均为“平台所有借款均有借款协议,相关费用明细在借款协议中亦有列出,用户可自行选择是否借款。”但对于大学生而言,隐藏在种种费用之下的高利率难以察觉。
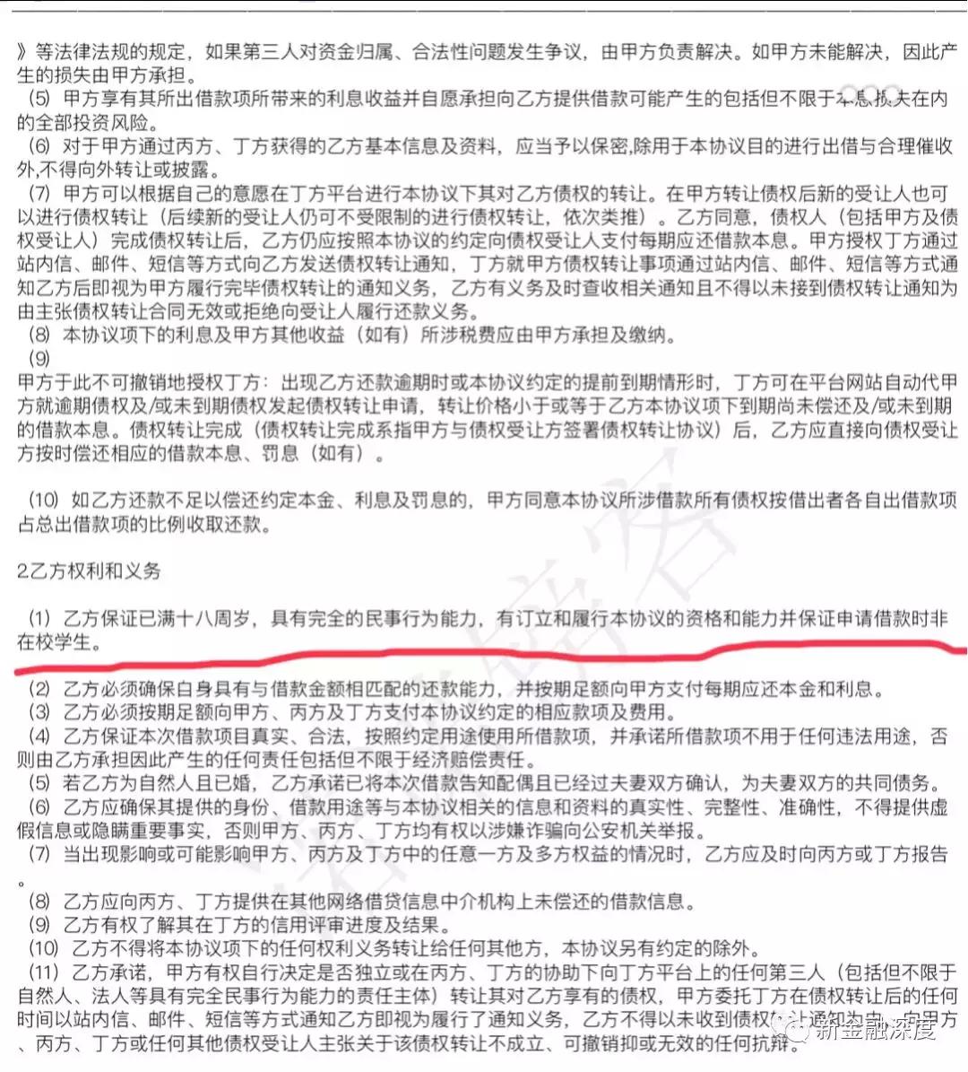
此外,新金融深度注意到,在一位大学生曝出的借款合同里,合同显示借款人已满18周岁,有完全的民事行为能力,且非在校学生。

(来源:聚投诉)
作为校园贷的“鼻祖”,爱又米为爱财集团旗下子品牌,也位于高投诉行列。
爱学贷上线于2014年8月,当时用户门槛非常低,在校大学生仅凭身份证和学生证就能轻松进行分期消费。2016年,监管出手,爱学*开贷**始尝试转型,以去掉“校园贷”这一标签。2016年12月,爱学贷正式更名为爱又米。
目前,官网信息显示,爱又米为消费金融平台。但一直以来,爱又米多次被曝出“仍然违规向学生发放*款贷**”的消息。
新金融深度还发现,校园贷平台中的提供给大学生的借款额度均较高,远超出大学生的还款能力。
在21CN聚投诉平台上,一位大学生遭遇诈骗,并被*子骗**要求从招联金融、微博钱包、中邮消费金融、360借条等9个平台借款,最终中邮消费金融、360借条、美团金融三家平台发放了额度。其中,中邮钱包、美团借钱放款额度均为1万元,360借条放款额度6700元。
对此,中邮消费金融回应称,“因该用户遭遇电信诈骗,在不法分子的诱导下本人亲自进行的*款贷**申请操作,*款贷**责任需自行承担。”
校园贷为何屡禁不止
校园贷之所以屡禁不止,甚至披着马甲、花样百出。新京报分析认为,主要有三方面因素。一是针对花样翻新的校园贷,监管部门难以前瞻性地进行监管;二是学生的消费需求与合规的资金供给之间存在较大的不平衡,导致供给不足,为违规校园贷提供了生存土壤;三是因为学生对校园贷危害认识不足,容易误入歧途。
网贷天眼研究院负责人李鹏飞认为,“对学生放贷,不仅可以通过各种套路提高利率,而且(*力暴**)催收往往能收到更好的效果,从而保持极低坏账率,获取超高额利润。高利润的诱惑是校园贷平台屡禁不止的根本原因。”