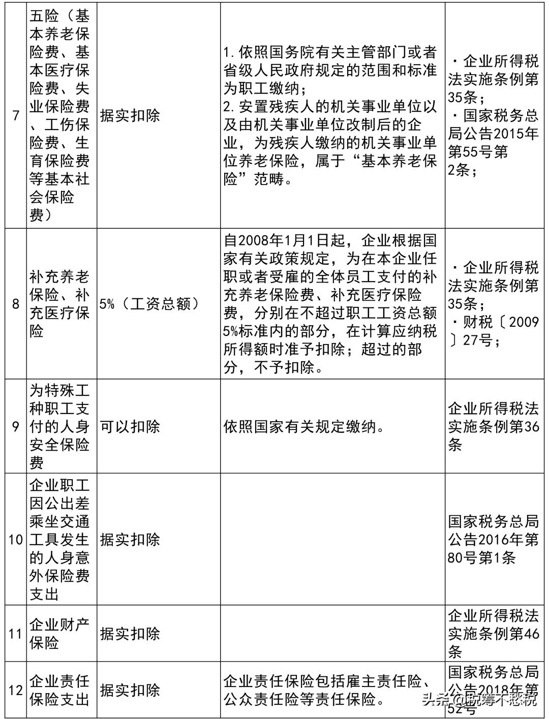
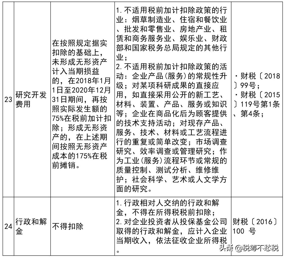
根据企业所得税法第八条的规定,企业实际发生的与取得收入有关的、合理的支出,包括成本、费用、税金、损失和其他支出,准予在计算应纳税所得额时扣除。本文总结了最新的2020年企业所得税费用扣除标准,非常全面详实,供大家参考。









有税筹不愁税,每天为大家分享税务筹划相关资讯和案例,希望对大家有帮助。
根据企业所得税法第八条的规定,企业实际发生的与取得收入有关的、合理的支出,包括成本、费用、税金、损失和其他支出,准予在计算应纳税所得额时扣除。本文总结了最新的2020年企业所得税费用扣除标准,非常全面详实,供大家参考。









有税筹不愁税,每天为大家分享税务筹划相关资讯和案例,希望对大家有帮助。