近日,金山办公发布了一款拥有大型语言模型能力的生成AI应用——WPS AI。WPS AI是国内协同办公领域首款ChatGPT类应用,搭载于新一代在线内容协作编辑产品——轻文档。并且,未来WPS AI将被嵌入金山办公的全线产品。通过在轻文档中按下Ctrl+J,WPS AI的对话框就会出现在面前,它的闪烁光标似乎在与你对话:“来吧,问点什么。”WPS AI包括知识分析、内容生成、文本处理等多种功能。

【"闭着眼"写周报】
在工作中,我们免不了要写很多周报。对于繁琐的重复性工作,WPS AI来拯救啦!选择“工作周报”,然后选定您每天的记录即可,WPS AI会自动为您整合。如果还不满意,可以再试几次,挑选最佳效果提交。WPS AI免去了我们重复地整理工作记录的痛苦,提高了生产力,真正做到释放创造性。

【扩充篇幅】
在日常工作中,我们可能会遇到需要写一篇长篇文章的情况,但是有时候思路不够清晰,不知道该从哪些方面入手。这时候,WPS AI的「扩充篇幅」功能就能派上用场了。

其它领域的内容也可以使用「扩充篇幅」功能来扩展和丰富,例如「市场报告」、「新闻报道」等。这样一来,我们不仅能够从中获得更多的灵感和思路,还能够更加高效地完成写作任务,实现工作的质量与效率的双重提升。
【运营规划】
在运营中,安排各种活动和会议可能会带来一个比较棘手的问题。有太多的事情要做,涉及到场地、设备、材料、邀请媒体等多项任务,运营人员的头脑也被累坏了。但是,不要担心,WPS AI也可以轻松帮您解决这个问题。只需要输入几个单词,您就可以得到完整文字。选择“任务清单”,即可立刻生成一份任务清单。如果第一次未能得到满意的结果,再试一次!

【纠正句子错误】
写作中,出错是常有的事,这时候WPS AI再次为我们服务了。选择“纠正句子错误”,当我们输入错误或者不通顺的句子时,WPS AI会立刻对其进行修正。例如将主语和宾语位置搞反的句子,WPS AI可以轻松纠正过来,让您的文章更加通顺。如果遇到“为防止类似事情发生,必须尽快完善安全系统”的错误句子,WPS AI的推理能力也很强,因为它可以看出“防止”本身就是一种否定,所以用“防止再次发生”替换就行了。
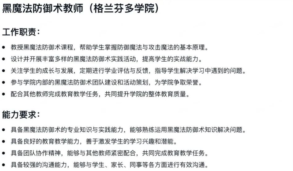
【招聘文案生成】
招聘文案经常让许多HR和产品经理头痛不已。虽然招聘是一件大事,但是真的不想把太多的精力和时间花在写文案上。此时,让WPS AI出现,是最好不过的了。选择“招聘文案”,输入职位“AI技术媒体新智元编辑”,一个漂亮的招聘文案就能立刻生成。
以下为WPS AI生成的关于【格兰芬多学院黑魔法防御术教师】的招聘文案:

【代码生成】
除了在文本生成领域有着强大的应用能力,WPS AI在代码生成方面同样发挥着重要作用。以常见的排序算法——冒泡排序为例,我们可以通过WPS AI快速生成对应的代码。

这个功能可以大大提高开发人员的效率,特别是在需要简单、快速地生成一些通用工具函数和模块时非常实用。未来,WPS AI生成代码的能力还将不断扩展和深化,助力用户更加便捷、高效的进行编程和软件开发。
【WPS AI的未来】
WPS AI可以嵌入到任何的文字文档中,并可实时渲染生成。除此之外,它还支持多轮对话,通过自然语言输入进行内容生成,大大提高了效率。
WPS AI的未来发展方向包括:辅助编辑和修改、帮助创作和创意、以及推动行业AI化进程。WPS AI可以帮助用户更加高效地完成日常的文档,从而释放更多的时间和精力投入到更有价值的工作上。
未来,WPS AI还将继续开发出更多的人机交互功能,让用户可以更加自由地掌控AI的能力,同时加强对于数据隐私的保护,确保用户使用AI的过程中的数据安全性和保密性。
【如何使用?】
WPS AI未来将逐渐整合至“WPS全家桶”,为用户提供更加智能、便捷、高效的写作和办公服务。无论是在Word文档、Excel表格还是PPT中,WPS AI都将提供高效的工具和功能,帮助我们更好地完成各种文档编辑任务。
据悉,WPS AI在上线后,将成为WPS超级会员服务的一部分。然而,目前WPS AI依然需要获得内测资格才可以使用完整功能,但是在aiwrite.wps.cn上已经可以使用WPS的智能生成和智能改写功能,大家可以尝鲜使用!
更多深度内容欢迎关注我的个人公众号【THU智能魔术师】