
客户需求分析不仅提供了客户需求细分的思考维度,更提供了客服在实际技术支持中所涉及到的项目后期需求满足绩效评估的维度和参考数据。

客户需求的定义很广泛,在服务业,可以把它理解为,客户希望通过服务而获得超越产品本身功能的价值。这种价值通过产品的功能是不能获得的,它是产品之外客户获得的价值
根据马斯洛的需求层次理论,客户的需求是不断发展变化的,随着较低层次需求的满足,就会追求更高层次的需求。企业的客户需求是千差万别的,客户需求分析是了解客户需求的重要途径。

在此过程中,客服人员必须明确两件事:

下面通过赢创集团的管理实例来说明如何开展客户需求分析活动,力求使客户需求分析技能为企业把握客户期望发挥有效的作用。

德国赢创集团(EVONIK)是一家跨国工业集团,业务遍及全世界100多个国家。目前,赢创在大中华区主要从事特种化工产品的研发、生产和销售,拥有广泛的产品线,从汽车制造到制药行业,贯穿于人们生活的方方面面,为客户提供各种创新解决方案,尤其是旗下的DL蛋氨酸产品更是在全球市场独占鳌头。2010年,赢创在大中华区的总销售额已超过12.3亿欧元。

赢创的这些成功取决于很多方面,其在客户系统解决方案方面的努力尤其值得我们效仿。羸创董事会董事、首席发展官欧伯翰博士(Dr. Alfred Oberhdz)认为,要想成为客户首选的供应商,仅仅在规模上和技术工艺上领先是不够的,还需要不断地创新客户服务。创新最重要的原动力就是市场和客户。要从“为客户提供解决方案”的思路出发对服务内容、方式加以创新,而为客户提供系统解决方案要建立在对客户期望的理解、对当前市场的理解和对未来市场客户需求的理解之上。
举个例子,赢创认为价格优势不是他们所要考虑的首要因素。因为化学品都可以通过分子式来描述,开始可能只是一家独有,但随后其他公司也可以根据这样的分子式去生产同样的产品。如果在德国能生产某种化学品的话,那么在中国肯定也能以更便宜的价格生产同样的产品,因为中国的劳动力成本更低。这就意味着他们要想在全球市场上增加自己的竞争力,首先应该了解客户的需求是什么,然后为他们生产出具有附加值的产品。
再举个例子,赢创生产一种用来增加动物饲料营养的氨基酸。他们的做法是先问一下客户通常用的是哪种饲料,是大豆、玉米、大麦还是小麦。然后,根据客户的需求和他们以往的经验来设计新的配方,考虑在饲料中增加哪些矿物质才能够使营养更加均衡。而且他们在销售产品的同时也出售配方。用来增加动物饲料营养的氨基酸产品最终受到了客户的欢迎,现在年产量已达到了50万吨。

贏创通过哪些渠道了解客户需求?他们采用的是一种多渠道的接触方式。例如,他们的销售人员与采购人员,技术应用人员与研发人员会不断接触,不停地沟通交流。再如,他们在与汽车行业的客户打交道的时候,预测到将来会有更多的老年人和妇女开车,这就要求汽车行业生产出安全性能更高的汽车,
于是他们就针对汽车制造业客户新的需求,开始为客户生产一些新材料。再以轮胎行业为例,他们不仅仅跟轮胎制造业的客户去接触,也跟汽车制造业的客户接触,了解客户的情况,以便更好地直接满足客户的需求。
另外,为了方便客户的需要,公司在北美的建筑化工材料部门建立了一个行之有效的物流系统,通过精确的计算可以得出最佳的运输路线,避免了货车空运,在为北美数量庞大的客户服务的同时也赢得了客户的好评。

从案例中可以看到,赢创非常明确本企业的服务定位:根据客户的需求,为他们生产出具有附加值的产品。而为了辅助这一目标定位的实现,赢创尝试采用多渠道的接触方式来全面了解客户需求,并在此基础上进行内部协调。可以说,这是对客户需求的准确分析,并据分析结果采取对应*服务性**措施。这些举措使赢创最终赢得了客户的广泛好评。

在了解和分析客户需求时,可以采用问卷调查、直接询问、察言观色和公司不同部门间的交流等渠道,特别是与业务部门的交流尤其重要。具体说明见下表。


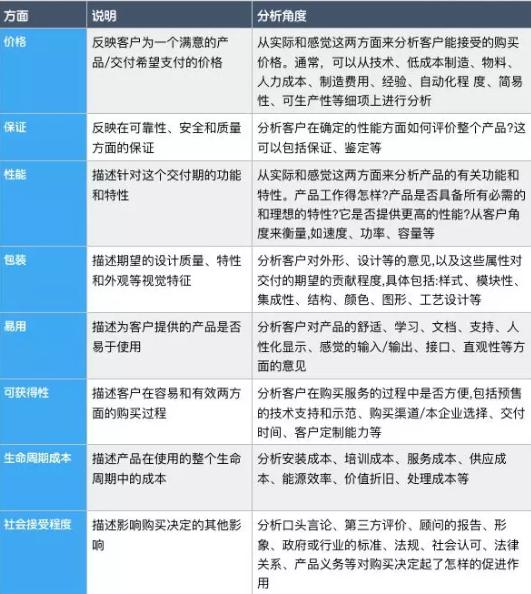
客户需求主要表现在八个方面。为了确保能准确把握客户需求情况,客服人员不妨从这些方面切入,见下图。

如果客服人员能够从这八个方面展开分析,那么将会更准确地把握住客户的需求。当然,客户需求分析本身并不难,但是客服人员必须全心全意地进行相关事宜的操作,方能保证分析结果的准确性。

客服人员需区别对待不同类别的客户,从年龄、性格等方面,分别了解客户需求的实时变化情况,发现其需求变化是否有规律。如有,则进行归纳总结,确认规律呈现形式,总结需求共性。可以按照以下思路展开问题分析,逐步确认客户需求。客户需求分析的基本思路如图:

为了辅助分析,客服人员可以采用鱼骨图分析法、5WHY分析法等,探究出客户的深层需求和产生这种需求的心理因素,而后再总结不同客户之间的需求共性。

并非所有的需求都需要在第一时间得到满足,由于企业资源的有限性和需求紧急程度的不同,客服人员有必要线性确认需求满足的必要性,再对需要满足的客户需求进行排序,继而按照计划提供针对性的服务。
如此一来,便可根据客户需求情况,为后期客户服务工作的开展做好规划准备工作,对客户需求本身的把握也会更为深入、到位。
