抖音直播,零食饮料的占比居高不下,在这大热品类,竞争也是异常激烈,想要在大热品类里成功突围,需要强大的运营策略。
其中,直播话术在直播间里的重要性愈发明显,蝉妈妈本期深扒高光直播间的优秀话术,总结出了零食饮料的直播话术秘籍,看完一定要收藏,本篇内容摘自《蝉妈妈保姆级零食饮料直播攻略》。
高光时刻直播话术热词研究
直播话术热词占比概况
我们将440条零食饮料直播间高光时刻片段话术导入词云软件中进行热词提取,得到排名前200个热词,词频统计总共12000+次,再针对这些热词进行手动打标,按照不同类型热词及权重来看:
营销词权重最高,零食饮料直播间花费大量篇幅在引导用户,构造“价格卖点”“抢购”“限量”等促销氛围
产品词中,产品名贡献度最高,而产品卖点、规格等对产品专业讲解的占比一般,零食饮料直播间对主播的产品专业讲解力要求并不高;不过,情感词中,人称代词占比偏高,占据热词结构第二的位置,可见零食饮料直播间对主播的亲和力、共情力具备一定的要求
目前零食饮料直播间使用场景的描绘欠缺,仅占6%的份额,后期产品使用场景描绘可以结合品牌调性,主用户群体喜好的角度突破

图片来自《蝉妈妈保姆级零食饮料直播攻略》
高光时刻话术营销技巧长文本研究
护肤与彩妆行业全年客单价稳定运行,美容个护行业波动较大
增加用户观看的话术营销技巧
要想增加直播间的人气,除了直播间的装饰形象外,直播间的各种 福利活动、售卖的货品和直播间的娱乐内容 ,都是主播话术可强调输出用来聚人留人的内容。

图片来自《蝉妈妈保姆级零食饮料直播攻略》
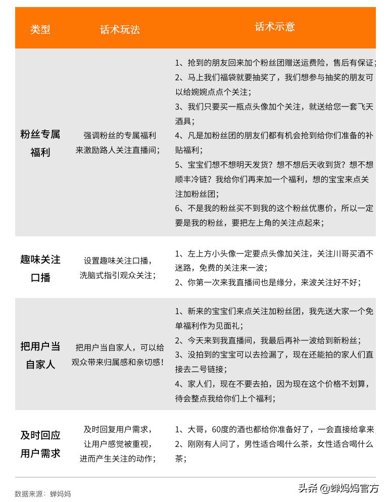
添加关注的话术营销技巧
如何提升用户在直播间的转粉率呢?通过强调粉丝的专属福利来激励路人关注直播间;设置趣味关注口播,*脑洗**式引导观众点关注;把用户当自家人、用户需求及时反馈,能够让用户感受到被关怀、被重视, 进而与用户建立情感连接,促使用户关注主播间,沉淀粉丝与私域流量 。

图片来自《蝉妈妈保姆级零食饮料直播攻略》
增加评论的话术营销技巧
直播间的评论是主播和用户最直接的互动板块,通过引导用户评论和回答用户问题,能够让用户有参与感,拉升直播间气氛。增加评论的6个技巧: 想要扣字、拍完回复、评论送礼、发问互动、答题抽奖、试吃让你选 。

图片来自《蝉妈妈保姆级零食饮料直播攻略》
提升销售的话术营销技巧
如何提升观众在直播间的购买率呢?除了直播间提供的产品是否给力之外,直播间商品价格是否“够优惠”、上下链接的话术氛围营造、直播间的下单话术引导,都是主播话术可 强调输出、促进用户购买转化 的内容。

图片来自《蝉妈妈保姆级零食饮料直播攻略》

图片来自《蝉妈妈保姆级零食饮料直播攻略》

图片来自《蝉妈妈保姆级零食饮料直播攻略》
核心直播话术组成公式
组成公式:观众互动+产品介绍+上架链接+引导下单+完单催单

图片来自《蝉妈妈保姆级零食饮料直播攻略》
以上内容摘自《蝉妈妈保姆级零食饮料直播攻略》,私信即可免费领取行业分析报告完整版内容,涵盖更多详细行业分析。