阿里巴巴市场定位是以折扣的方式为商户提供折扣促销的活动机会,同时还能吸引消费者大量集中消费。

阿里巴巴为原厂供应链,价格为批发价
“阿里巴巴1688采购批发,尽在阿里巴巴!产品齐全,样式众多,优惠多,利润大!”这是我们经常可以看见的广告。
事实上也的确如此,在阿里巴巴你会发现许多商品的价格比淘宝等平台低许多,而且相信你也一定听说过,许多电商平台商家的货源就是来自阿里巴巴。
但是也有些小伙伴发现阿里巴巴上的商品并不一定货真价实,还有可能存在质量问题。

假货
如何分辨商品和商家
那么我们怎么才能在阿里巴巴上找到真正实用的货源呢,其实很简单。
1.我们进入阿里巴巴首页,进行搜索

首页进行搜索
2.搜索后,筛选店铺,就可以看见各店铺的相关数据,这是一个重要的参考数据。
分享一些大厂
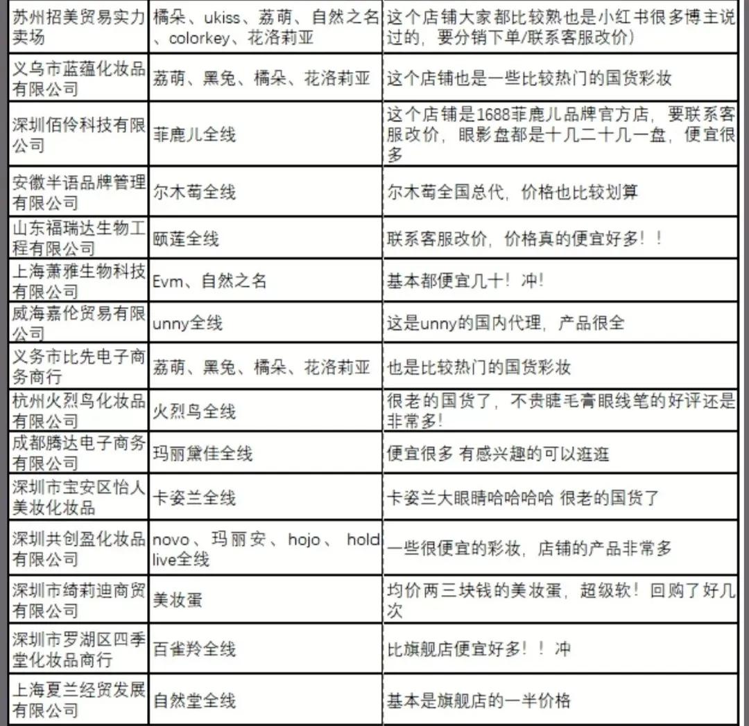
1.化妆品

香奈儿等大牌是没有代工厂的,不要购买
2.衣服
广州木兰服饰有限公司
义乌市楠涛服饰有限公司
杭州卢浮服饰有限公司
当然并不建议大家在上面买衣服,因为质量参差不齐,还没有运费险,有些商品还不包邮,质量没有保障。

自担运费
所以1688上有许多优质好货,价格也非常合适,但是需要多加辨别,从工厂、评论、粉丝等多方面做出考量。

好货多,一看商家,二看成交,三看评论