针对之前快手商家们反映的“企业店无法通过自助直接申请关店、退还保证金”问题,经过改进,现在快手小店支持线上申请关店提取保证金啦,个体店/企业店/进口店皆可操作。来看看流程吧~
一、申请关店
1、功能详解:快手电商平台的个体/企业店铺/进口店商家可以在电脑端商家工作台申请关店,关店成功即关闭该主体资质在平台开设的店铺及快手商品售卖功能,并可全额取回此前充值的保证金。
2、支持的店铺类型:本次开放个体店铺、企业店铺、进口店铺线上申请关店提取保证金。
申请路径:在快手小店后台中,以店主身份登陆,进入【店铺管理】--【店铺信息设置】--【关店】。
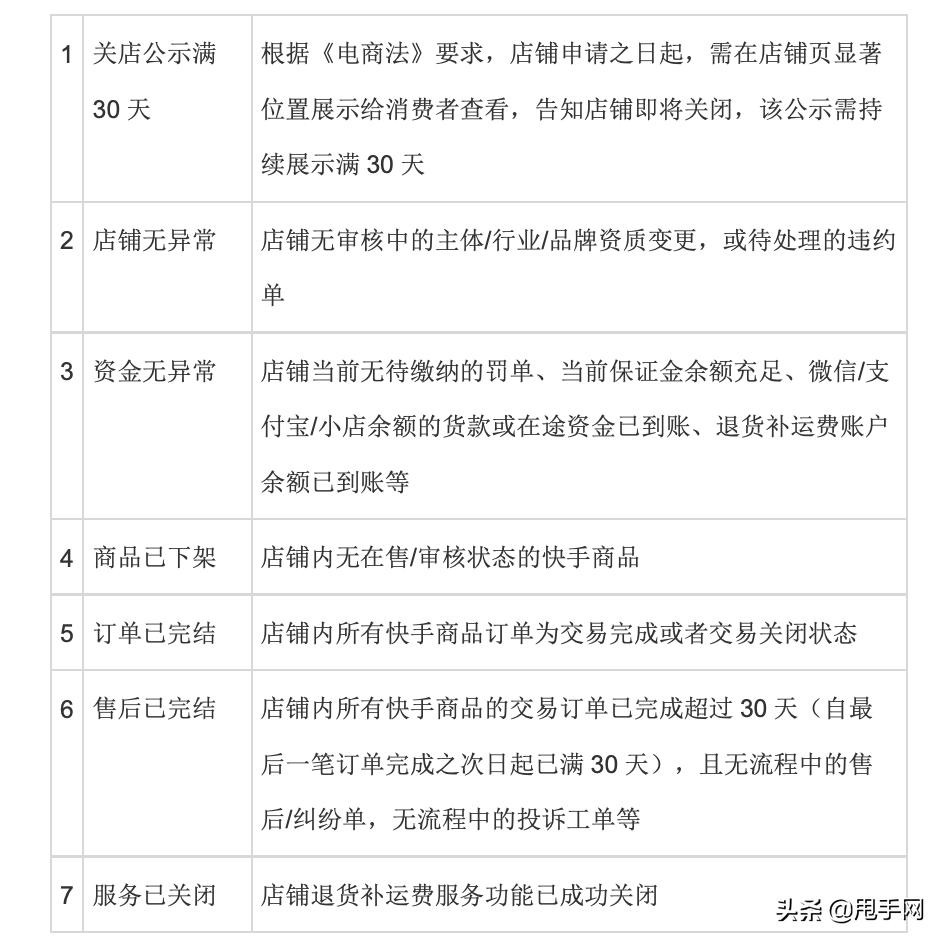
3、需满足关店条件:

重新入驻:当前店铺关店成功后,需要等待至少30个自然日方可重新入驻开店。
权限关闭:退出电脑端商家工作台将无法再次登陆,可以通过快手小店卖家端详情页查看历史交易订单。
二、关店流程
1、找到申请入口:
访问电脑端商家工作台:
选择「我是店主」,登录快手账号密码后,点击【店铺管理】--【店铺信息设置】--【关店】。
2、进行身份验证:
阅读关店注意事项,勾选关店原因(可多选),验证管理员手机号,确保是店铺所有人/所有企业的自主意愿,验证通过才可进入下一个环节,正式提交关店申请。
3、关店条件校验:
顺利进入关店流程前,您的店铺需要满足以下条件:
1)开启关店公示:您需要主动开启关店公示,在店铺页显著位置展示给消费者查看,告知店铺即将关闭,该公示需持续展示满30天;
2)店铺无异常:您需要确保店铺无审核中的主体/行业/品牌资质变更,或待处理的违约单;
3)资金无异常:您需要确保店铺当前无待缴纳的罚单、当前保证金余额充足、微信/支付宝/小店余额的货款或在途资金已到账、退货补运费账户余额已到账等;
4)商品已下架:您需要确保店铺内无在售/审核状态的快手商品;
5)订单已完结:您需要确保店铺内所有快手商品订单为交易完成或者交易关闭状态;
6)售后已完结:您需要确保店铺内所有快手商品的交易订单已完成超过30天(自最后一笔订单完成之次日起已满30天),且无流程中的售后/纠纷单,无流程中的投诉工单等;
7)服务已关闭:您需要确保店铺退货补运费服务功能已成功关闭。
同时满足所有关店条件后,点击【下一步】,仔细阅读并勾选相关关店协议,并点击确认,进入关店流程。
请注意:签约关店协议成功后,关店流程就无法被撤回。
4、提取店铺保证金:
当流程状态变为资金提现时,说明您的关店申请已经审核通过,店铺状态已经成为“关店流程中“。
可点击页面中的【去提现】按钮,跳转到保证金页面,点击提现,将剩余保证金全部提现到自己的账户中。同时,可点击【*载下**协议】按钮,*载下**完整的关店协议。
5、关店完成:
保证金余额到账成功后,点击【下一步】按钮,进入关店成功环节,此时店铺状态变更为“关店成功”。
6、特别提示:
当前店铺关店成功后,如想重新入驻开店,需要等待至少30个自然日方可重新申请。
退出电脑端商家工作台将无法再次登陆,可以通过快手小店卖家端详情页查看历史交易订单。
【整理编辑/甩手网】