2023年2月17日,伴随着全面注册制正式实施,中国证监会出台了一系列相关制度规则,其中包括对IPO招股说明书的修订,本文梳理并分析了各个板块下新旧准则中募集资金章节的变化内容。
一、各板块招股说明书准则变化

二、主板IPO招股说明书—募集资金部分修订内容

变化分析:
1、募投项目对发行人同业竞争、独立性影响,从负面条件变成披露要求。
原准则中,募投项目实施后不得对发行人同业竞争、独立性产生不利影响。
新准则中,需要披露募投项目实施后是否对发行人同业竞争、独立性产生不利影响。
2、新准则扩大了募集资金运用范围,更具包容性。
(1)原准则中,发行人可以将募集资金用于合资经营或合作经营;新准则中,发行人可以将募集资金用于与他人合作,并简化了披露信息。
表明新准则扩大了募集资金的运用范围。
(2)若发行人想用募集资金收购资产,原准则需要做评估相关工作;新准则删去了这一要求。
表明新准则放宽了将募集资金用于收购资产的条件限制,扩大了募集资金的运用范围。
(3)若发行人想用募集资金向其他企业增资或收购其他企业股份,原准则需要做评估相关工作,需要披露财务报表;新准则删去了评估要求,改为披露拟增资或收购企业的经营情况和财务情况。
一方面, 新准则放宽了将募集资金用于向其他企业增资或收购其他企业股份的条件限制,扩大了募集资金的运用范围; 另一方面, 新准则要求突出重点、准确地分析,避免简单的罗列、堆砌。
3、新准则新增了关键信息的披露要求。
(1)新增披露募集资金对发行人主营业务发展的贡献、未来经营战略的影响。
(2)披露募投项目的确定依据时,新增发行人应结合公司主营业务、发展目标等情况进行披露。
(3)募资资金用于偿还债务时,新增偿还债务的金额、利率、到期日的披露要求。
4、为了保持招股说明书的统一性、流畅性,对原主板招股说明书中募集资金运用的某些情况进行了精简和转移。
例如原主板招股说明书中关于募集资金直接投资于固定资产项目的内容转移到了《监管规则适用指引——发行类第4号》中。
原主板招股说明书中对募投项目关于土地政策、环保法规等方面的信息披露要求转移到了《监管规则适用指引——发行类第4号》中,并进行了补充和详尽说明。
5、新准则简化发行人使用募集资金具体情况的披露,将募集资金具体运用情况信息移至附件。
三、科创板和创业板IPO招股说明书—募集资金部分修订内容
(1.1)新版招股书准则第六十六条对应原科创板招股书准则内容变化:

(1.2)新版招股书准则第六十六条对应创业板板招股书准则内容变化:

变化分析:
1、第66条主要结合了原科创板和创业板83和84条的内容,增加了对募集资金投向是否符合拟上市公司主营业务的关注;
这表明监管部门将重点关注企业募集资金使用的合理性,以及该募集资金的使用是否符合拟上市企业的主营业务,是否有利于拟上市企业未来的发展。意味着募集资金的使用方向将成为监管部门的审核重点。
2、同时将科创板“募集资金重点投向科技创新领域的具体安排。”和创业板“对发行人业务创新创造创意性的支持作用。”一并移至新版第九十八条;
不同板块实施差异化安排完善更具包容性适应性的多层次资本市场体系,多层次资本市场的板块架构更加清晰。
3、披露募集资金投资项目的确定依据或许企业需要披露更多信息才能满足监管部门的要求。
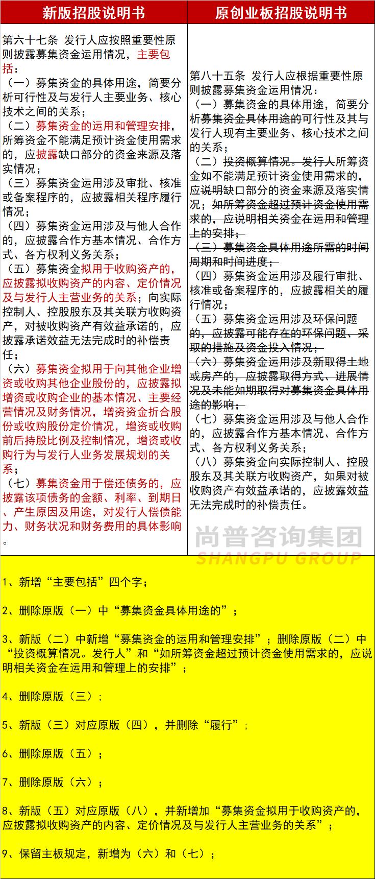
(2.1)新版招股书准则第六十七条对应原科创板招股书内容变化:

(2.2)新版招股书准则第六十七条对应原创业板板招股书内容变化:

变化分析:
1、第六十七条(二)中将“说明”改为“披露”,看来在信息披露方面监管部门会更加重视,企业和中介机构一定要更加重视信息披露的重要性;
2、六十七条中将原主板的“募集资金拟用于收购资产的信息披露要求”、“募集资金拟用于向其他企业增资或收购其他企业股份的信息披露要求”和“募集资金用于偿还债务的信息披露要求”加入,是整合板块的举措;
3、同时删除募集资金涉及环保问题和涉及新取得土地或房产的信息披露要求,将其简化统一放入附件:第九十三条(十五)当中,增强了规定的逻辑性和可读性。
(3.1)新版招股书第六十八条对应原科创板招股书内容变化:

(3.2)新版招股书第六十八条对应原创业板招股书内容变化:

变化分析:
第68条删去“其”字,精简语句。
四、招股说明书—募集资金部分新增内容
新版招股说明书新增内容:

内容分析:
1、新增附件:第九十三条
将原版内容放入附件中,统一涉及环保问题和涉及新取得土地或房产的问题,整合各板块规定,增强招股说明书的逻辑性和可读性。
2、新增特别规定:第九十八条
将科创板“募集资金重点投向科技创新领域的具体安排”和创业板“对发行人业务创新创造创意性的支持作用”合并放入其中,招股说明书的募集资金部分统一板块,板块区分在特别规定处单独列出,差异化安排,完善多层次资本市场的板块结构。
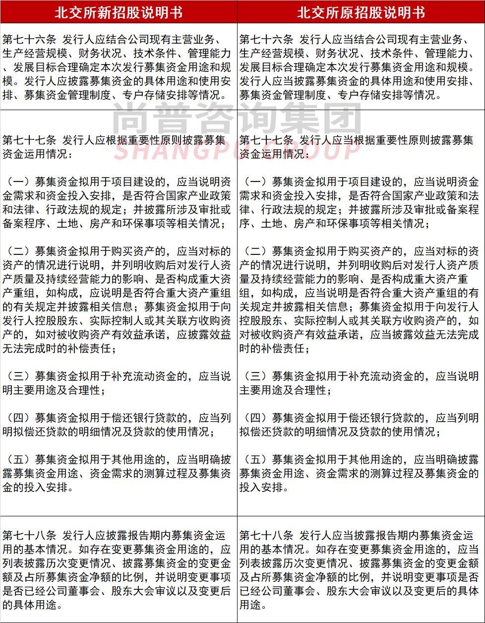
五、北交所IPO招股说明书—募集资金部分修订内容

说明:北交所招股说明书募集资金部分无修改变化