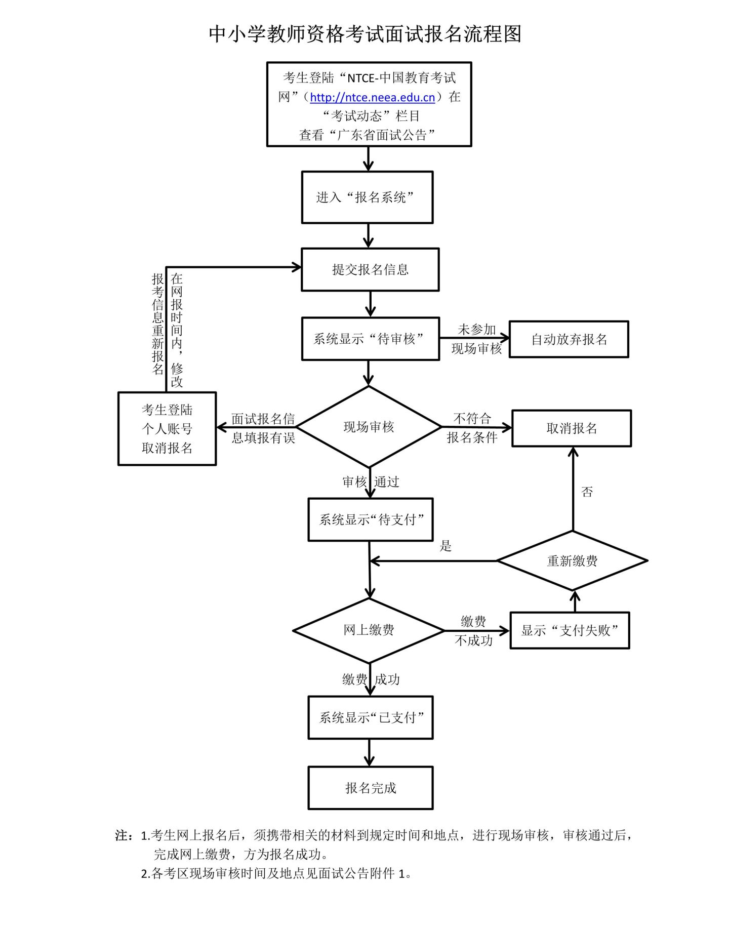
2022下半年教师资格证报名已经开始啦(9月2日-9月5日),全部报名流程见下图所示:

其中,有很多小伙伴反映在报名照片审核这一部分总是不通过,怎么办?
其实,教资报名照片的具体要求并不多,主要还是要抓住一下关键点!

根据上图所示的教资照片要求,我们可以总结出 三个必要的关键点 :
1、6个月以内的照片(系统会审核照片保存的日期哦!)
2、照片的格式为JPG/JPEG,照片大小不超过200K(这里没有提及的是像素要求,但是通常情况下我们都建议照片分辨率为:宽300像素、高400像素)
3、额头、耳朵、肩膀,必须露出且无遮挡。
下面,小编就一些报名照片的常见问题做一些解答!
Q1:报名照片上传不成功怎么办?
A1:报名照片上传不成功的主要原因有以下两点:
①:照片大小和格式等不符合要求;
②:浏览器问题,浏览器版本不符合或过低有可能上传不成功,可更换浏览器。
Q2:教资资报名照片本来很清晰,后来一上传就模糊了,怎么办?
A2:教师资格证报名照片显示不清晰可能是因为 上传时过大,裁剪内容虚化了 ,考生可以重新照一张,然后再上传。
Q3:教资报名照片可以化妆吗?露齿笑吗?
A3:教师资格证报名的照片以后可能会在教师资格证认定的时候用, 可以画适当的淡妆 , 露齿笑也可以 ,但是还是端庄符合老师形象为好。
Q4:教师资格证报名证件照可以戴近*眼镜视**吗?
A4:各省往年的考试报名公告里面并没有明确禁止照片中考生带眼镜,但并 不建议带眼镜拍照 ,因为眼镜的反光可能会造成照片不合格。
Q5:教师资格证报名照片可以有刘海吗?
A5:教师资格证报名照片 可以有刘海 。要求中对刘海没有具体要求,但是刘海建议不要过眉。
Q6:教师资格证报名照片可以美颜吗?
A6:教师资格证照片 可以适当美颜 ,可以适当PS,不能过度美化,需要能明显得看出来是你本人。
Q7:教师资格证报名照片有没有分辨率要求?
A7:教师资格证报名照片 对分辨率没有要求 ,但是对照片的文件大小、尺寸和格式有要求。教师资格证报名照片尺寸是150像素*200像素,宽高比例约为3:4。照片格式必须为jpg/jpeg,不大于200K,如照片过大,建议使用Microsoft Office PictureManager,图画, Photoshop, ACDsee等工具,将照片进行剪裁压缩。电子照片一般使用72分辨率就可以
Q8: 教师资格证照片审核不通过可以修改吗?
A7:照片审核不通过在缴费之前都是 可以进行修改的 ,如若需要修改报名信息,在审核未通过之前都可以联系报名所在地进行取消,然后修改。
Q9:教师资格证照片什么时候审核通过?
A9:由于, 审核是人工审核 ,所以教师资格证报名照片的审核时间不确定,依据地区而定,一般情况下线上审核的话 48小时之内 都会完成的。
Q10:教师资格证照片审核结果会通知吗?
A10:照片的审核结果是不会以短信、电话、邮件等形式进行通知的。所以,建议考生时常登录报名系统进行查看,以免错过报考。