继电器是一种电控制器件,是当输入量(激励量)的变化达到规定要求时,在电气输出电路中使被控量发生预定的阶跃变化的一种电器。它具有控制系统(又称输入回路)和被控制系统(又称输出回路)之间的互动关系。通常应用于自动化的控制电路中,它实际上是用小电流去控制大电流运作的一种“自动开关”。故在电路中起着自动调节、安全保护、转换电路等作用。
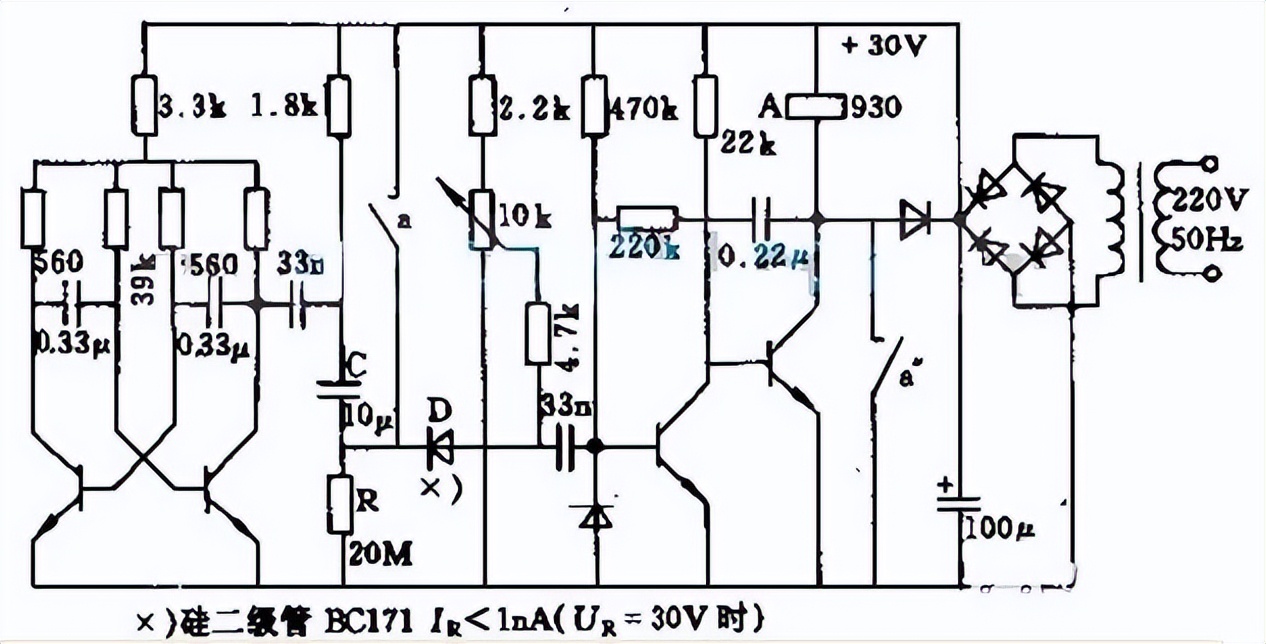
继电器开关电路图(一):延迟吸合继电器开关控制电路图
本文介绍的是一款延迟吸合继电器开关控制电路图。如下图所示,在接通电源后,时间流程开始电容C首先放电而后通过20M从点电阻充电。

继电器开关电路图(二)
继电器光控开关电路如下图,主要特点是白天有光照,灯泡不亮,夜晚黯淡无光,电路自动通电,灯泡亮起。
白天在较强光照下,光导管227A(一种光敏电阻)两端阻值很小,约20~50kΩ,晶体管VT2获得基极电流而导通,VT1从R2上得到正偏电压也导通,继电器线圈KA得电,继电器的常闭触电②、③断开,两只晶闸管V1和V2没有触发信号而不导通,因而灯泡EL不亮。

夜幕降临时,随着光照强度下降,光导管227A的阻值不断增加,最终可达1MΩ左右,VT1因基极电流太小而截止,VT1也相应截止,继电器KA失电释放,常闭触电②、③闭合,晶闸管V1、V2因其两控制相连而处于双向导通状态,电源被接通,照明灯亮。
图中,电容器C3用于防止夜间瞬时强光干扰引起照明灯熄灭。而当光亮强度在临界点附件缓慢变化时,易引起继电器颤动而使灯光闪动,C2可以过滤掉脉冲电流,避免照明灯闪亮。
继电器开关电路图(三)
传统室内灯光控制为墙壁开关的简单控制模式,完全由人操控,因为进入室内人员的节能意识不足,随意将所有灯打开,造成能源的浪费。本装置经过智能处理器分析处理再决定灯开关电源最终打开与否,有效地避免了实际教室内部的通电即亮的情况的发生。
本设计主要是完成室内灯光的自动调节功能。由光敏电阻进行光线强度的采集,并由光敏电阻的特性得到相应的模拟信号量,交由MSC51单片机,MSC51单片机在接收到信号之后做出相应的处理,给出控制信号,控制继电器的接通与否,从而实现灯光的智能控制。此设计在保证有效照明强度的调解下,合理的控制灯管的数量,从而实现了节能的目的。

解决室内公共照明的电能浪费问题。由光敏电阻采集光强信号,经转换得到数字信号交单片机分析判断处理,再由继电器控制灯光照明电路,最终决定灯光电源开与否,从而节约电能。创新方面,光敏电阻对室内光线感光结合单片机综合控制,改变传统的控制模式,合理控制照明灯的数量。关键点在于信号的采集及 MCS-51逻辑判定部分。本装置由智能处理器进行分析给出控制信号,有别于 传统灯光控制模式。
传统室内灯光控制为墙壁开关的简单 控制模式,完全由人操控,因为进入室内人员的节能意识不足,随意将所有灯打开,造成能源的浪费。此外利用光敏电阻进行实时的光强信号的采集,得出实时的光照强度。装置的使用者仅仅需要按照平时的习惯接通电源即可,最终能否打开灯的电源,还得依赖于智能处理器给出的控制信号,整个过程由智能控制器自动完成。最大的三个优势 1、节能 2、造价低廉 3、自动完成灯线强度的调节 本装置适用于类似于学校教室的室内照明环境。目前教室的灯光控制完全由人的意念决定,导致电能的严重浪费。由于此设备造价低廉,线路连接和改造简单,易推广应用,经济效益可观。
继电器开关电路图(四)
JS20单结晶体管时间继电器电路设计
电路原理:电路由延时环节、鉴幅器、输出电路、电源和指示灯五部分组成。电源的稳压部分由电阻R,和稳压管vs构成,为延时环节供电,输出电路中的晶闸管VTH和继电器。KA则由半波整流电路直接供电。当接通电源后,经二极管VD1整流、电容cl滤波、并经RJ和VS的稳压后,通过RP1、R4对电容G进行充电。
电容G上电压按指数规律逐渐升高,当此电压大于单结晶体管VT的峰点电压时,单结晶体管导通,G经VT的eb1极和风放电,在风上输出脉冲电压,触发藩闸管VTH导通使继电器KA吸合,KA的触头同时将C3短路,使之迅速放电,单结晶体管的ebl之间电压迅速下降,当降到Vr.的谷点电压时,Vr关闭。同时LED指示灯点亮。当切断电源时,继电器KA释放,电路恢复原始状态,等待下次动作。通过调节RP.可以调整延时时间。

继电器开关电路图(五)
如下图所示,该电路由声音检测电路和单稳触发电路组成,执行元件为继电器.VT1完成输入音频信号的放大,当有信号来时,使555置位,K吸合。同时,VT2导通,C2上的电荷通过555内部的放电管和VT2迅即放完。声音过后,VT1、VT2截止,C2通过R2、RP2对其充电,单稳态电路的暂稳时间td=l.1(R2 RP2)C2,延时范围在0.05~0.5秒,可通过RP2来调节。
