
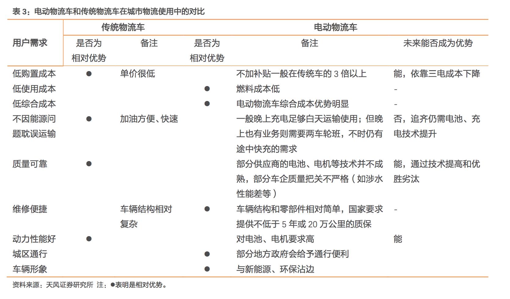
电动物流车主要用于城市物流,包括网点、配送站之间的城内支线物流和“最后一公里”的城内派送线物流,将替代这两类线路中大量使用的轻微卡、轻微客以及部分 A 级以下MPV。

电动物流车产业将得益于城市物流需求增长以及在物流车中渗透率的持续提升:
1)由于电商范围扩张和网购模式的变化,快递业务量预计未来仍将延续高增长,支撑城市物流保持旺盛需求;
2)由于补贴和较低的用电成本,电动物流车相较于燃油物流车具有显著的成本优势,补贴退坡不改成本优势地位。
乐晴智库(微信公众号:lqzk168 )行业深度研究;全网3000份深度研究报告免费*载下**www.767stock.com

电动物流车将替代城市物流所用的轻微卡、轻微客等车型
电动物流车主要指用于城市物流的电动专用车和货车。虽然部分电动轻客也可用于城市物流,2015 年之后因补贴力度下降、三元电池在客车领域禁用,车厂倾向于将类似车型申报为专用车。
因此电动物流车主要指:
1) 用于运输的电动专用车:一般被申报为电动厢式运输车、电动仓栅式运输车、电动邮政车、电动流动服务车等。其它特殊用途的电动专用车,如洗扫车、垃圾车、囚车等,2015年因运输类专用车销量猛增,其销量仅占电动专用车的 8%;
2) 电动载货车。
电动物流车将替代城市物流中的轻微卡、轻微客等车型。公路货运物流包括城际干线、城内支线和城内派送线三类,后两类被合称为城市物流。电动物流车最适用于城市物流中的轻卡、微卡、轻客、微客以及 A 级以下 MPV 的使用场景。
电动物流车未来可能打入客货两用车型市场。面包车和 A0 级 MPV 在小企业、个体户中有广泛市场,主要因为它们即可载货又可载人。电动物流车有同样特点。在监管政策未发生重大变化的前提下,电动物流车未来可进入客货两用车型的市场。


城市物流需求将持续增长
社零总额增长显示城市物流需求稳定增长。城市配送量一般可以社零总额为基础进行线性计算而得。社零总额近年大致呈稳定增长趋势,且政府和城镇居民有扩大内生消费规模的动力和潜力,总体上城市物流的需求基础较牢固。

城市物流的三个子类别中,传统商贸、食品食材物流较稳定。城市物流主要运送家庭日常消费品,可分为快递、传统商贸和食品食材物流。近年来商贸、食品食材总体较稳定。

快递业务量近年上升迅速,预计未来仍将延续增势,成为城市物流需求的重要支撑。快递业务主要由网购组成,“三通一达”70%的快件是网购件。近年网购出现“日常化、多品种、多批次、目的地分散”的特征。
电商的兴起和这种网购模式的变化导致物流模式从“少品种、大批量、少批次、长周期”向“多品种、小批量、多批次、短周期”转变,产生更多物流需求。这些特征未来仍将延续并强化,进而带动行业对城市物流车的需求。


电动物流车专为城市物流而生
1) 根据《货运车辆》统计,城市物流用车单日运距 70%在 200km 以下,44%在 120km 以下。一般 150km-200km 的续航里程即可满足城市配送运输需求。物流车车企也反映,一般会将行驶半径在 100km 的车做成电动车。
2) 第九批免税目录中,94%的电动物流车续航里程都在 150km 以上,67%在 200km 以上,34%在 250km 以上。即使考虑满载时续航里程打折、少部分企业虚标里程,主流电动物流车基本都能满足用户对续驶里程的不同需求。
电动物流车充电地点较固定,对充电基建的依赖度相对低。城市物流路线相对固定,又由于续航里程能覆盖日行驶路程,电动物流车一般不需要在外寻找充电设施,每晚在配送中心、网点充电即可。
城市物流对车辆的动力性能要求不高。市内行驶速度一般不高,除偶尔上高速需要 80km/h以上的时速,一般都在其下,因此电动物流车的动力性能也不需要特别拔萃。

比亚迪纯电动物流车
电动经济性彰显成本优势
由于补贴和低电费,电动物流车的成本优势非常明显。无论是一般购买者主要考虑的“购买+燃料+电池置换”成本,还是全生命周期成本,电动物流车的优势都很明显。根据我们的估算,和同载重燃油车相比,电动物流车能节约 14%-22%的全生命周期成本。
如果不考虑更换电池,或电池单价在 5 年后降幅巨大,电动物流车的省钱效应将更显著(34%+)。(车厂根据新补贴方案的新定价还没有出,但基本会保持用户终端到手价不变,因此依旧以 2016 年定价方案、1,800 元/kWh 的国补标准以及 1:1 的地补标准来测算。)

新能源汽车并非成熟产品,租赁服务可以进一步匹配车厂与用户的不同需求,以此做大终端市场,并重新分配新能源汽车所带来的成本效益和补贴收益。
电动物流车的租赁需求更强,主要因为
1)物流行业本身有提升效率的需求,2)部分省市个人和没有运输资质的企业较难申请电动物流车的地方补贴,租赁是他们享受补贴和电动经济效益的最合理方式。
租赁模式在新能源汽车市场已如火如荼。新能源汽车租赁自 2010 年从乘用车市场开始,目前已在全国发展出多家租赁公司,以乘用车和公交大巴为主,成为新能源汽车推广商业模式中最重要的环节之一。

电动物流车的租赁运营启动于 2015 年。2015 年随新补贴政策出台,电动物流车销售与租赁市场一并启动。目前至少已有 20 家公司参与电动物流车租赁,部分已经开始运营,并不断丰富旗下车型。
电动物流车租赁需求更强新能源汽车租赁运营源于车厂/零部件厂商和用户的需求需重新组合:
1) 车厂/零部件厂商:通过以租代售、融资租赁等方式可以较快打开市场,车厂在一定程度上也可以减少对终端买家的质量问题赔偿;
2) 终端用户:租赁使成本在时间尺度得以分摊,同时规避对产品质量风险(担忧)的承担;
租赁公司在整个模式中担任中介角色,通过租赁、运营维护以及个性化服务进一步匹配车厂与用户的不同需求,以此做大终端需求,从而得以重新分配新能源汽车所带来的成本效益和补贴收益,从中获取利润。
电动物流车时租日租盈利潜力大,月租年租以租代售属性强
目前电动物流车租赁以企业客户的月租、年租为主。电动物流车租赁的基本方式与其它新能源汽车相同,即包括时租、长租(月/年)、融资租赁,并提供相关的各类服务。目前电动物流车租赁公司的客户开拓仍以快递、物流等企业客户为主,服务以长租为主。长租相较于时租,更强调个性化服务,比如提供充电、换电、换车、便捷维保、乃至管理数据等。
乐晴智库,深度行业研究
微信号:乐晴智库(ID:lqzk168)
全网3000份行业报告免费*载下** www.767stock.com