想找到质量够硬的花洒,我们首先需要知道花洒的质量体现在哪些细节上,先来看看花洒的选择要点有哪些。
出水模式
较常见的出水模式有:普通模式、增压模式、按摩模式、喷雾模式和空气注入式。一个花洒喷头通常有多种出水模式组合。决定花洒出水模式的是花洒的喷头结构。
2.材质和镀层
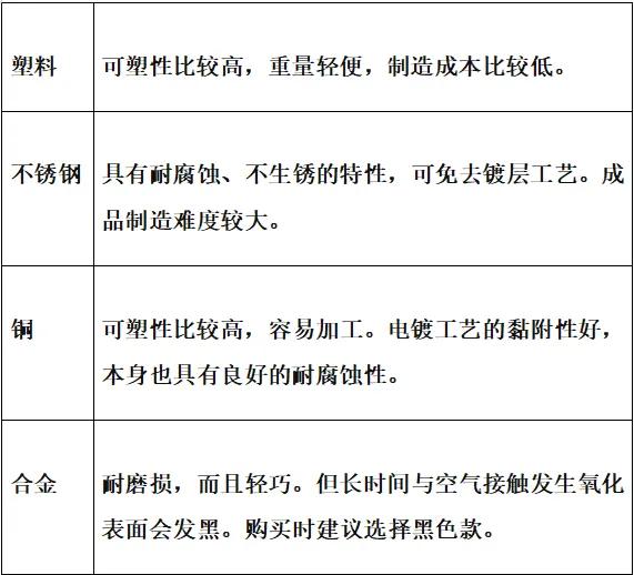
花洒的材质常见的有:塑料材质、不锈钢材质、铜材质、合金材质。
镀层
在选择花洒时需要注意观察花洒镀层是否完好、镀层表面是否光滑平整,光亮。手指按压花洒表面后指纹是否快速散开,向花洒表面哈气后水雾是否迅速褪去。
这些都是优良镀层的表现。
3. 花洒阀芯
花洒阀芯常见有不锈钢,陶瓷和铜阀芯。304不锈钢阀芯比较耐用,但成本较高。陶瓷阀芯应用率最高,陶瓷阀芯的耐老化、耐磨损能力很好,拉伸强度高、不易变形,且密闭性好,是综合性能最好的一个。
4.花洒软管
选择花洒软管的时候,要记得选择防缠绕的软管,因为不管是不锈钢的软管,还是PVC的软管,缠起来都会非常闹心。
花洒推荐
恒温花洒套装推荐
1.箭牌 3480SH-1
手持单模式出水,大流量顶喷。隐藏式下出水设计,花洒喷头自动清洁疏通。2-4秒迅速调温稳定温度,淋浴体验更好。多功能喷枪,轻松清洁墙角边线,省心省力。
2.Vancoco 雨西子JOJO-10
全铜机身,陶瓷铜阀芯。三种出水模式,隐藏式下出水口,可满足多种使用需求。手持花洒高度可调节,喷头是自洁硅胶材质,易清洁,出水均匀,淋浴体验感好。300MM宽幅顶喷,加上空气注入技术,洗澡就像漫步在热带雨林,很放松。特别之处在于自带三层置物架,非常适合卫生间小空间,整体造型也很时尚,黑白双配色可以匹配现代简约风,欧式风、轻奢风。
3.九牧26164
自动除垢喷头,易清洁,出水会更均匀,不容易堵塞。空气能雨淋顶喷,淋浴体验升级。手持喷头雾化三种模式,调节水量更贴心。耐磨不锈钢主体,不易留污,容易清洁,使用寿命更长。
4.恒洁 2000-623E
手持花洒有5种模式出水。空气注入水感更好。恒洁精密智能恒温阀芯,快速温感,不用等待升温。一键记忆锁温。水压调节系统稳定水压大小,享受舒适稳定水流。




