固定资产应当按照成本进行初始计量。固定资产的成本,是指企业购建某项固定资产达到预定可使用状态前所发生的一切合理、必要的支出。


已达到预定可使用状态但尚未办理竣工决算的固定资产,应当按照估计价值确定其成本,并计提折旧;待办理竣工决算后再按实际成本调整原来的暂估价值,但不需要调整原已计提的折旧额。
(一)外购固定资产




外购固定资产成本不包括:
(1)员工培训费、谈判费、采购差旅费
(2)增值税(一般纳税人增值税允许抵扣,不计入成本)
1.外购不需要安装的固定资产



2.外购需要安装的固定资产
A.动产(设备、生产线)
借:在建工程
应交税费——应交增值税(进项税额)
贷:银行存款
B.不动产(厂房、办公楼)
借:在建工程
应交税费——应交增值税(进项税额)
——待抵扣进项税额
贷:银行存款
C.达到预定可使用状态:
借:固定资产
贷:在建工程
【例•单选题】(2016年考题)甲公司系增值税一般纳税人,购入一套需安装的生产设备,取得的增值税专用发票上注明的价款为300万元,增值税税额为48万元,自行安装耗用材料20万元,发生安装人工费5万元。不考虑其他因素,该生产设备安装完毕达到预定可使用状态转入固定资产的入账价值为( )万元。
A.320 B.325 C.351 D.376
【答案】B
【解析】该固定资产的入账价值=300+20+5=325(万元)。增值税税额可以抵扣,不计入固定资产成本。
以一笔款项购入多项没有单独标价的固定资产,应当按照各项固定资产的公允价值比例对总成本进行分配,分别确定各项固定资产的成本.
【例•判断题】(2013年考题)企业以一笔款项购入多项没有单独标价的固定资产,应将该款项按各项固定资产公允价值占公允价值总额的比例进行分配,分别确定各项固定资产的成本。( )
【答案】√
【解析】以一笔款项购入多项没有单独标价的固定资产,应当按照各项固定资产的公允价值比例对总成本进行分配,分别确定各项固定资产的成本。
(二)自行建造固定资产
自行建造固定资产的成本,由建造该项资产达到预定可使用状态前所发生的必要支出构成。
包括:工程用物资成本、人工成本、交纳的相关税费、应予资本化的借款费用以及应分摊的间接费用。
不包括:为建造固定资产通过出让方式取得土地使用权而支付的土地出让金不计入在建工程成本,应确认为无形资产(土地使用权)。
1.自营方式建造固定资产
(1)自建设备、生产线(动产)

(2)自建厂房、办公楼(不动产)

(3)工程物资盘盈、盘亏、报废、毁损的账务处理

【例•多选题】(2017年考题)下列各项中,企业应计入自行建造固定资产成本的有( )。
A.为建造固定资产通过出让方式取得土地使用权而支付的土地出让金
B.达到预定可使用状态前发生的工程用物资成本
C.达到预定可使用状态前分担的间接费用
D.达到预定可使用状态前满足资本化条件的借款费用
【答案】BCD
【解析】选项A,应确认为无形资产。
2.出包方式建造固定资产
企业以出包方式建造固定资产,其成本由建造该项固定资产达到预定可使用状态前所发生的必要支出构成。

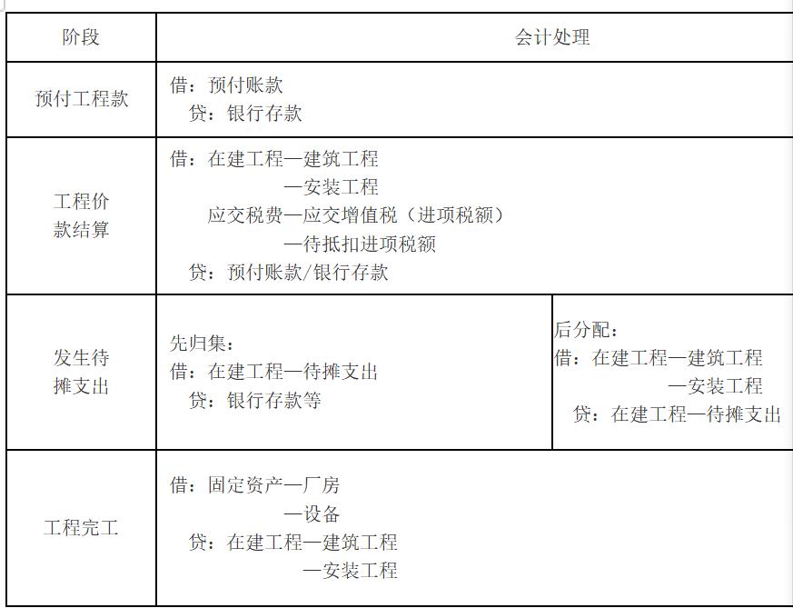
对于发包企业而言,固定资产的建造如果采用出包方式,应通过“在建工程”会计科目核算,且企业与承包单位结算的工程款,应通过该科目核算。但是预付工程款项不通过该科目核算,应通过“预付账款”科目核算。

待摊支出,是指在建设期间发生的、不能直接计入某项固定资产价值,而应由所建造固定资产共同负担的相关费用。
①为建造工程发生的管理费、可行性研究费、临时设施费、公证费、监理费
②应负担的税金
③符合资本化条件的借款费用
④建设期间发生的工程物资盘亏、报废及毁损净损失
⑤联合试车费
待摊支出的分配率可按下列公式计算:

(三)经营租入固定资产
经营租赁
含义:如果一项租赁在实质上没有转移与租赁资产所有权有关的全部风险和报酬,那么该项租赁应认定为经营租赁
不需资本化,企业应当将经营租赁的租金在租赁期内各个期间,按照直线法计入相关资产成本或者当期损益
会计处理:
预付租金:
借:预付账款
贷:银行存款
期末确认租金费用:
借:管理费用等(本期应确认的租金)
贷:银行存款(支付的金额)
预付账款(倒挤)
融资租赁
含义:指实质上转移了与资产所有权有关的全部风险和报酬的租赁。其所有权最终可能转移,也可能不转移
(四)存在弃置费用的固定资产
特殊行业的特定固定资产,对其初始计量时,还应考虑弃置费用。
弃置费用通常是指根据法律、行政法规、国际公约等规定,企业承担的环境保护和生态恢复等义务所确定的支出。
【对比】弃置费用VS固定资产清理费用VS残值
弃置费用:固定资产(如:核电站)在未来发生的安全处置费用,由于金额较大而且间隔时间较长,因此需要折现后计入当期固定资产的价值,并参与未来寿命期内的折旧计提
固定资产清理费用:属于一般性的固定资产报废或处置时的清理支出,其金额往往较小,所以会计上通常在初始计量时不考虑,而选择在未来正式处置或报废时才计入“固定资产清理”
残值:是变现净收入,不影响固定资产的入账成本,同时也不参与折旧
【例题】乙公司经国家批准于20×7年1月1日建造完成核电站核反应堆并交付使用,建造成本为250亿,预计使用寿命40年。该核反应堆将会对当地的生态环境产生一定的影响,根据法律规定,企业应在该项设施使用期满后将其拆除,并对造成的污染进行整治,预计发生弃置费用25亿。假定适用的折现率为10%。(P/F,10%,40)=0.0221
借:固定资产 250.5525
贷:在建工程 250
预计负债 (25×0.0221)0.5525
20×7年12月31日期末时:
借:财务费用 (0.5525×10%)0.05525
贷:预计负债 0.05525

【例•单选题】(2011年考题)2010年12月31日,甲公司建造了一座核电站达到预定可使用状态并投入使用,累计发生的资本化支出为210 000万元。当日,甲公司预计该核电站在使用寿命届满时为恢复环境发生弃置费用10 000万元,其现值为8 200万元。该核电站的入账价值为( )万元。
A.200 000 B.210 000
C.218 200 D.220 000
【答案】C
【解析】分录为:
借:固定资产 218 200
贷:在建工程 210 000
预计负债 8 200
(五)其他方式取得的固定资产
1.接受固定资产投资的企业,在办理了固定资产移交手续之后,应按投资合同或协议约定的价值加上应支付的相关税费作为固定资产的入账价值,但合同或协议约定价值不公允的除外。
2.非货币性资产交换、债务重组等方式取得的固定资产的成本