随着人们生活水平的提高,音箱的用途越来越广泛,在靓丽的长者达人广场舞群体身旁,在户外的商业活动场合,在各种专业的弹奏演唱表演现场等,总会出现各式各样的 户外拉杆音箱 。
接下来,雅欣带大家介绍一套完整的户外拉杆音箱方案,内置 FP5207非同步升压控制IC ,具备响应迅速、好用便携、音响声亮等特点,满足不同功率需求。

一、拉杆音箱概述
拉杆音箱 通常为一种带有拉杆和轮子的无线音箱,由于拖拉方便,易于移动,并且在室外可以提供足够的响度,拉杆音箱广泛应用于各种户外活动中,如广场舞、演唱会、婚礼、会议、瑜伽练习等。拉杆音箱的主要消费市场在中国,也出口到东南亚,欧美等地区。

为同时满足便携性需求并提供足够的功率,拉杆音箱通常配备了12V铅酸电池。在电源直供的时候,一般的功放芯片输出功率100W左右。超过100W的功率,现阶段市场上主要采用升压芯片FP5207+音频功率放大器的组合解决方案。对于100W以上的拉杆音箱,12V电池不足以给后级的音频功放提供足够的功率,需要升压芯片FP5207将电池电压升压至15V至24V以满足不同功率需求。
图1所示为典型的拉杆音箱电源系统示意图:

FP5207
二、升压芯片FP5207在拉杆音箱中的应用
FP5207 是台湾远翔设计生产的全新一代 非同步升压控制IC ,在拉杆音箱的运用中具有以下优势:
低启动电压 2.8V;
工作电压范围 5V~24V;
反馈电压 1.2V (±2%);
关机耗电流小于 3μA;
可调工作频率 100kHz~1000kHz;
内置软启动;
输入低电压保护(UVP);
可调过电流保护(OCP);
过温保护(OTP);
配合适的MOS管可以实现100W-300W的大功率,适用于大功率的拉杆音箱。


对于大功率的用电器而言,FP5207外置MOS可以完美的解决大功率问题,外置MOS可以承担更大的电流,整个电路的效率相对来说会更高,通过以上图片的对比,可以知道FP5207的运用范围更广适配性更高,并且可以完美的升压稳压。
三、利用FP5207升压芯片升压给拉杆音箱功放供电

FP5207升压芯片
根据FP5207内部方块图我们可以知道,当5V的电池输入电压施加给FP5207时,输入电压经过电感滤波后进入FP5207芯片的输入端,芯片内部的开关频率振荡器将输入电压转化为一系列脉冲宽度和频率可变的PWM信号,然后再经过芯片内部的升压开关管进行开关控制,并通过电感进行隔离和存储能量,在输出端产生高电压,将高电压经过二极管等元件进行滤波,将纹波压降到最小值,最终将稳定的高电压输出至拉杆音箱的功放电路,供其工作。此种升压方式在拉杆音箱等需要较高电压的场合非常适用,可以使音响系统的工作更为高效和稳定。
四、FP5207的其他实际运用
电源升压控制:通讯设备电源、移动电源、工业控制设备电源等。
汽车电子设备:汽车导航系统中的电源系统、 车载音箱电源系统、车载视频电源系统等。
拉杆音箱: 音箱电源系统
摄像机与图像处理设备中的电源系统等等。
图三是FP5207芯片在PCB板中的具体位置:

FP5207升压芯片
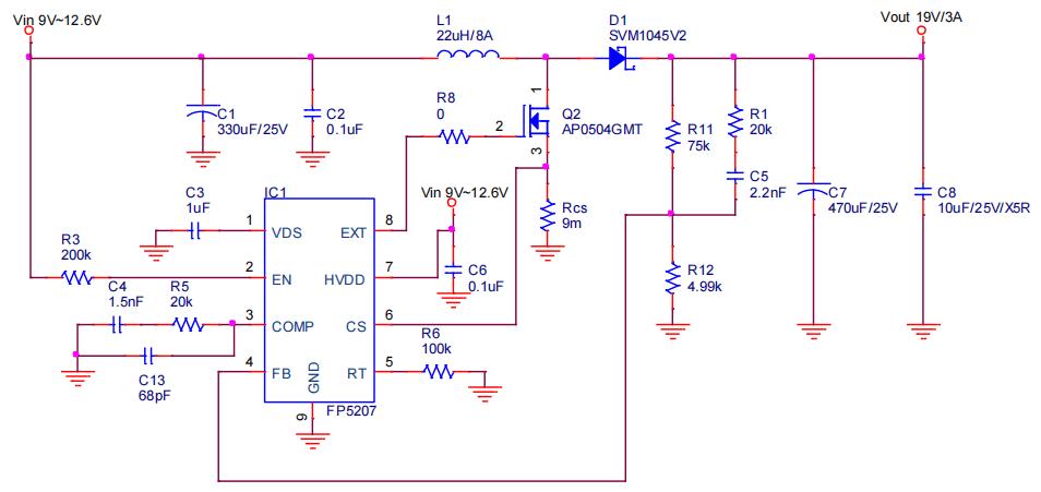
FP5207电路原理图:

FP5207芯片
下面是和FP5207相同类型的升压芯片选型表:

以上就是雅欣 户外拉杆音箱方案开发 的全部内容分享,若您有其他电源管理芯片 方案开发 需求,可随时联系我们 !

深圳市雅欣控制技术有限公司,在芯片行业深耕二十载。是Feeling和MST在深圳的一级代理商。致力于推广销售电源管理芯片、LED驱动芯片和霍尔开关系列产品,为您提供最优化的解决方案、最优质的产品及咨询服务。