
11月25日,人力资源社会保障部宣布,个人养老金制度正式启动,并在北京、上海、广州等36地先行落地。 参保人年缴纳上限12000元,并可享受税费优惠。
关于 个人养老金制度的基本“科普”,可以参见咱们财经早餐的 《个人养老金制度正式实施,如何领取?》。 笔者周末被在银行、基金公司上班的好友在微信朋友圈“疯狂”轰炸:银行员工一开口就是要求帮忙在银行开养老金账户;而基金公司员工则是在“朋友圈”里纷纷晒单已转入12000元,买了自家公司的养老基金。
笔者在朋友的“盛情邀请”下,尝试开通了银行养老金账户,并研究了一下目前已经开放购买的养老金理财品种。今天就给各位读者介绍一下: 这个养老金账户到底怎么开?开了之后有哪些理财注意事项,以及适合哪些人群。

银行“拉新”开户忙
要想办理个人养老金业务, 就必须先开立好个人养老金资金账户。 目前,包括工、农、中、建、交、邮储在内大型银行,以及全国性股份制银行和地区城市商业银行,都已可以开通个人养老金资金账户。笔者体验下来,在银行的手机银行app上办理此业务相对便捷,中间只需要拍摄身份证正反面照片及人脸识别一次,基本上在2分钟内就能办理完毕。
开立账户的手续办完之后, 实际上我们是联动开通了两个账户:一个是在商业银行的个人养老金资金账户,还有一个是联动同步开立了一个人社部门的个人养老金账户,这两个账户是一一对应的关系。
根据个人养老金实施办法, 商业银行是个人资金账户开立的唯一渠道,且每人只能选择一家银行,开设唯一的个人养老金账户。 因此,账户的唯一性决定了当前银行间争夺客源的竞争是非常激烈的。即使是被大家称作“宇宙行”的工商银行,也开始“放下身段”,通过优惠活动的方式吸引客户开户,给每个新开养老金的客户送50块钱的微信支付优惠券。当然,这个优惠活动是先到先得的,在笔者周末开户的时候,这优惠券已经发放完毕了。
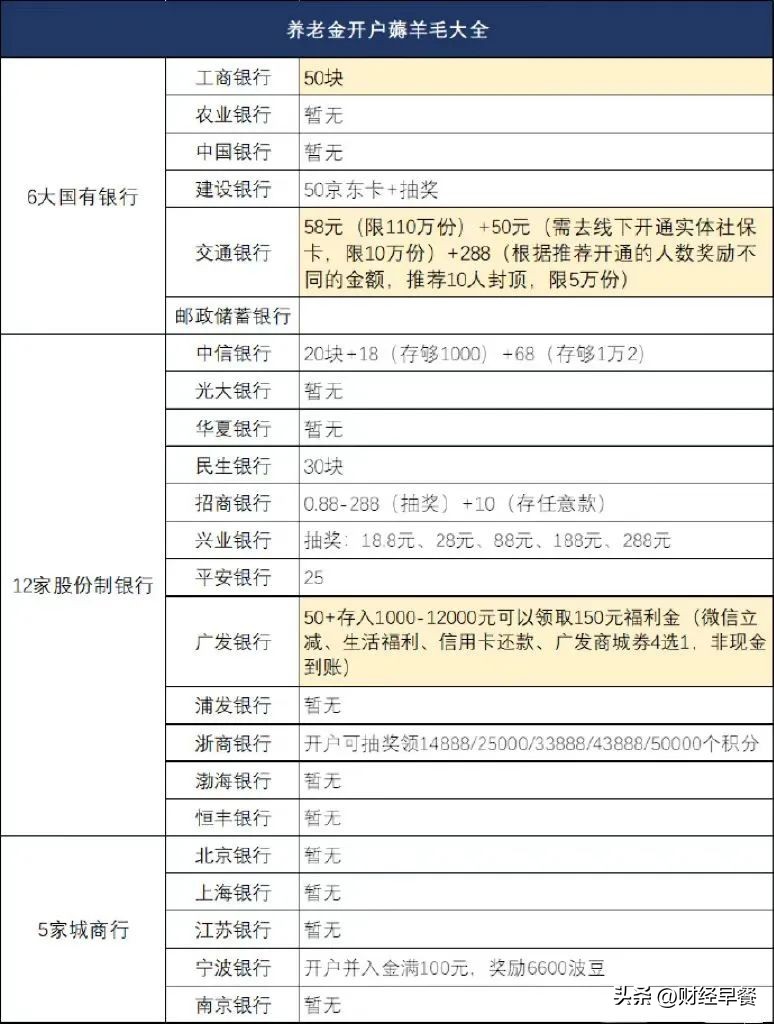
在网上也有“大V”为读者制作了 养老金开户“薅羊毛”福利大全 (见下图)。不过需要提醒各位:不同银行的活动截止日期不同且活动内容在不断更新中,下图仅供参考,具体还是要以各家银行的官方渠道公布为准。

(网络总结的银行“薅羊毛”大全)

开户后能买哪些理财?
目前,每个人每年允许转入个人养老金账户的金额是12000元。根据政策,转入后的资金可用于投资运作规范、安全性高、成熟稳定的理财、储蓄、保险及公募基金产品。 目前可供大家选择的个人养老金产品可分为四类,分别是:个人养老储蓄、商业养老保险、个人养老金理财、个人养老金基金。
其中 个人养老储蓄同样属于储蓄存款 ,是普通人最为熟悉和简单的品种。养老金保险产品则为专属商业养老保险,目前首批可购买的保险产品包括6家保险公司的7款产品。首批7款个人养老金保险产品都是专属商业养老保险。和储蓄产品相比, 个人养老金保险产品大多为年金保险,普遍具有较强的储蓄和风险保障功能,其优势在于提供保底收益率,产品期限最长可至终身。 投保人可以和保险公司约定到期之后的领取方式,是终身领取还是定期领取,定期领取的期限一般不短于10年。
理财产品 方面,据报道,银保监会已经公布了11家机构获准开办个人养老金业务,但具体产品还在申报、审核过程中, 目前尚未上架 。但据相关银行理财子公司介绍,按照银保监会的要求,养老类理财产品特性应符合十六字方针: 运作安全、成熟稳定、标的规范、长期保值。 一般 产品最短投资周期是5年 ,属于中长期产品,需要购买人长期持有。
最后一类,也是目前市场上讨论最多最火热的,即个人养老金基金。稍早时候(11月18日)证监会公告显示,有40家基金公司和129只养老目标基金成功入选首批个人养老金基金产品名录。同日,华夏、广发、南方等十余家基金公司发布公告称,自11月28日起,开始接受养老目标基金Y份额的申购(含定期定额投资、转换转入)业务,这意味着 本周一开始,大家就可以购买相关的养老目标基金了。

专供“养老”的基金Y份额,有何特色?
目前从风险控制角度考虑,个人养老金账户能否购买的基金品种是有一定限制的。市场上较为知名的“顶流”热门主动管理基金以及指数基金均不能通过养老账户购买, 养老金资金账户可投资的基金只能是养老目标基金。
而养老目标基金是专为养老投资量身定制的产品,其特点是分散投资,稳健增值,契合养老诉求。 养老目标基金可分为“目标日期型”基金和 “目标风险型”基金。 前者以退休时间维度(如2045、2050年等)去规划, 适合具有明确退休年份规划的投资者,产品名称一般以具体的退休时间进行命名,基金中的权益(股票)资产比例,会随着退休年份的临近而减少。

(某基金公司的2040养老目标基金产品简介)
笔者以下图中的XX养老2040三年持有混合基金为例,初期该基金持有权益类资产的比例一直平稳维持在35%至60% 之间,到最后十年临近目标退休年龄时开始大幅下滑,以保留之前的投资成果。

(该基金的权益投资占比随着目标日期接近不断下降-图片来源:基金合同)
后面一种目标风险型产品投资组合的权益资产比例基本固定,对投资人的最低持有年限要求更低一些,适合风险偏好相对明确的投资者。
不过在这里,笔者要特别提醒一下想要购买相关养老基金的投资者, 记得在购买时认准养老基金的“Y份额”。 所谓的 “Y份额” , 是基金公司为了降低投资者投资成本,而专门设立的养老类份额。Y类份额的管理费率和托管费率均较原有的A类份额下调50%,还享受一定税收优惠。 但如果通过其它渠道错误地购买了同款养老基金的A类份额,则不一定能享受到此类优惠政策,因此大家在购买时需要擦亮眼睛哦!

尾声:哪些人更适合养老理财?
说了这么多养老账户的优势,文章最后也需要提醒各位读者: 按照规定,转入个人养老账户的相关资金,只有在三种条件下才能正常领取 ,分别为: 参加人达到领取基本养老金年龄、完全丧失劳动能力、出国(境)定居。 通俗地说, 个人养老金的投资一直要等到退休之后才可以取出来 ,动辄10年以上的超长期限,并不一定适合所有人群。
一般来说,当期收入较高,现金流较为充裕,但未来中长期收入水平不确定的中青年,通过养老金账户进行“强制储蓄”来应对未来远期收入波动的不确定性,是比较合适的。如果像笔者这样,每个月收入基本需要用来覆盖各种生活开销,到月底存不下什么钱的话,可能目前暂时还不属于适宜参与养老金投资的人群。