——原标题:2022年中国IDC(互联网数据中心)细分服务商市场分析 三大电信运营商积极布局IDC市场【组图】
行业主要上市公司: 世纪互联(VNET);万国数据(GDS);光环新网(300383);宝信软件(600845);数据港(603881);鹏博士(600804)等
本文核心数据: 电信运营商IDC市场份额;电信运营商IDC业务规模;电信运营商IDC机架数
细分服务商市场分析:电信运营商占据主导地位
互联网数据中心产业细分服务市场处于产业链的中间环节,是互联网数据中心的生产建造者,是对上游资源的整合,并为下游用户做好风火水电的设施配套。近年来,政策引导多元主体共同建设,鼓励不同主体在数据中心建设运营中发挥各自优势,推动基础电信企业强化网络等基础设施建设,引导第三方数据中心企业提供差异化、特色化服务支持。

其中在国内,运营商布局较早,拥有网络和土地资源等IDC行业优势,不同于北美市场以第三方IDC为主,当前我国IDC市场仍由三大运营商主导,形成了基础电信运营商及众多第三方IDC厂商共同提供数据中心服务的市场格局。三大基础运营商自身业务需要数据中心支撑发展,在数据中心行业领域具有先天优势,在客户资源、网络及土地资源等方面具有更多的资源掌握权和行业话语权。2021年三大电信运营商市场份额占比超50%,其中中国电信市场份额为21.1%,中国联通市场份额为14.7%,中国移动市场份额为14.4%。

电信运营商IDC业务现状:中国电信走在首位
三大运营商积极推动落实“东数西算”工程,中国移动布局4(热点区域中心)+3(跨省中心)+X(省级中心+业务节点);中国电信布局2(蒙贵大云IDC)+4(重点经济中心)+31(省级IDC)+X(边缘节点)+O(海外节点)布局;中国联通布局5(重点经济中心)+4(蒙贵甘宁)+31(省级IDC)+X(边缘节点)。

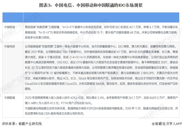
中国移动落实国家“东数西算”工程部署,“4+3+X”9数据中心布局优化形成,对外可用IDC机架达40.7万架,净增4.7万架;不断完善云化基础设施,“N+31+X”10移动云布局持续优化,中心节点达到13个;累计投产云服务器超48万台。未来公司将探索社会算力吸纳,实现多元化算力供给。
中国电信公司围绕国家“东数西算”工程和一体化大数据中心布局,全方位部署数据中心、DCI网络、算力和天翼云,前瞻性布局算力网络。
截至2021年底,公司拥有超过700个数据中心,对外提供服务机架规模达到47万架,其中近80%部署在京津冀、长三角、粤港澳大湾区、成渝4个重点区域,形成2+4+31+X+O的资源布局,与全国一体化大数据中心布局高度契合;
公司打造出业界领先的数据中心高速互联网网络,CN2-DCI、政企OTN覆盖所有八大枢纽节点及全国主要城市数据中心,骨干网带宽超过300T,建设总长达32万公里的四区六轴八枢纽多通道光缆网大动脉;
公司把握算力需求爆发性增长趋势,在全国范围部署层次化算力,持续提升“2+4枢纽节点”和31省的规模算力,不断丰富边缘近场算力和客户现场算力,算力总规模达到2.1EFLOPS;天翼云升级为分布式云,突破关键核心技术,推出ACS、ECX、iStack等边缘云系列产品,加快全栈技术自研,推出自主可控的天翼云新一代云平台CloudOS4.0和云服务器操作系统CtyunOS、分布式数据库TeleDB,联合技术、应用、服务和渠道生态合作伙伴,打造全栈产品和服务。
中国联通2020年固网宽带接入收入完成人民币425.6亿元,同比增长2.4%。全年宽带用户净增261.7万户,达到8609.5万户,宽带用户接入ARPU为人民币41.5元;FTTH用户占比达到86%。
中国联通与网宿建立合作伙伴关系,联通网宿主导的P2PCDN标准获国际电联批准。2018年11月,联通与网宿成立合资公司,开创运营商和与业CDN服务商成立合资公司的先河。
中国移动、中国电信和中国联通2021年IDC收入分别增长33%、13%、12.2%,中国移动和中国电信对外服务机架分别为40.7、47万个,计划2022年分别增长至45、51.5万台。


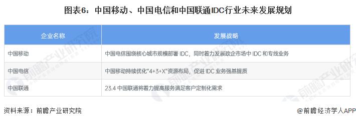
电信运营商服务市场发展趋势前景
三大运营商未来发展策略各不相同,将逐步差异化布局IDC业务。

更多本行业研究分析详见前瞻产业研究院《 中国IDC(互联网数据中心)市场前瞻与投资战略规划分析报告 》,同时前瞻产业研究院还提供产业大数据、产业研究、政策研究、产业链咨询、产业图谱、产业规划、园区规划、产业招商引资、IPO募投可研、IPO业务与技术撰写、IPO工作底稿咨询等解决方案。