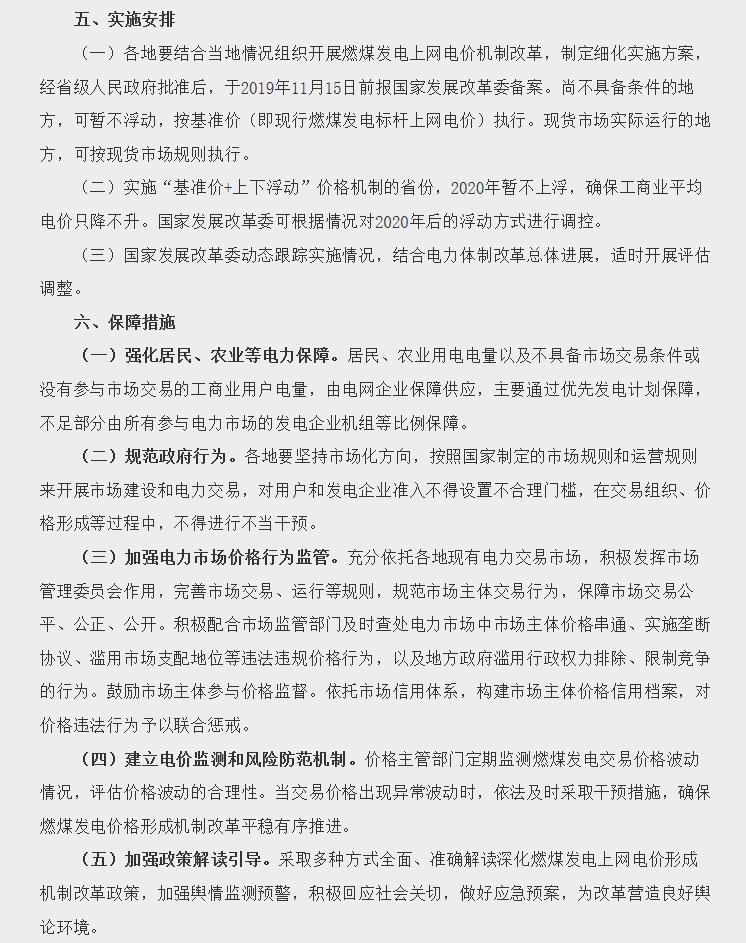
【能源人都在看,点击右上角加“关注”】

近日,国家发改委发布了《国家发展和改革委员会关于深化燃煤发电上网电价形成机制改革的指导意见》,意见中明确指出:
1、现行燃煤发电标杆上网电价机制改为“ 基准价+上下浮动”的市场化价格机制。基准价按当地现行燃煤发电标杆上网电价确定,浮动幅度范围为上浮不超过10%、下浮原则上不超过15%。对电力交易中心依照电力体制改革方案开展的现货交易,可不受此限制。国家发展改革委根据市场发展适时对基准价和浮动幅度范围进行调整。2、燃煤发电上网电价完全放开由市场形成的,上网电价中包含脱硫、脱硝、除尘电价和超低排放电价。3、实施“基准价+上下浮动”价格机制的省份,2020年暂不上浮,确保工商业平均电价只降不升。国家发展改革委可根据情况对2020年后的浮动方式进行调控。
更多详细信息可看下文:

免责声明:以上内容转载自售电星星,所发内容不代表本平台立场。
全国能源信息平台联系电话:010-65367817,邮箱:hz@people-energy.com.cn,地址:北京市朝阳区金台西路2号人民日报社