
4月15~21日是第27个“全国肿瘤防治宣传周”,今年宣传周主题是“健康中国健康家——关注生命 科学抗癌”,旨在广泛倡导发挥家庭在防癌抗癌中的重要作用,切实降低癌症带来的家庭负担和社会危害。今年4月15日也是第一个中国癌症早筛日。在此期间,央视新闻播出肿瘤防治科普栏目,节目播出后,#癌症早期几乎无症状#迅速登上微博热搜榜,引发网民广泛关注,舆论纷纷聚焦“癌症早期筛查”“肿瘤治疗药物”等话题。
据世卫组织国际癌症研究机构(IARC)统计,2020年全球新发癌症病例1929万例;全球癌症死亡病例996万例,死亡率达到51.6%。而我国的数据更不容乐观:2020年中国新发癌症病例457万例(占比全球23.7%),癌症死亡病例300万例,死亡率高达65.6%。我国肿瘤发病率和死亡率依然很高,肿瘤防治不容忽视。
一、2020年我国肿瘤发病情况
癌症在我国正变成一种常态,且发病率呈现出上升的趋势。根据《中国肿瘤登记年报》,在我国癌症愈发明显地呈现年轻化趋势,死亡率日益增高,在0~64岁人口中,每死亡4人,即有1人死于癌症。
参考IARC发布的数据,2020年中国癌症新发病例457万例。其中,肺癌是我国发病数最高的癌症。此外,虽然乳腺癌在全球发病数高居第一,但在我国则位居第四,在肺癌、结直肠癌、胃癌之后,位居第四。2020年中国癌症新发病例数前十的癌症分别是:肺癌82万,结直肠癌56万,胃癌48万,乳腺癌42万,肝癌41万,食管癌32万,甲状腺癌22万,胰腺癌12万,前列腺癌12万,宫颈癌11万,这十种癌症占新发癌症数的78%(图1)。

图1 2020年中国癌症新发病例数前十的癌症类型 (数据来源:世界卫生组织国际癌症研究机构)
2020年中国癌症死亡人数300万,肺癌死亡人数遥遥领先,高达71万,占癌症死亡总数的23.8%。2020年中国癌症死亡人数前十的癌症分别是:肺癌71万,肝癌39万,胃癌37万,食管癌30万,结直肠癌29万,胰腺癌12万,乳腺癌12万,神经系统癌症7万,白血病6万,宫颈癌6万,这十种癌症占癌症死亡总数的83%(图2)。

图2 2020年中国癌症死亡例数前十的癌症类型 (数据来源:世界卫生组织国际癌症研究机构)
二、肿瘤药物治疗现状
目前,中国肿瘤药物治疗市场仍以化疗药物为主导,化疗药物是肿瘤药物销售主力军。微信公众号“CPhI制药在线”发表《管窥国内肿瘤药物治疗市场》称,2019年,化疗药物在国内肿瘤药物市场的占比为73%,靶向药物占比为23%,免疫治疗药物的占比仅为4%(表1)。尼莫司汀、多柔比星、长春碱等化疗药物是目前国内肿瘤化疗药物治疗中的主要类别。化疗药物是最传统的肿瘤治疗药物,这种疗法的明显缺点是毒性大;靶向疗法因其靶点明确、疗效提升和副作用可控而能够改善癌症治疗效果;肿瘤免疫治疗被认为是目前有可能彻底治愈癌症的方法,CAR-T疗法的获批上市及临床试验开展为肿瘤治疗拓展新临床技术。

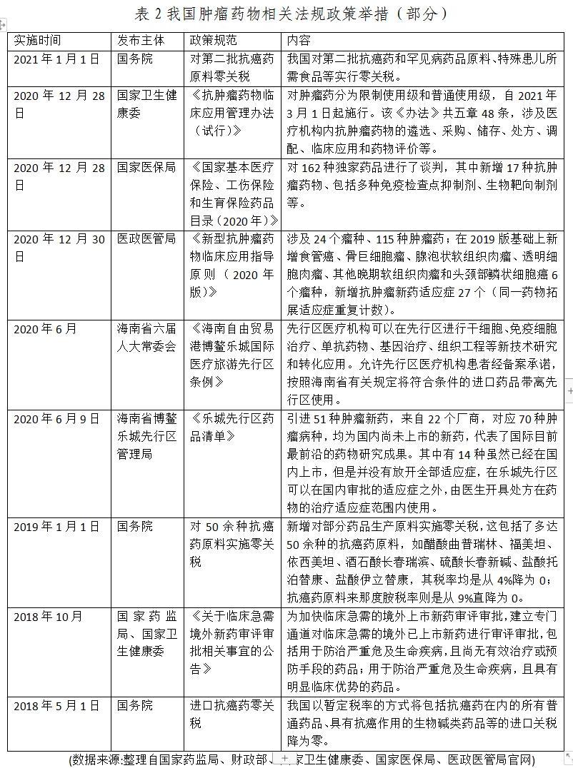
三、近年我国肿瘤药物相关重要政策
近年来,为进一步提高肿瘤药物的创新研发、可及性、可获得性,我国各相关部门在肿瘤药物研发、审评审批、使用、价格等方面出台了各项政策举措。经梳理,近年关于肿瘤药物相关政策举措如表2所示。

四、近两年我国肿瘤药物研发、上市、医保情况
虽然2020年新冠肺炎疫情的暴发给全球肿瘤药物临床试验进展带来挑战,我国肿瘤药物研发依然蓬勃发展,大量创新药物进入试验及临床。根据《中华肿瘤杂志》发表的数据,2020年共有722项肿瘤药物临床试验在中国注册,年增长率为52.3%,占同期全部药物临床试验的28.3%。其中由国内制药企业发起603项(83.5%),国际多中心试验105项(14.5%),Ⅰ期临床试验所占比例(44.5%)最高。722项肿瘤药物临床试验共涉及肿瘤药物458种,比2019年增长了36.7%。其中361种(85.8%)由国内制药企业开发,原研药是常见药物类型(77.1%),肿瘤治疗药物多见(92.8%)。
从获批上市的抗肿瘤药物来看,2019年、2020年,共有36种抗肿瘤药在我国获准上市(表3)。其中,涉及27家制药企业,其中11家国内制药企业,16家全球制药企业(图3)。此外,从上市新药获批适应症情况来看,共有15种适应症获批,其中治疗淋巴瘤、肺癌和乳腺癌的药物较多(图4)。


图3 2019年、2020年我国批准上市抗肿瘤药物研发企业国别分布
(数据来源:整理自国家药监局网站、《中华肿瘤杂志》)

图4 2019年、2020年我国批准上市抗肿瘤药物适应证分布
(数据来源:整理自国家药监局网站、《中华肿瘤杂志》)
2018年8月,为加快境外已上市临床急需新药进入我国,国家药品监督管理局、国家卫生与健康委员会组织有关专家,对近年来美国、欧盟及日本批准上市新药进行了梳理,遴选出境外已上市临床急需新药名单。2019年、2020年,药品审评中心又陆续公布了第二批和第三批名单。其中治疗领域为“肿瘤”的药物共10种(表4)。其中,首次批准地为美国的8种,欧盟的2种。截至目前,仅地舒单抗注射液在我国获批上市。

2021年1月,国家医保局、人力资源社会保障部公布了《国家基本医疗保险、工伤保险和生育保险药品目录(2020年)》,其中,新增17种抗肿瘤新药、包括多种免疫检查点*制剂抑**、生物靶向制剂等,如表5所示。这些药物中,不少具有独立自主产权的抗肿瘤新药纳入,例如多款国产PD-1*制剂抑**。经统计,在医保目录中“抗肿瘤药及免疫调节剂”类目下共有四大类122种药品,包括XL01抗肿瘤药76种、XL02内分泌治疗药物13种、XL03免疫兴奋剂16种、XL04免疫*制剂抑**17种,四类药物占比分别为62%、11%、13%、14%(图5)。此外,医保目录抗肿瘤药及免疫调节剂产品中,甲类产品占20%,乙类产品占80%。其中,抗肿瘤药类药物中甲类支付最多(21种),免疫*制剂抑**次之(2种),内分泌治疗药和免疫兴奋剂类目下分别有1种甲类支付药物(图6)。


图5 医保目录“抗肿瘤药及免疫调节剂”类目四大类药物占比 (数据来源:整理自2020年医保目录)

图6 医保目录“抗肿瘤药及免疫调节剂”中四类药物甲、乙支付占比情况。 (数据来源:整理自2020年医保目录)
五、肿瘤药物市场销售情况
1.国际市场
2020年,肿瘤药市场依旧备受药企关注,肿瘤业务也是全球各大药企重点布局的版块。
制药企业
从制药企业维度来看,BMS(百时美施贵宝)、罗氏、默沙东分别占据2020年全球肿瘤业务前三名(表6)。微信公众号“医谷”发表《全球肿瘤药巨头排名TOP10》称,BMS在2020年的肿瘤业务收入达284.19亿美元,占总收入的66.84%,成为全球肿瘤业务老大。然而,作为BMS的头牌,Opdivo(纳武利尤单抗)在2020年首次出现业绩下滑,销售额为69.92亿美元,同比下降3%,并且在2020年医保谈判中,未能进入我国医保目录。默沙东在2020年的肿瘤业务收入达158.3亿美元,占总收入的36.8%,同比增长28.5%;其肿瘤管线的重磅产品无疑当属Keytruda,2020年Keytruda的销售收入达到143.80亿美元(约合人民币930亿),为肿瘤业务贡献了91%的业绩。在我国,Keytruda已经获批6个适应症,包括肺癌、头颈部癌、食管鳞癌、黑色素瘤等,除了食管癌和黑色素瘤为二线治疗,其他适应症均为一线治疗或一线联合治疗。

畅销药物
2020年全球抗肿瘤药品市场“吸金”依旧,其未来的发展潜力也不容忽视。微信公众号“医药魔方Info”发表《2020年,全球最畅销肿瘤药TOP30》称,根据各家制药公司披露的产品销售数据,2020年全球肿瘤药市场规模超过了1500亿美元,其中最畅销TOP30肿瘤药的销售收入合计1144亿美元,占比超过70%(表7)。其中,默沙东Keytruda以143.8亿美元收入位居肿瘤药榜首,同比增长30%,也是当前仅次于Humira的全球销售额第2高产品。

在TOP30中,仅Neulasta (培非格司亭)、Promacta(艾曲波帕)、Yervoy(伊匹木单抗)这3种药物未在我国上市。从TOP30抗肿瘤药物在我国获批上市的情况来看,共有27种抗肿瘤药在我国获准上市。其中,2017年获批2种,2018年获批7种,2019年获批9种,2020年获批7种,另有2种未披露具体获批时间。从整个榜单来看,生物制品产品类别占比40.74%,化学药品占比59.26%。从获批药物的制药企业国别来看,瑞士最多,美国次之,德国、爱尔兰并列第三(图7)。此外,从上市新药获批适应症情况来看,共有19种适应症获批,其中治疗肺癌、乳腺癌和前列腺癌的药物较多(图8)。

图8 2020年全球最畅销肿瘤药TOP30适应证分布 (数据来源:整理自国家药监局官网、医药魔方Info)
2.国内市场
目前,我国肿瘤药物市场正在经历转型,越来越多的靶向药与免疫药物进入赛道,我国PD-1与PD-L1*制剂抑**的市场前景广阔。微信公众号“与癌共舞”发表《从全球肿瘤药物销售排名看癌症治疗发展方向》称,我国抗癌药市场的发展情况与世界范围内的略有不同。相较于西方较发达国家,我国抗肿瘤药物市场还处于早期转化阶段,也就是正在从化疗药转向靶向药与免疫药物。在过去几年中化疗药仍是我国抗癌药物的主导,但占比也已逐年下降,从5年前的65%下降至59%。虽然步伐较慢,但整体变化的趋势还是紧跟国际形势。随着越来越多国产药企的跟进以及进口药品医保的落地,靶向治疗与免疫治疗未来在我国会有更加广阔的发展空间。
随着PD-1与PD-L1*制剂抑**的市场逐渐延伸,我国成为PD-1研发最为火热的地区之一。微信公众号“赛柏蓝”发表《突破!国产PD-1,新适应症来了》称,我国是PD-1研发最为火热的地区。据西南证券统计,全球154个PD-1,其中85个由我国企业研发或合作开发,占比达到55%。国内PD-1单抗获批上市6个,申请上市3个,处于Ⅲ期临床阶段7个,预计未来2~3年国内上市的PD-1单抗将达到15个。微信公众号“财经聊咖”发表《2020医保谈判结束:四大国产PD-1拼价格更拼适应症》称,在四大国产PD-1产品中,恒瑞医药卡瑞利珠单抗是拿到适应症最多的(经典型霍奇金淋巴瘤、肝癌、非鳞非小细胞肺癌、食管鳞癌)。微信公众号“医谷”发表《国产PD-1销售哪家强?》称,据上海君实2020年年报披露,特瑞普利单抗年销售量为20.54万支,销售量比上一年增加51.60%,销售收入达10.03亿元,毛利率达88.81%。信达生物制药2020年年报显示,其主导产品达伯舒(信迪利单抗注射液)产生的年度收入为人民币22.89亿元,较2019年度增长约125.4%。据百济神州2020年年报,百泽安(替雷利珠单抗)全年收入10.57亿元。经梳理,国产四大PD-1的相关信息如表8所示。(于千舒)

来源/中国健康传媒集团《舆情周刊》
