公众号如何开通留言功能?快来看看

很多企业和高校都有公众号,用来宣传企业文化,或者用来发布通知。但是现在注册的公众号是没有留言功能的,所以账号不能更好的与用户进行互动。
但是公众号的留言功能并未被一刀切,还是有其他办法可以给公众号开通留言功能的。
下面来给大家分享一下公众号开通留言功能的详细流程,以及办理公众号开留言的渠道。

一、准备目标账号
目前公众号开通留言功能的方法是将留言号迁移到自己的账号中,使自己的账号获得留言功能。
自己的账号是作为迁移的目标账号,必须要验证过主体信息的账号才能作为目标账号。个人号不能作为目标账号,不能开通留言功能。

二、准备留言号
这类账号基本都是要购买才能获得的,不过现在有很多号主出售账号,可以先了解一下。
遇到合适的账号,购买后一定要做迁移使用。因为留言号大部分为个人号,个人号的主体和管理员需一致,不支持修改。所以账号在不做迁移的情况下,账号还是属于原来那个号主的,他可以随时找回账号进行二次出售。
最好的办法还是将账号迁移到自己的账号中,这样就不用担心原来号主找回账号的情况。
三、准备迁移资料
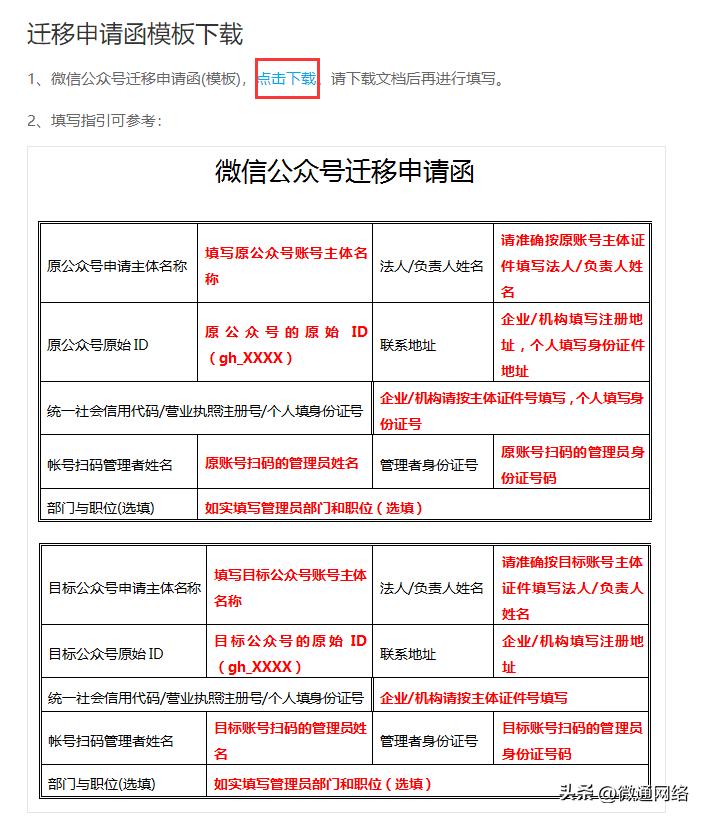
1、微信公众号迁移申请函
后续需要对《微信公众号迁移申请函》进行公证,所以在公证前先填写好迁移函的信息,并确保信息无误。包括公众号原始id、帐号管理者的身份证信息、主体全称及日期等。

2、公证书
到公证处对迁移函进行公证。不一定要在原账号主体本地进行公证,只要是具备法律效力的公证机构出具的公证书均可接受。线上、线下都有公证处可以办理迁移公证。
现在很多人选择线上办理,因为线上办理的流程会简单很多。不需要法人到场,全程线上办理。
我这边有做线上办理迁移公证的业务,你只需要准备好资料,剩下的我这边操作,工作日基本当天就能出证,效率高。后续在操作公众号迁移的时候,也有客服一对一指导,帮助你快速完成账号迁移。
╋客~服星~球~号 wt28889马上办理迁移公证书
四、进行账号迁移
在留言号上操作并提交迁移申请;

1、同意协议

2、确认目标账号

3、填写资料

4、确认名称

5、填写发票

6、微信支付

资料提交进行审核,双方账号管理员注意接听审核电话,需要及时接听并确认迁移信息。资料无误,审核结束后,双方账号的管理员就能收到最后一次确认迁移的通知。
双方账号管理员成功点击确认迁移后,原账号会立马被冻结回收,目标账号在后台可以看到留言功能。必须要在成功获得留言功能后,新编辑、群发的文章才能使用留言功能。

五、开通留言功能渠道
我这边有做公众号开通留言功能的全包业务,办理起来更加省时省力,只需要准备好相关资料,剩下的我这边办理与操作。
公众号开通留言功能时长1-3个工作日,成功开通留言功能后,即开即用,永久有效。想要给账号开通留言功能,可以添加客服进行咨询与办理。
╋客~服星~球~号 wt28889马上办理迁移公证书