

总第 3557 期
作者 | 餐饮老板内参 张鳗鱼

没钱消费的年轻人
正涌入社区食堂
最近,社区食堂这个品类,又一次走入大家的视野。前有“点不起外卖的上班族,正在占领老年食堂”,后有“社区食堂,城市的省钱密码”。
这一波社区食堂“热”,核心在于精准抓住了年轻消费群体。在社交平台上,每出现一个“社区食堂”的帖子,就会有不少人在下方留言“希望X(地区)也尽快开业”、“请问X(地区)有吗”、“干净又卫生,吊打外卖”……
没钱消费的年轻人,在老乡鸡不敢点两个菜,却敢在社区食堂点上三菜一汤。

这波流行,有几个明显的特征:
其一,全国多地出现“社区食堂”热,新店犹如雨后春笋涌出。一些食堂,甚至摇身变成了网红餐厅。企查查数据显示,搜索关键词为社区食堂的注册企业大约4500多家(在业、存续),其中近一年里成立相关企业大约近1000家。当然,这还不包含一些名字中不含“社区食堂”的社区型餐厅。事实上,在大众点评显示,成都、杭州、武汉等全国多地“冒头”了不少社区食堂新品牌,有的甚至搞连锁、放加盟……

其二,打造社区私厨服务平台的杭州宅家吃饭获得融资。前不久,宅家吃饭宣布完成3000万人民币Pre-A轮融资,这个APP主要提供专属定制、上门服务,包含“私厨定制”、“地域特色”、“上门服务”、“宝宝&老人餐食服务”。再一次将“私厨”模式拱上了热搜。
其三,成人小饭桌也开始流行。抖音上,“小饭桌”相关话题有近2亿*放播**量,不少成年人甚至混进小饭桌,与小学生“拼饭”。吃腻了快餐的打工人,在理性消费的大氛围下,消费观念回归到了“真需求、高性价比”上,消费者要的是“降级”的价格和“永远不会降级”的体验。
不管是宅家吃饭还是小饭桌,虽然食安与合规性一直存在争议,但可见的是,围绕社区的生意机会,依然在不断被深耕。
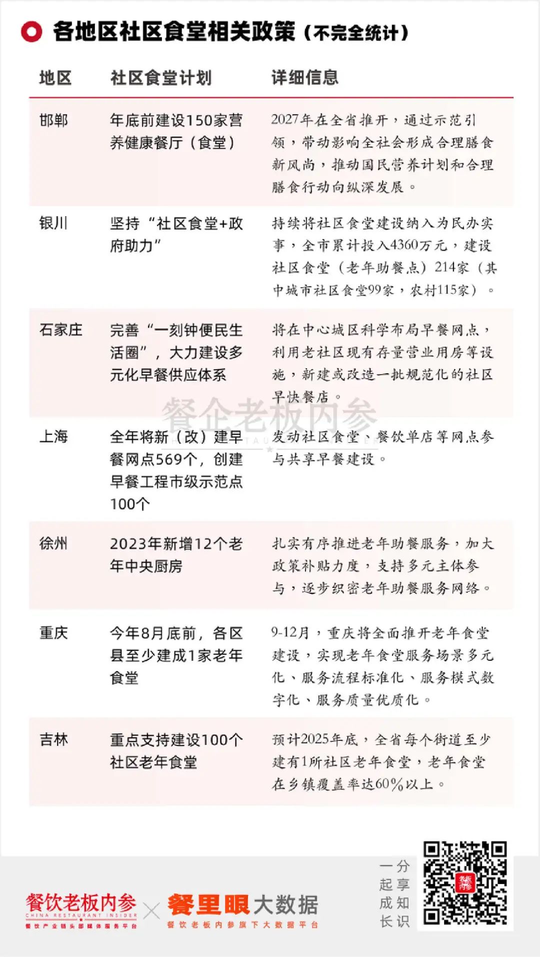
其四,各地政策支持,带动推进了社区食堂的繁荣。昆明、上海、银川、石家庄等地均于2023年发布了社区食堂相关的政策,鼓励开办餐厅,并给予一些政府补贴。详见下表:


探店社区食堂:
老人、大孩小孩、男士女士及骑手有不同定价
内参君走访了北京的几个社区食堂。
某个工作日下午,内参君来到一家名为“橙了个饭社区食堂”,门口有老人孩子在休息,当时店里没有顾客用餐,还能看到中午所剩不多的几种炒菜,店员称,晚餐将在下午5点开始。
门店面积不大,更像一家快餐小店。在惠民系列套餐中,早餐主要是油条包子豆浆等,午餐和晚餐主要是炒菜,面对老人、大孩小孩、男士女士以及骑手有不同定价,中午餐时段几乎大部分为骑手来用餐的;此外,门店还提供如面条饺子、麻辣烫、小火锅等中餐,三明治、汉堡西餐。算起来,SKU并不少。

在门店运营上,其建立了针对不同顾客群体的微信社群,有顾客群、骑手群、商家群等,每天有店员在群里同步菜单和当天菜品图片,顾客可以在群里提前点餐再去店里取。
关于门店运营盈利,内参君了解到该门店会有国家政府补贴,门店老板表示有意向继续开几家店,但还是需要建立在是否能有国家补贴以及多少补贴。该店也仅仅运营不到半年。

◎社区食堂店员在社群中分享的部分菜品图
“我们还在摸索和学习阶段,许多细节做的不完美。我们主打便宜实惠套餐,60岁以上老人是8元堂食随便吃,但是打包会限量。最初由于没有给他们传递到这个信息,出现过老人们直接拿着自己饭盆打饭打菜的情况,同时我们也会检查身份证或老年卡,确定60岁以上老人。”
为了防止浪费和高效,门店晚餐直接采取盒饭模式,三菜一主食分为两个盒饭套餐供顾客选择。
随后,内参君来到一家“社区大食堂”,它位于某小区里面。和第一家不同,这家更像是缩小版的学校食堂,明厨亮灶形式,两位后厨在忙着做饭菜,相对来说更专业。当时虽然正值晚餐时间,但堂食的顾客不多,有些人选择打包带走。

据了解,这里中午有荤素大约30道菜,晚上减少一半菜,所有菜均是2.9元/两,米饭3元不限量;早餐大约20多种且多以主食,均是明码标价。据了解该店是个人经营,关于是否有政府补贴,店员表示并不清楚。

社区食堂并不是新事物,也不再只是面对老人消费群体。在探访另一家社区食堂时,内参君发现这家食堂只提供午餐,大约是17元随便吃,早上没人就显得格外冷清。

社区食堂为啥变得“商业化”、“网红化”
除了遍地开花的社区食堂,内参君更是在多个社交媒体上,看到了“社区食堂申请咨询”、“社区食堂加盟”等信息。不得不说,这门生意正被更多的人,特别是年轻创业者、跨界创业者所关注。
以往提到社区食堂,人们的第一反应,大多是为老年人开放的福利食堂,初衷是方便社区老人,有福利性质,通常政府会给予补贴以及爱心人士捐赠等等,不以盈利为目的,一般是社区的服务配套。而如今,通过走访可发现,社区食堂正在变得“商业化”,形式也丰富起来,更关键的是,所对标的客群也发生了不小的变化。
为什么社区食堂会悄然变化?
1、性价比是王道。“吃饭省钱”成为了吸引打工人的重要因素。在社交平台上,“七八个菜一共花了18元”、“12元一个人自助饭菜随便吃”等帖子吸引了不少网友关注,小份菜、样式多,丰俭由人都是社区食堂的优势。消费降级的背景下,这种“省钱操作”属实令人心动。
2、年轻人普遍有健康焦虑。社区食堂最先考虑的客群,是小区里不方便自己做饭的老年人,所以调味清淡、食材软烂,就如同家里的饭菜,味道虽然不够惊艳,但清淡、健康、营养均衡。吃多了调料包的年轻人,面对社区食堂的清淡,甚至赞誉:吃起来像妈妈做的。这样的特性,完美解决了年轻人的“健康焦虑”。
3、科技加持,让食堂消费变得“潮”起来。如今一些创新型社区食堂,不再是传统老旧的样子,而是在环境、氛围、设备上都科技感十足,吸引了大批年轻人的打卡。比如成都一家社区食堂,绿白配色清新自然,设立了多功能用餐区域,包含吧台区、外摆区、聚餐区,增加了居民聚会社交的第二场所,同时加入了炒菜机器人、桌面无限充电、智能保温存放柜等……


这是一门好生意吗?
如果社区食堂定位清晰,有足够多的客流,菜品丰富多样化,口味和质量均有保障,再配上餐饮专业化运营和数字化手段,未尝不会是一门好生意。
但现在来看,社区食堂并非形成了成熟的商业模式,仍有许多问题需要解决和突破。
难以形成固定和高粘度顾客群,年轻客群对社区食堂的依赖并不稳定,尚且不能带来高复购。由于社区食堂的实惠和菜品的丰富,吸引着更多年轻人进店,这给社区食堂增加了新客流,却很难成为固定高粘度顾客。毕竟在外卖、其他社区餐饮店以及小吃摊的影响下,年轻人还是会面临许多其他选择。所以需要思考如何提升产品竞争力,让菜品和口味多样化,又要坚持实惠定价,容易造成收支不平衡,所以如果没有足够多的顾客和销量,可能会很难支撑。
投入成本高,否则即便有政府补贴,持续盈利不容易。自身投资和企业补贴能够支撑门店短期内经营,如若长期发展就需要客观的收入,虽然门店开在社区里面或周边,看似拥有巨量人群的社区,反倒是客流量不集中。比如,通过社群运营增强顾客互动和粘度,增加回头客和提高复购率,通过引入数字化方式,组建专业管理团队和提高运营能力,减少人工投入,实现降本增效。
门店装修老旧,顾客体验感差,难以形成好口碑和提升门店形象。菜品廉价不等于用餐环境差、不等于在原材上偷工减料。不同于传统快餐式社区食堂,现在的社区食堂更注重顾客的用餐体验和用餐环境,如此社区食堂要满足消费需求,就必然会增加门店装修、人工等投入成本,反之顾客的良好体验会给门店形成好口碑,优化门店形象。
总之,如果不随市场变化而改变,终归是要被淘汰,毕竟勇敢尝试者不在少数。

小结
“社区商业”正变得越来越拥挤!
社区食堂的火爆,再次丰富了社区商业的版块。
社区餐饮是一块非常大的市场,逐渐覆盖了便利店、社区快餐店、社区食堂,从火锅、茶饮到咖啡,近期内参君在老家县城的小区,发现围绕社区,新开了米村拌饭、鱼你在一起、瑞幸咖啡等知名连锁品牌,大大小小更是布满了近20家新茶饮店,瞬间觉得“变得高大上”了。
整体来看,围绕着社区居民,商业竞争正在逐渐变得越发激烈。
社区食堂只是一个细分业态,能否经受住时间的考验,能否真正持续赚钱,还需要时间来验证。