马铃薯(Solanum tuberosumL.),茄科茄属一年生草本双子叶植物,是世界第四大粮食作物,并可做蔬菜,在我国有450多年的种植史,为我国第四大主粮作物(仅次于玉米、水稻、小麦)。
自1991年苏联解体后,我国马铃薯的种植面积和产量一直稳居世界第一位。就我国马铃薯的整体生产而言,种植面积达到峰值(2012年,514万公顷)后呈缓慢下降趋势,至2020年种植面积已缩减至466万公顷、总产9000万吨,分别约占世界马铃薯种植面积和总产量的27%和24%。由于我国马铃薯种植范围广、种薯调运频繁、连作种植,加之局部地区气候条件不适宜,尤其是雨水充沛年份,生产过程中各种病原菌、害虫、杂草等有害生物频繁活动,致使马铃薯受到不同程度的危害,不仅造成马铃薯减产,而且影响马铃薯的品质,降低马铃薯商品价值。本文综述归纳了我国马铃薯病虫草害种类、分布特点及其使用农药产品登记现状,并对其总量、结构、种类、剂型、毒性、新品种和企业情况进行了总结,以期为保证中国粮食安全、马铃薯高质量发展和乡村振兴提供参考。
我国马铃薯种植概况
马铃薯俗称土豆,又叫洋芋、洋番薯、荷兰薯、山药蛋、地蛋、芋、洋山芋、番仔番薯、爱尔兰薯、地下苹果,是我国重要的粮食、蔬菜、饲料和工业原料之一。马铃薯富含淀粉、蛋白质、维生素、粗纤维、微量元素,与茄子、辣椒、番茄(西红柿)、酸浆、*草烟**、灯笼果、树番茄、朝天椒、珊瑚樱、夜丁香、碧冬茄、珊瑚豆等同为茄科植物。马铃薯原产于南美洲,广泛分布于乌克兰、印度、波兰、孟加拉国、俄罗斯和美国等150多个国家,其中我国是世界最大的马铃薯生产国、消费国,也是重要的马铃薯出口国(2021年1-10月出口39万吨,出口额3.74亿美元)。目前,马铃薯在我国各地均有种植,主要分布在以北方十四省(市、区)为主的春马铃薯区、西南的春秋马铃薯区(包括*藏西**、云南、四川、重庆、贵州、湖南),以山东、河南、安徽、江苏、浙江、江西为主的中原二作(春、秋)马铃薯区,及以福建、台湾、海南、广东和广西为主的南方二作(秋、冬)马铃薯区。北方、西南两大产区马铃薯种植面积约占全国的91%(见图1)。从马铃薯品种结构来看,″东农″、″克新″、″陇薯″、″庄薯″、″青薯″、″渭薯″、″早大白″、″费乌瑞它″、″天薯″、″中薯″、″晋薯″、″冀张薯″、″并薯″、″京张″、″石薯″、″兴佳″、″闽薯″、″闽诚″、″中薯早″、″鄂马铃薯″、″鲁马铃薯″、″滇马铃薯″、″宁薯″、″中薯紫″、″春薯″、″丽薯″、″黔芋″、″郑薯″、″长薯″、″北薯″、″高原″、″宁紫″、″万芋″、″定薯″和″华薯″等系列品种分布在马铃薯产区。我国马铃薯产期因气候条件、品种特性、种植时期、种植方式(露地种植、地膜覆盖、大棚二三膜种植)而异,一般露地的春马铃薯、秋马铃薯、冬马铃薯在1月上旬至5月中旬、7月中下旬至9月上旬、11月下旬至12月下旬播种,分别于4月中下旬至10月上旬、11月至翌年1月、翌年3月中下旬至5月上旬成熟收获,现我国马铃薯产品已做到了全年保供。

我国马铃薯上防治对象的现状
目前,马铃薯上病虫草害的防治及其生理活动需要生长调控已成为我国马铃薯生产丰产高产管理的关键措施。
(一)马铃薯常见病虫草害
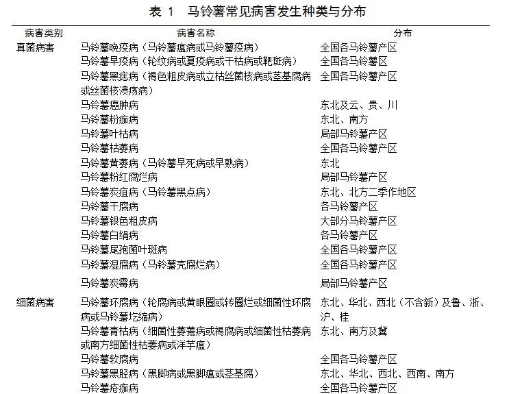
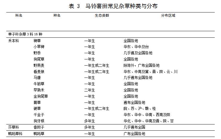
据笔者不完全统计,我国马铃薯常见的病虫草害只少215种(不含非侵染性病害和害鼠),其中病害36种、害虫115种、杂草64种。
1.马铃薯病害发生种类与分布
据笔者整理、统计,我国马铃薯常见病害有36种(见表1),不包括缺氮症、缺磷症、缺钾症、缺镁症、缺铁症、缺锰症、缺硼症、缺钙症、缺硫症、缺锌症、缺铜症、缺钼症、氮素过剩症、硼素过剩症、锰素过剩症、涝害、旱害、冷害、冻害、高温灼伤、湿害、闷害、冰雹伤害、雷击伤害、空心褐心病、马铃薯畸形薯、马铃薯块茎二次生长、马铃薯黑心病、马铃薯胶状末端腐烂(糠尾病、烂尾病)、青头(马铃薯块茎变绿)、马铃薯块茎花青素沉着及药害(包括缺苗型、斑点型、枯萎型、变色型、异态型)等非生物病害,其中发生最为普遍且危害较重的主要病害有马铃薯晚疫病、早疫病、黑痣病、软腐病、环腐病、疮痂病、病毒病等。在马铃薯病害中,马铃薯癌肿病和寄生性杂草菟丝子是传播马铃薯病毒的媒介。

2.马铃薯害虫发生种类与分布
据笔者整理、统计,我国马铃薯常见害虫有3门4纲11目39科115种(见表2),其中危害马铃薯较重的常见种类包括蝗虫类、金龟类、蝼蛄类、蚜虫类、叶甲类、瓢虫类、夜蛾类、螨类等害虫。在马铃薯害虫中,叶蝉、蚜虫和马铃薯甲虫是马铃薯环腐病的传播介体,蚜虫是马铃薯V病毒病、马铃薯卷叶病毒病、马铃薯M病毒病、马铃薯X病毒病等多种马铃薯病毒病的传毒昆虫,其中桃蚜、麦长管蚜、棉蚜、茄无网蚜是马铃薯病毒病的传毒媒介;线虫是传播马铃薯黑胫病的媒介昆虫,同时还会加重马铃薯枯萎病、马铃薯黄萎病等土传病害的发生与蔓延。

3.马铃薯田杂草种类与分布
据笔者整理、统计,我国马铃薯田常见杂草有22科64种(见表3),发生普遍、危害马铃薯较重的常见杂草种类包括稗草、狗尾草、野燕麦、马唐等禾本科杂草及铁苋菜、苍耳、苘麻、反枝苋、藜、马齿苋、龙葵、刺儿菜、大刺儿菜等阔叶杂草。在马铃薯田杂草中,马齿苋、打碗花是马铃薯腐烂茎线虫病的传播媒介,曼陀罗是马铃薯病毒病、马铃薯白线虫病、马铃薯金线虫病的传播媒介,龙葵是马铃薯癌肿病、马铃薯金线虫病、马铃薯白线虫病的传播媒介;曼陀罗、田旋花和龙葵是马铃薯麦蛾的寄主,田旋花是盲蝽、小地老虎的寄主,狗尾草、牛筋草、马唐是黄胫小车蝗的寄主,苍耳是蚜虫的寄主,草木樨是苜蓿盲蝽的寄主,狗尾草、稗草是叶蝉的寄主,葎草是黑唇盲蝽的寄主植物。

(二)马铃薯生理活动需要调控
调控马铃薯生理活动是马铃薯增产增收的一条新途径。目前,马铃薯生长有苗齐、增产、调节生长、抑制出芽、枯叶、抑制腋芽生长等几项生理活动需要调控。
我国马铃薯使用农药登记总体情况
(一)我国主要食用作物用药登记情况
截至2022年10月14日,我国主要食用作物(包括水稻、小麦、玉米、高粱、谷子、大麦、大豆、绿豆、小豆、马铃薯、甘薯)使用农药登记产品共有18251个(见表4),除草剂产品7606个,占登记主要食用作物用药总数的41.67%,杀虫剂产品5541个次之,占登记主要食用作物用药总数的30.36%,杀菌剂产品4288个略逊,占登记主要食用作物用药总数的23.49%,植物生长调节剂产品493个,其他农药产品323个。其中原药(TC)28个,制剂18223个。已登记农药低毒以下产品15817个,占比为86.66%。

(二)我国马铃薯使用农药登记现状
1.总量 从发展趋势来看,2004年以来马铃薯用农药产品登记呈平稳增长趋势(见图2)。截至2022年10月14日,我国在马铃薯上登记的有效期内的企业275家、产品总量599个,约比水稻上登记的农药产品总量少94%,但远多于高粱、谷子、糜子(黍)、大麦、荞麦、薏苡、绿豆、小豆、豌豆、扁豆、甘薯、山药、芋等其他食用作物上登记的农药产品。经统计,599个登记产品包括345个单制剂和254个混配制剂,分别占马铃薯登记农药总数的57.6%和42.4%,共涉及有效成分119种。

2.结构 从农药产品类别结构来看,马铃薯上登记的农药产品有五类(见图3):杀菌剂产品383个,占马铃薯用农药登记总数64%;除草剂产品100个,占比17%;植物生长调节剂产品56个,占比9%;杀虫剂产品54个,占比9%;其他农药产品6个,仅占1%。

(1)杀菌剂
登记的383个马铃薯用杀菌剂中(含杀线虫剂1个、杀螨剂/杀菌剂5个、杀虫/杀菌剂2个、植物诱抗剂1个、杀菌剂/杀虫剂1个、杀虫剂1个,其中个别的杀菌剂氟啶胺产品登记农药类别为杀虫剂),有单剂205个、混剂178个。其中,马铃薯晚疫病登记的农药产品数量最多,达92种277个产品(见表5);马铃薯早疫病次之,有29种60个(见表6);马铃薯黑痣病略逊,有25种54个(见表7);其后为马铃薯黑胫病(见表8)、环腐病(见表9)、病毒病(见表10),分别有4种6个、2种6个、4种4个,其余为根结线虫(病)2个,疮痂病、根腐病、疫病各1个。其中有的精甲霜·嘧菌酯·噻呋、嘧菌酯、精甲·嘧菌酯的生产企业在马铃薯晚疫病、黑痣病上进行了登记,个别的唑醚·氟酰胺生产企业在马铃薯早疫病、黑痣病上进行了登记,有的噁酮·霜脲氰、代森锌、烯酰·吡唑酯、噁酮·氟噻唑、氟啶胺、唑醚·代森联的生产企业在马铃薯晚疫病、早疫病上进行了登记;有的嘧菌酯生产企业在马铃薯早疫病、晚疫病、黑痣病上进行了登记。

马铃薯上登记的杀菌剂产品中,登记的有效成分有68种,其中单剂43种(见表11)、复配剂25种。复配剂中,戊唑醇、苯醚甲环唑、氟吡菌胺、霜霉威盐酸盐、代森联、氟酰胺、霜霉威、氟唑菌酰羟胺、唑嘧菌胺、氟嘧菌酯、三乙膦酸铝、波尔多液、王铜、异菌脲、氟醚菌酰胺、缬菌胺、啶氧菌酯、嘧菌环胺、咪鲜胺、多抗霉素、福美双、氟吡菌酰胺、嘧霉胺、硫酸铜钙、极细链格孢激活蛋白等25种有效成分未以单剂形式在马铃薯上登记。登记的杀菌剂单剂集中在前5种有效成分(见表11),约占马铃薯田杀菌剂单剂登记总量60%。

登记单剂中,氟啶胺的登记数量最多,有44个,占单剂总数20.18%;后依次为嘧菌酯(24个)、代森锰锌(23个)、氰霜唑(14个)、代森锌(13个)、咯菌腈(9个)、烯酰吗啉(7个)、吡唑醚菌酯(6个)、噻呋酰胺(5个)、氢氧化铜(5个)等。其中,杀菌剂单剂前7种农药产品数量约占马铃薯登记杀菌剂单剂总数67%。
马铃薯使用杀菌剂混剂产品的登记农药品种和数量共有95种188个,其中二元复配杀菌剂92种184个(见表12)、三元复配杀菌剂3种4个(见表13)。杀菌剂复配产品中,含嘧菌酯产品居复配产品第一位(40个),而含烯酰吗啉、吡唑醚菌酯的复配产品数量则紧随其后,分别有36个、33个。

(2)除草剂
在登记的100个马铃薯用除草剂中,有单制剂49个、混剂51个,其中一年生杂草登记数量最多(74个,见表14),后依次为一年生阔叶杂草(8个,见表15)、一年生禾本科杂草(8个,见表16)、一年生禾本科杂草及部分阔叶杂草(5个,见表17)、一年生禾本科杂草及阔叶杂草(2个,见表18),其余为一年生杂草及部分阔叶杂草、一年生阔叶杂草及莎草科杂草、一年生及部分多年生禾本科杂草(见表19)各1个。

马铃薯上登记的除草剂产品中,登记的有效成分16种,其中单剂8类10种(见表20)、复配剂6种,而复配剂中只有精喹禾灵、异噁草松、异丙甲草胺、扑草净、乙氧氟草醚和噻吩磺隆等6种有效成分未以单剂形式在马铃薯上登记。登记的除草剂单剂主要集中在前6种有效成分,占马铃薯除草剂单剂登记总数的83.67%。

单剂登记数量最多的为砜嘧磺隆,有17个登记产品,占单剂总数34.69%;其后依次为二甲戊灵6个,灭草松(包括灭草松钠盐)、精异丙甲草胺各5个,嗪草酮、乙草胺各有4个,等等。其中,砜嘧磺隆、二甲戊灵、灭草松、精异丙甲草胺等4种除草剂登记产品数量占马铃薯上登记除草剂单剂的57.14%。
马铃薯用除草剂混剂产品的登记农药品种和数量共有17种51个,其中二元复配除草剂13种36个(见表21)、三元复配除草剂4种15个(见表22)。除草剂复配产品中,含砜嘧磺隆产品稳居复配制剂产品第一位,有28个。

(3)植物生长调节剂
登记的56个马铃薯用植物生长调节剂中(含除草剂/植物生长调节剂3个、除草剂3个),有单剂51个、混剂5个,其中,苗齐、增产登记数量并列第一(各有20个,见表23),其后依次为调节生长(18个,见表24)、抑制出芽(9个,见表25,包括抑制马铃薯块茎发芽)、枯叶(8个,见表26)、抑制腋芽生长(1个,见表27)。

马铃薯用植物生长调节剂产品中,登记的有效成分有17种,其中单剂12种(见表28)、混剂5种,而混剂中24-表芸苔素内酯、28-高芸苔素内酯、萘乙酸、复硝酚钠、及22、23、24-表芸苔素内酯5种有效成分未以单剂形式在马铃薯上登记。登记的植物生长调节剂单剂集中在前5种有效成分,约占马铃薯用植物生长调节剂单剂登记总量73%。

单剂登记数量最多的为赤霉酸,有20个登记产品,占单剂登记总数39.22%;氯苯胺灵9个,占比为17.65%。其中,赤霉酸、氯苯胺灵、敌草快3种登记产品数量占马铃薯上登记植物生长调节剂单剂的72.55%。
登记的混剂中,均为二元复配制剂(见表29)。

(4)杀虫剂
在登记的54个马铃薯用杀虫剂中,有单剂40个、混剂7种14个,其中,以蚜虫登记数量最多(26个,见表30),其次是蛴螬(23个,见表31)、二十八星瓢虫(4个,见表32)、甲虫(3个,见表33)、*粉白**虱(2个,见表34)、马铃薯块茎蛾(2个,见表35)、金针虫(1个,见表36)。

登记的杀虫剂产品中,登记的有效成分有17种,其中单剂14种(见表37)、复配剂3种,而复配剂中只有氯虫苯甲酰胺、噻虫啉、螺虫乙酯等几种有效成分未以单剂形式在马铃薯上登记。登记的杀虫剂单剂集中在前5种有效成分,约占马铃薯田杀虫剂单剂登记总量78%。

登记的单剂中,噻虫嗪产品数量最多,有14个,占单剂总数的40%;后依次为噻虫胺(6个)、高效氯氰菊酯(4个)、吡虫啉(3个),等等。其中,杀虫剂单剂前3种产品数量占马铃薯上登记杀虫剂单剂总数的65%。
登记的混剂中,噻虫·氟氯氰的产品数量最多,有5个(见表38),占所有混剂产品登记数量的35.71%;噻虫·高氯氟登记数量次之,有3个。93%的混剂组合为含噻虫胺、噻虫嗪和氯氟氰菊酯等4种有效成分的复配剂。

(5)其他农药
在马铃薯上登记的其他农药产品有5种6个(见表39,包括杀虫/杀菌剂1个,杀菌剂1个,杀菌剂/杀虫剂3个,杀虫剂/杀菌剂1个),均为三元复配产品。其中咯菌腈·嘧菌酯·噻虫嗪、吡醚·咯·噻虫的生产企业在蛴螬、黑痣病上进行了登记,氟酰胺·嘧菌酯·噻虫嗪的生产企业在金针虫、黑痣病上进行了登记;吡唑酯·噻虫嗪·中生素、苯醚·咯·噻虫的生产企业在蚜虫、黑痣病上进行了登记。

马铃薯上登记的其他农药产品中,实际登记的有效成分仅有1种,为复配剂。复配剂中,只有中生菌素未以单剂的形式在马铃薯上登记。登记的其他农药产品中,含噻虫嗪产品最多,有4个,占比达80%。
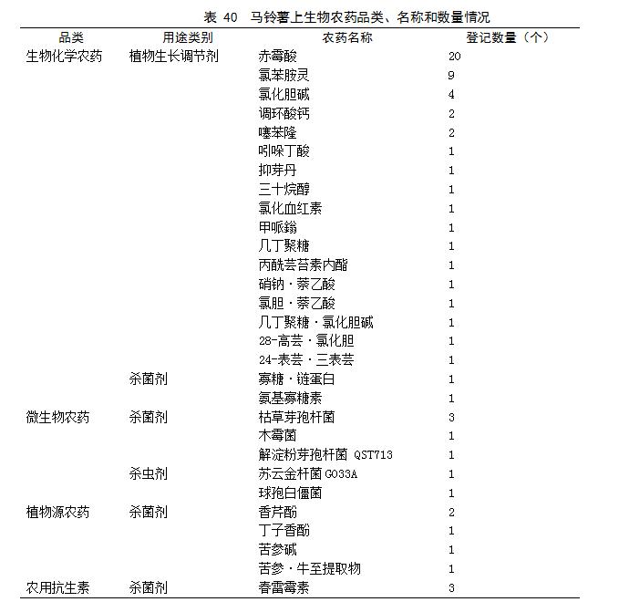
3. 种类
从农药产品种类来看,马铃薯使用农药登记以化学农药为主,有533个,占登记总数88.98%;生物农药的登记产品66个,占登记总数11.02%,说明我国有机绿色马铃薯病虫害防控有药可用。生物农药中,从登记品类来看,以生物化学农药占大多数,达51个(见表40),微生物农药、植物源农药、农用抗生素次之,分别有7个、5个、3个;从登记农药的主要用途来看,涉及马铃薯生产使用农药有植物生长调节剂49个、杀菌剂15个、杀虫剂2个。从登记有效成分来看,以生物化学农药为主,有19个,微生物农药、农用抗生素、植物源农药次之,有效成分分别有5个、4个、1个。

4. 剂型
599个登记产品中,涉及农药剂型共有26种(见表41),登记数量居首位的为悬浮剂(SC),有202个,占马铃薯用药登记总数的33.72%;其后依次为水分散粒剂(WG)89个、可湿性粉剂(WP)72个、乳油(EC)57个、可分散油悬浮剂(OD)36个,占比分别为14.86%、12.02%、9.52%、6.01%,其他剂型水剂(AS)、颗粒剂(GR)、悬浮种衣剂(FSC)、可溶液剂(SL)、种子处理悬浮剂(FS)、种子处理可分散粉剂(WS)、结晶粉(JJF)、热雾剂(HN)、悬乳剂(SE)、微乳剂(ME)、微囊悬浮剂(CS)、可溶粉剂(SP)、粉剂(DP)、微囊悬浮-悬浮剂(ZC)、水乳剂(EW)、种子处理微囊悬浮-悬浮剂、种子处理微囊悬浮剂(CF)、熏蒸剂(VP)、湿粉(WF)、可溶粒剂(SG)和干拌种剂(DS)等合计占比23.87%。通过表41可以看出,马铃薯上环境友好农药剂型有了较大的发展,悬浮剂、水分散粒剂、可分散油悬浮剂、可溶液剂、悬乳剂、微乳剂、微囊悬浮剂、微囊悬浮-悬浮剂、水乳剂等绿色环保型农药剂型已占有较大比率。

5. 毒性
马铃薯使用农药产品毒性结构统计见图4,低毒农药产品510个,占登记农药总数85%;微毒农药产品73个,占比12%;中等毒16个,仅占3%。近年来,高毒农药已退出马铃薯用药登记,符合绿色农产品发展需要的生物农药、化学农药产品登记提速,如枯草芽孢杆菌、木霉菌、解淀粉芽孢杆菌、苏云金杆菌、球孢白僵菌、香芹酚、氟吡菌胺·精甲霜灵、吡唑醚菌酯、唑醚·代森联、吲哚丁酸、萘乙酸、三十烷醇、氨基寡糖素、苦参·牛至提取物、几丁聚糖等高效低毒、微毒的生物农药和化学农药,说明我国马铃薯上登记农药产品的毒性等级向着毒性更低的方向发展。

6. 新品种
我国2015-2022年在马铃薯上登记农药新品种产品共计122种202个,占马铃薯上登记农药总数33.72%,其中登记新杀菌剂产品86种137个,占登记新农药品种总数的67.82%%;除草剂产品10种28个,占比13.86%;杀虫剂产品14种24个,占比11.88%;植物生长调节剂产品7种8个,占比3.96%;其他农药产品5种5个,仅占2.48%。

表42可以看出,新农药品种当中生物农药共有13种14个,占首登新农药总数的6.93%,说明生物农药日益受到登记证持有人的青睐。表42、表43还可以看出,我国农药研发实力不断增加,特别是植物生长调节剂领域处于绝对领先地位,表明我国已成为具有自主创新农药能力的国家之一。近几年马铃薯上境内企业登记新农药品种99种,占比达81.15%。2015-2022年马铃薯上境内、境外企业首登化学农药新品种和年份分别见表44、表45。
7. 企业
经统计,我国马铃薯使用农药生产企业共275家,分布在境内生产企业250家。从境内生产企业家数来看,山东省是登记马铃薯用药生产企业最多的省份,位居第一,达53家,占比22.08%;江苏省35家,位居第二;河南(20家)、河北(17家)、浙江(16家)、安徽(13家)、陕西(12家)、广东(11家)、江西(10家)、上海(10家)、四川(9家)和黑龙江(7家)的企业家数均超过6家。马铃薯用药登记领先省份的代表企业情况见表46。
除中国企业外,还有6家美国企业(爱利思达生物化学品北美有限公司、科迪华农业科技有限责任公司、美国阿塞托农化有限公司、美国默赛技术公司、美国世科姆公司、美国仙农有限公司)、4家日本企业(爱利思达生命科学株式会社、日本石原产业株式会社、日本史迪士生物科学株式会社、日产化学株式会社)、2家德国企业(巴斯夫欧洲公司、拜耳股份公司)、2家以色列企业(安道麦阿甘有限公司、安道麦马克西姆有限公司)、2家印度企业(印度科门德国际有限公司、印度联合磷化物有限公司)、1家比利时企业(爱利思达生物化学品比利时公司)、1家澳大利亚企业(澳大利亚纽发姆有限公司)、1家保加利亚企业(保加利亚艾格利亚有限公司)、1家葡萄牙企业(葡萄牙阿森萨农化有限公司)、1家瑞士企业(瑞士先正达作物保护有限公司)、1家意大利企业(意大利意赛格公司)、1家英国企业(英国先正达有限公司)、1家智利企业(智利科米塔工业公司)、1家墨西哥企业(墨西哥澳宝公司)也在中国进行了马铃薯使用农药产品的登记。
前景展望
从境外马铃薯用药来看,盛产马铃薯的印度、乌克兰、俄罗斯、美国、德国、孟加拉国、白俄罗斯、法国、英国、波兰、荷兰、加拿大、伊朗、秘鲁、埃及、阿尔及利亚、巴基斯坦、土耳其、哈萨克斯坦、罗马尼亚、卢旺达、肯尼亚、马拉维、澳大利亚、科威特、摩尔多瓦、比利时、西班牙、朝鲜、尼日利亚、丹麦、新西兰、瑞士、南非和以色列等国家都可成为我国农药企业出口目标国。当前,境外发展的丰乐农化、中山化工、广康股份、威远化工、龙灯化学、激素股份、蓝丰化工、瑞邦股份、优嘉公司、中旗股份、江山股份、迈克斯、泰禾股份、润农化工、正道药业、海利尔、联合农药、滨农公司、沈阳科创、上虞颖泰、禾本科技、三江益农、中山集团、顺毅股份、永农生物、利尔作物等中国农药企业应抢抓机遇,谋划全球马铃薯用药市场布局,与农药登记服务机构(网联登记咨询、瑞欧科技等)联合展开境外农药登记事务,加快EX农药登记和批准进口农药登记工作,努力构建我国农药服务全球马铃薯产业发展新格局。
从境内马铃薯用药来看,我国四大马铃薯产区使用农药一直是刚性需求,马铃薯用药登记提升空间比较大。且随着绿色、有机马铃薯田用药的增加,尤其是马铃薯田有害生物重发、频发需要农药进行保护,加之全国各地推荐高效低毒新农药品种和生物农药的广泛使用,以及非喷雾农药使用强劲增长,特别是实际种粮农民一次性补贴、农机购置与应用补贴(包括植保喷雾机械、无人植保机)、农业生产社会化服务(统防统治植保服务组织)、耕地地力保护补贴、制种大县奖励、农产品地理标志保护工程、使用生物农药补贴等强农惠农政策的利好,预判未来境内马铃薯使用农药的总体数量会快速增长,马铃薯用药登记会明显上升,其发展前景可期。
存在问题与建议
1.马铃薯上用药登记总量相对太少且类别结构不均衡
经统计,2004-2022年(10月14日),马铃薯用药产品数量由42个增长至599个,增加13.26倍,年复合增长率15.91%,但马铃薯上用药登记总体数量相对太少(2020年马铃薯、大豆播种面积分别为近500万公顷、近1000万公顷,马铃薯用药总量却比大豆少892个),且马铃薯上用药登记类别结构不均衡,与防治对象需求不匹配问题严重。登记以杀菌剂为主,占马铃薯上登记农药总数的64%,防治对象晚疫病、早疫病、黑痣病、黑胫病等病害有药可用,环腐病、根结线虫(病)、疮痂病、干腐病等其他病害存在可用农药少,马铃薯癌肿病、叶枯病、枯萎病、黄萎病、白绢病、灰霉病、软腐病等病害尚无防治用药;马铃薯用除草剂以一年生杂草为主,防治一年生禾本科杂草及部分阔叶杂草、一年生阔叶杂草及莎草科杂草、一年生及部分多年生禾本科杂草的除草剂相对较少,防治山苦菜、刺儿菜、苣荬菜、问荆、车前、西伯利亚蓼等多年生阔叶杂草的除草剂相对缺乏;马铃薯杀虫剂相对不足,蚜虫、蛴螬、甲虫等害虫有药可用,二十八星瓢虫、*粉白**虱、马铃薯块茎蛾、金针虫等其他害虫存在可用农药少,蝗虫类、蓟马类、蚧类、芫菁类、潜蝇类、螨类、蜗牛类等害虫均无登记的防治用药;马铃薯用植物生长调节剂登记集中在苗齐、增产、调节生长,抑制马铃薯块茎发芽、枯叶、抑制腋芽生长的登记有效成分各有1个,产品无选择性。此外,其他农药产品的登记与生产上防控需要还存在一定的差距。建议农药登记管理部门出台马铃薯使用农药专项登记制度,调整马铃薯用药登记方向,促进马铃薯使用农药均衡发展,推动构筑马铃薯用药竞争新优势。
2.有的混剂简称不规范
从农药简称来看,马铃薯上登记的个别混剂名称亟待整顿,除草剂混剂产品中,″异噁·异丙甲、异松·乙草胺″的有效成分均为异噁草松,但其简称不一致,有的称‘异噁’,有的曰‘异松’;而其他农药产品″吡醚·咯·噻虫,苯醚·咯·噻虫″的简称相同,都称‘噻虫’,其有效成分不同,后者为‘噻虫嗪’,前者为‘噻虫胺’。除此之外,杀菌剂″氟菌·霜霉威、氟菌·锰锌,氟菌·肟菌酯″产品的简称相同,均标称‘氟菌’,但有效成分却不同,前二者为‘氟吡菌胺’,后者为‘氟吡菌酰胺’,故建议农药登记管理机构对农药简化名称进行清理、完善,规范、统一农药简化名称标准。
3.登记用药与马铃薯中的农药最大残留限量标准不匹配
为促进马铃薯产品进出口贸易,切实保护人身健康,《食品安全国家标准 食品中农药最大残留限量》(GB 2763—2021)中规定了199种残留物在马铃薯(根茎类和薯芋类蔬菜)中的最大残留限量标准(见表47),包括53种已在我国马铃薯上登记的农药、84种未登记农药和62种禁限用及有风险农药。
除了苏云金杆菌、枯草芽孢杆菌、木霉菌、球孢白僵菌、三十烷醇、几丁聚糖、氨基寡糖素、解淀粉芽孢杆菌、极细链格孢激活蛋白豁免制定食品中最大残留限量标准外,仍有春雷霉素、丁子香酚、呋虫胺、噁草酸、氟唑菌苯胺、氟唑菌酰羟胺、氟嘧菌酯、氟啶虫胺腈、硫酸铜钙、氯氟醚菌唑、氯化血红素、扑草净、噻苯隆、噻菌铜、噻虫胺、噻唑锌、虱螨脲、乙氧氟草醚、吲哚丁酸、苦参碱、抑霉唑硫酸盐、噁霉灵、毒氟磷、吡蚜酮、丙酰芸苔素内酯、赤霉酸、调环酸钙、氢氧化铜、香芹酚、24-表芸苔素内酯、中生菌素、28-高芸苔素内酯,以及22、23、24-表芸苔素内酯等农药有效成分残留物的最大残留限量未给出,这为马铃薯的安全生产留下了一定的隐患,故建议有关部门完善马铃薯上农药最大残留限量标准,保证我国马铃薯产品高质量发展,保障人民群众″舌尖上的安全″。