
随着蚂蚁借呗、苏宁任性贷、腾讯微粒贷等个人信用*款贷**的普及,大家对个人信用报告的关注越来越高。央行也给我们提供了非常方便的线下线上查询方法,无论是爱刷网的夜猫子还是柜台服务的忠实爱好者,都能找到自己合适的查询渠道。
然而,我们当中的大多数人,拿到征信报告后却悲哀地发现——读不懂!
今天,风控妹就来手把手教您解读个人版央行征信报告。
个人信用报告有三个版本
个人信用报告分为3个版本:个人版、银行版、社会版。央行官网对它们分别做了解释:

从央行解释的可知,你自查拿到的征信报告,和*款贷**审批机构看到的,是不一样的!
为保护个人征信隐私,银行所查询的个人信用报告对非同行的其他机构发放的*款贷**、贷记卡及查询机构都做代码处理,而不直接注明相关机构名称。而个人向央行申请查询得到的信用报告会显示其名下*款贷**及贷记卡的明细,查询记录均直接注明发放或查询的机构全称。
另外还有一个重要不同,那就是信贷记录的详细程度。
银行版详细记录了信贷交易信息明细,包括:
*款贷**记录(名下各*款贷**明细、发放时间、*款贷**金额、最近2年还款逾期记录等);
贷记卡、准贷记卡记录(名下各贷记卡、准贷记卡明细、开卡时间、授信金额、最近2年还款逾期记录)。
而个人版只提供:
信息概要(信用卡、住房*款贷**、其他*款贷**的账户数、未结清/未销户账户数、发生过逾期的账户数、90天以上逾期的账户数、为他人担保笔数);
信用卡和住房*款贷**(发生过逾期的账户及最近5年内的逾期概况,只说明逾期次数,并没有明细记录)。
手把手教你读懂信用报告
今天我们要解读的对象就是个人版信用报告。
先来看看个人版信用报告的组成结构:

下面详细介绍各个部分该如何解读。
(1)报告头。直接看下图相信大家都能懂。其中,报告编号前8位数字表示信用报告生成的年月日,后14位数字表示信用报告的流水号;个人信息比较简单,只有姓名、证件类型与号码、婚姻状况。

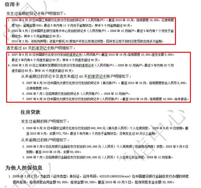
(2)信贷记录。这部分是信用报告里的信息关键,信息概要中描述了你所有的信用卡、住房*款贷**和其他*款贷**的账户总数、有过逾期的账户数、为他人担保的笔数等汇总信息(参见下图)。

在此,有必要对信用卡的账户数补充解释一下——很多亲都有申请外币卡或为自己爱人申请副卡的经历,那账户数到底该怎么算呢?
如果双币种卡一卡对应人民币和美元两个账户号,就算2个账户;
如果是一个账户号对应主卡副卡各一张,那账户数还是只算1个。
所以,当账户数与手中的卡数对不上的时候,需要先对照上面看下自己卡的实际情况。
再回过头来看信息概要。信息概要下面是信用卡、*款贷**和担保信息的明细信息,包括发卡银行、信用卡类型、信用额度和逾期详细信息等(参见下图)。

其中,信用卡账户详细信息会把逾期、超过60天逾期(严重逾期)和未逾期分类显示,如果亲的报告“逾期和超过60天逾期”信息(红框部分)很丰富就需要高度重视了。如果想从银行申请信用卡和*款贷**,必须先把逾期账户结清,证明你不是成心要赖掉。然而,即便把逾期账户结清了,报告也会显示曾经有逾期现在已结清。所以,一份良好的个人信用报告不是一天炼成的,需要我们时刻保持警惕。
(3)公共记录。公共记录主要显示被查询人的非金融类负面信息,比如欠税、民事判决、强制执行记录、行政处罚记录和电信欠费信息等(参见下图)。其中尤其要注意“电信欠费记录”(见下方红框位置)。


风控妹在此提醒大家:不要欠费停机就不管了,如果手机号不打算继续使用了,一定要在将话费缴足后,跟运营商报备注销该手机号。如果不注销,运营商在一定时间内会继续计费。千万不要为了一点电话费搞花了自己的征信记录,最后导致买房*款贷**申请失败,做捡了芝麻丢了西瓜的傻事。
(4)查询记录。最近2年内都有谁、在什么时间、为什么查询你的个人信用报告,通通都会显示在信用报告中,自己用互联网查询的记录会在查询记录表下方单独列出(参见下图)。

一般情况下,查询原因会有下面几种情况:*款贷**审批、信用卡审批、担保资格审查、贷后管理、本人查询和异议查询。
亲们拿到信用报告后,一定要仔细确认查询方是不是你申请过信用卡或*款贷**的金融机构,如果出现了你一点印象都没有的机构查询过你的信用报告,那一定要向央行各线下网点提起异议处理。
好了,今天的个人版央行信用报告就解读到这里,恭喜大家能够get到这些技能。下次会给大家讲解银行版信用报告与个人版有何不同及如何解读,请继续关注“苏宁财富资讯”微信公众号。
(来源:苏宁财富资讯; 作者:鲁岑 苏宁金融研究院研究员)