顺德区台风红色预警信号发布
顺德区气象台2018年9月16日08时00分将台风橙色预警信号变更为台风红色预警信号,请紧急做好防御工作。

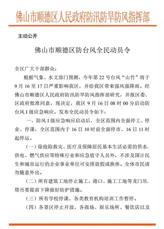
佛山防台风Ⅰ级应急响应
今日(16日)8时启动
全市停工、停业、停课、停市、停运!
市三防指挥部今日凌晨发布佛山市防台风全民动员令后,顺德区三防指挥部同步发布了顺德区防台风全民动员令,以下是全文:


台风“山竹”预计今日下午到夜间登陆,对我区有严重风雨影响!根据当前台风形势, 我区三防指挥部于9月16日8时00分将防台风Ⅱ级应急响应提升防台风级应Ⅰ急响应。


顺德多座桥梁封闭
从9月16日上午10时起,顺德区高赞大桥、容桂特大桥、马冈大桥、容桂海尾立交窄道桥、东平大桥、佛陈大桥、江顺大桥采取封闭交通的管制措施,具体恢复时间,要视天气情况而定!
大汕岛村民已紧急转移85人
大汕岛的村民正在撤离中。据统计,应转移人数为100人,目前已转移85人,剩下的15名村民仍在转移中。
广东省内高铁全天停运
受今年22号强台风“山竹”登陆影响,9月16日广东省内高铁全天停运;9月16日普铁线路广州地区9点至20点、普铁线路深圳地区凌晨4点至20点到发旅客列车停运。(因涉及到不同方向、不同区段、不同时间段的停运安排,建议旅客登陆12306网站查询具体车次的停运安排);9月16日下午16点后海南环岛高铁停运;9月16-17日进出海南岛的跨海列车、江湛铁路、广茂及信宜城际普速铁路停运。
顺德全区停业停运
今日(16日)10时起,顺德全区集贸市场、农贸市场等停止营业,11时公共交通停止运营。
台风“山竹”最新情况
顺德气象台2018年9月16日06时40分发布:“山竹”(强台风级)16日06时中心位于北纬20.3度,东经116.0度,即距离江门台山市东偏南方向约395公里的南海东北部海面上,中心附近最大风力15级(50米/秒)。预计其将以25到30公里的时速向西偏北方向移动,于16日下午到夜间在珠海到湛江之间沿海地区登陆。

受其影响,目前我区均安出现9级阵风,其余镇街7到8级阵风,预计今天我区风力逐渐加大到8到10级,最大阵风12级,顺德区台风红色预警信号现正生效,请迅速做好防御工作。

顺德区未来15天天气趋势
顺德全城总动员防御台风“山竹”
9月15日,顺德区人民政府防汛防旱防风指挥部发出《关于安全转移安置台风涉险人员的紧急通知》。

通知要求:
一、根据气象部门的预测预报,9月16日10时我区将进入台风“山竹”10 级风力的风圈,属地人民政府和街道办事处要落实人员安全转移工作的主体责任,9 月15日24时前务必要完成所有台风涉险人员安全转移安置工作。
二、全区村级工业园、所有在建工地一律停工、停产,所有渡口一律停航,旅游景区全部关停,教育部门落实全区学校、培训机构全面停课。
三、立即开放所有应急庇护场所,保障被转移安置人员的安全,落实饮食、保暖以及生活必需品供给等临时生活救助,做好避灾安置点的管理。区民政部门做好应急庇护场所督促指导工作。
四、各级各部门按照职责,切实履行责任,将各项防御措施落实到位,果断转移并妥善安置受威胁区域的群众,不留盲区、不留死角、不漏一人,确保不出现人员伤亡。
请各位市民密切留意天气信息
切实做好台风防御工作,
注意居家、出行安全。