
总从开始用RS渲染以来,阅读量感觉比以前少了很多,再加上最近写了不少用XP制作的效果,阅读量一落千丈啊。
毕竟可能还是有不少鹿友习惯用OC,而且XP也不是所有人都有。
我还是想抢救一下,我在想以后分享的内容如果用RS渲染的话,是不是可以再出一个OC版的,并且如果教程中用了XP的,尽量看能不能再出一个非XP版本的。
先这么尝试一下吧,最近一篇分享的是火焰液体小人炸毛了的内容:

原本想着就将就这个跳舞小人的模型,然后用TFD模拟火焰,用RF模拟液体,最后OC渲染。
但是后来一想既然插件都换完了,干脆换一个跳舞小人吧,最后模拟过程中果然有很多问题,最大的问题就是缓存的时间长,缓存文件的体积大,当然这个和场景也有关系。
最终效果特别是液体部分确实不太满意,算了,就当大家一起过下制作的流程吧。

01
摄像机动画制作
首先打开C4D,导入mixamo*载下**的角色动画,将帧速率调整到25,总共430帧吧:

同样把这两部分都烘焙为点级别动画,这个不用说了哈:

同样你会看到现在的参数是不可调整的状态,记得在场次里把不需要的场次删除一下:

可以看到我们这个角色动画其中有一部分是向后做了太空步的动作:

所以我们这里先设置好尺寸做一个摄像机动画吧,设置好渲染尺寸以后,新建摄像机在第0帧的时候位移K一下关键帧,然后让它一直持续70帧:

因为舞蹈的原因,人物后面会有一部分离摄像机越来越近,所以大概在160帧的时候,摄像机的Z方向位移再离远一点:

最后再让摄像机的位移回到原来的位置:

接下来给摄像机添加一个空物体作为父级用于控制旋转,首先在第0帧的时候位移和旋转都K一下:

让它在160帧的时候H轴旋转到90度,同时X轴上的位移也适当调整一下,然后让这个状态持续到270帧:

最后让X轴的位移恢复到0,然后H轴旋转360度:

我新建了一个立方体作为地面,用立方体的原因是它有厚度用于碰撞要好一些,立方体的尺寸切记不要太大,否则后面RF计算碰撞会非常的慢:

02
realflow模拟液体
我觉得模拟部分液体要麻烦一点,所以这次我们先用RF模拟液体吧。
新建RF对象发射器,把用于发射的表面拖进去,这个时候你会发现粒子发射不出来:

这个应该是由于RF模拟计算的单位不同导致的,例如我把模型放大10倍,粒子就正常发射出来了:

但是这样放大模型来模拟肯定是不正确的,我们新建一个人偶对比一下就可以看到。
人偶高度是180cm是属于正常高度,如果把模型放大十倍那就是进击的巨人了:

还有一种办法就是回到RF的流体里面,我们把分辨率调高也可以解决模型太小发射不出来粒子的问题。
例如我这里把分辨率修改到1000,粒子就能正常发射出来了:

新建一个重力场,参数默认就好:

现在粒子发射的太高了,所以在发射器里我把速度降低了一点,同时将距离阈值改为0。
这样粒子就会贴着模型发射出来,父速度的数值大家看着效果给哈,这样模型的速度也会传递给粒子:

给地面添加RF的碰撞标签点击*放播**一下,你会发现有两个严重的问题,首先粒子和地面碰撞之间有间隙,其次有很多粒子会穿过地面漏下去:

没关系,我们在碰撞标签里把碰撞距离改小一点,然后将连续碰撞检测激活,这样就好多了。
为了防止液体流出地面,我稍微提高了一点摩擦力,反弹的话默认就好:

给两个模型也添加RF碰撞标签,同样碰撞距离改小一点,激活连续碰撞检测:

给场景添加孤立杀死场,杀死孤立的没用的粒子:

再添加一个方形的杀死场,搞掉不需要的粒子:

然后我给发射器的速度K了一下关键帧,让它从155帧到180帧逐渐开始发射,然后300帧到325帧逐渐停止:

流体里面我进一步提高了分辨率和涡度:

感觉差不多就可以先将粒子缓存了,可以看到缓存的时间虽然不长,但是体积非常的大:

给粒子添加网格,参数大家也试着调整吧:

接下来就把网格也缓存了,可以看到同样时间不长,但是体积大呀,所以用RF一定要留够足够的硬盘空间啊:

我又在网格的基础上添加了一个置换变形器,着色器里添加颜色,这样可以让网格往里收缩一点:

最后再添加一个平滑变形器:

03
TFD模拟火焰烟雾
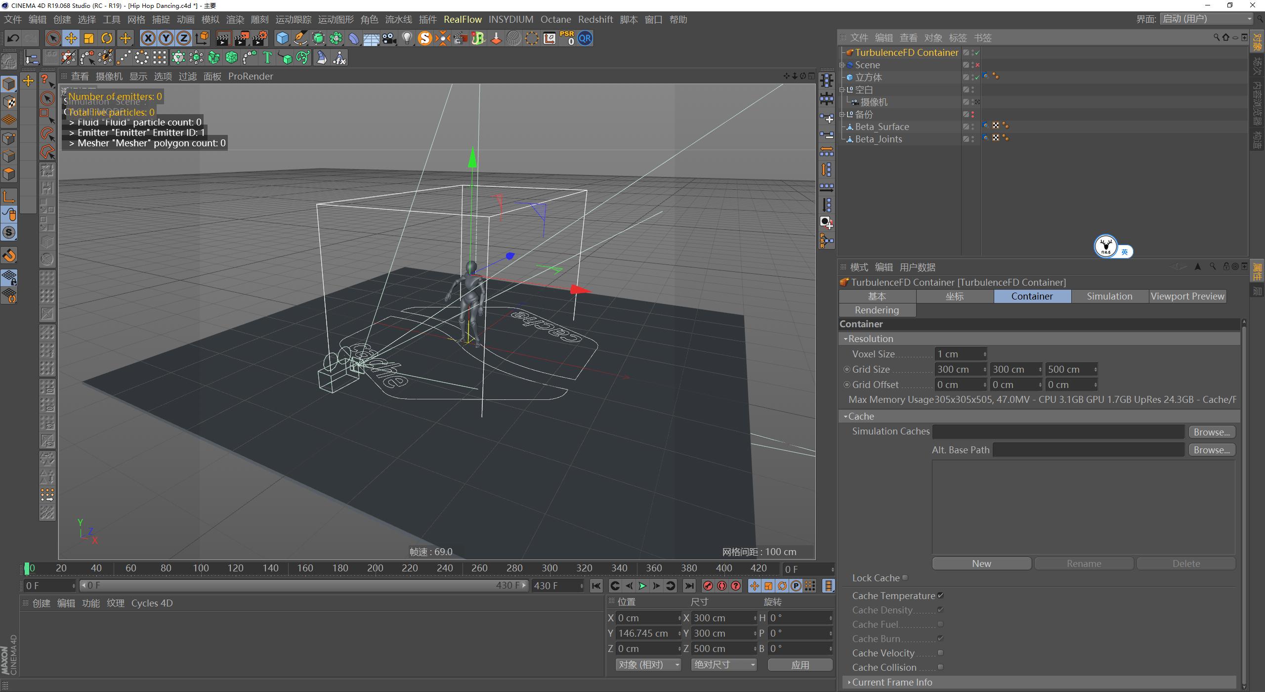
流体这样我觉得就差不多了,让它先一边呆着去吧,接下来模拟火焰烟雾,新建TFD容器,调整好尺寸:

给需要发射的对象添加TFD标签,这里我给了密度以及燃烧数值:

同时容器的模拟里面记得把这两个通道都打开,记得调整一下火焰的消散时间:

同样由于模型本身是有运动的,所以子帧步幅以及迭代的数值我都提高了一点,通常这个参数3-5就够了:

再调整一下涡度以及湍流的数值:

发射器标签里的方向力、法线力以及压力我都增加了一点:

然后TFD标签里,我让发射的数值从0到25帧逐渐开始,然后一直到155帧开始到180帧逐渐消失:

记得给地面,网格以及对象都添加TFD标签然后勾选碰撞:

缓存的话就缓存200帧就够了,节约空间:

这个缓存时间就比较长了,1个多小时,空间又占用了18个G:

04
毛发模拟
最后终于到了毛发了,同样给模型添加毛发对象,引导线短一点:

毛发的数量方面这次我学聪明了,就只弄了5W根毛发:

材质方面由于OC对C4D自带的毛发材质支持不是很好,所以颜色高光等我们需要在OC材质里调整。
形态等参数我们可以在毛发材质里调整,由于毛发数量不多,所以我这里的粗细的参数比以前的高:

激活一下卷发:

集束也可以稍微调整一下:

同样长度方面我让它从300帧到325帧逐渐生长出来:

接下来就是同样给网格添加毛发碰撞标签,然后毛发对象以及碰撞标签都在300帧的时候K一下启用:

把毛发缓存一下吧:

05
OC渲染部分
接下来就是渲染部分了,新建一个HDR环境光,然后在X轴旋转上K帧,目的就是为了让HDR不会在背景以及地面的反射上出现:

地面就是一个普通的黑色反射材质:

给TFD容器添加OC对象标签,粒子渲染里吸收和散射都使用密度通道,然后发光使用燃烧通道:

散射的颜色我们改为白色:

体积渐变里,我们同样把左侧改成黑色,右侧用开尔文的模式改为4000的开尔文值,然后适当的提高亮度:

最后再适当的调整发光的强度:

液体的材质我是胡乱弄的,就是一个普通的透明材质,勾选了伪阴影,然后把色散值给到了最高:

毛发的材质我就是直接使用的一个反射材质,然后在漫射通道添加了一个C4D自带的渐变节点:

模型的材质同样是普通的反射材质:

视情况再补两盏灯吧:

采样方面我只设置到了256:

最后后期调色一下看看效果吧:

液体确实不好看,就这样吧,下面是今天的视频版:
视频版稍后单独发送
好啦,今天的分享就到这里,想要源文件以及原视频的鹿友后台 撩我 获取吧!
更多内容欢迎关注公众号:
本文由“野鹿志”发布
转载前请联系马鹿野郎
私转必究