
我曾说过:其实用好领英这个社交平台开发客户并没有太多的高端技巧,你要做好的就是完善领英账号个人资料,塑造一个专业的个人形象,日常更新有价值的动态文章,进行持续的内容输出,坚持每天添加精准对口的好友,同时对好友做好归类分组,制定友好的跟进互动计划,认真贯彻落实就会有收获。
领英开发客户是一个长期积累的过程,最忌讳直接的硬广销售和盲目的反复推销,一定要时刻的提醒自己,领英的本质是一个社交平台。
我们可以在外贸充电站对话框内发送关键词『领英』或点击本文末尾『阅读原文』,回顾学习《如何正确利用领英来开发客户和营销引流?》
无论你是谁,要想在LinkedIn领英进行有效的客户开发,获得询盘和订单,得到自己想要的效果。必不可少的一项工作就是需要长期不断添加LinkedIn领英好友,积累潜在客户。
衍生回顾:关于如何提高邀请添加LinkedIn领英好友的通过率,可点击之前所推送的《提高领英邀请添加好友通过率的技巧?》阅读学习
但是在我们搜索添加LinkedIn领英好友的过程中,我们常常还会面临着在搜索时,发现自己的LinkedIn领英帐号被限制了,搜索结果只能显示3条,底下则为马赛克状态,如下图:

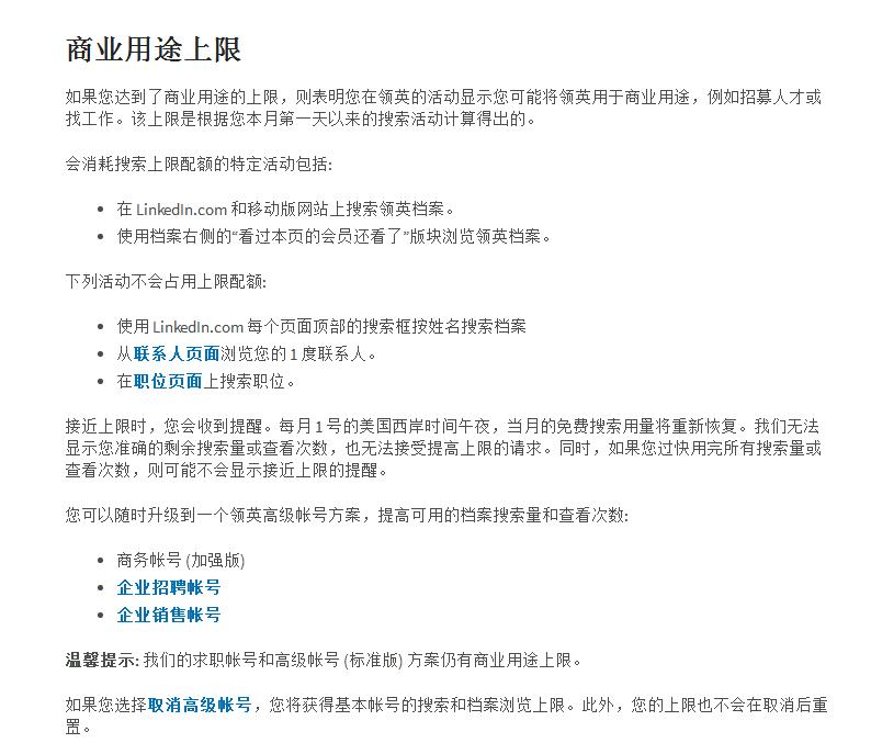
我们先来了解一下LinkedIn领英是如何定义“商业用途上限”,见下图:

通过LinkedIn领英官方的解释,我们可以简单总结:免费LinkedIn领英帐号每个月都有搜索浏览的商业用途限额,你在通过关键词组搜索客户和访问浏览非一度人脉(也就是非领英好友)的领英主页时,都会消耗这个商业用途量,而一旦消耗完了这个商业用途量,那么就无法在继续正常搜索和浏览。LinkedIn领英会提示你去升级购买LinkedIn领英高级帐号,如果你不升级购买LinkedIn领英高级帐号,那么你只能等到下个月1号的美国西岸时间午夜,LinkedIn领英又会恢复给你这个月的搜索浏览的商业用途量,消耗完了就在继续等下个月......
如何才能突破和解决每个月LinkedIn领英帐号搜索浏览商业用途的限制呢?针对这个问题,我们可以借助LinkedIn领英辅助工具:领英助理来管理操作LinkedIn领英,领英助理是一个专业针对LinkedIn领英职场社交平台所研发设计的辅助工具。领英助理不需要*载下**安装,PC端网页操作系统,浏览器推荐使用360浏览器或者谷歌浏览器,访问领英助理网站注册账号(网站可以百度搜索中文名“领英助理”或英文名“linkedines”),登录进入领英助理操作后台,根据操作后台内的“领英助理的功能操作及作用说明”进行了解设置,绑定自己的LinkedIn领英账号后就可以正式开始使用。
领英助理可以解决LinkedIn领英帐号在LinkedIn领英官网上达到搜索浏览的商业用途限额后,无法正常搜索添加LinkedIn领英好友的问题。简单概括,也就是即使你的LinkedIn领英帐号在LinkedIn领英官网被限制了,搜索结果只能显示3条,底下则为马赛克状态,在领英助理上依然可以继续正常搜索添加LinkedIn领英好友(是不是很爽,再也不用担心每个月没过几天搜索就被限制了),如下图:


并且领英助理上的搜索规则和结果是直接同步LinkedIn领英官网的,所以你不需要担心在领英助理上搜索的精准度问题。同时领英助理还可以进行一键批量添加好友(关键词搜索或者领英推荐人脉),一键批量发送消息,一键批量访问点赞,一键好友分组管理,深度抓取客户信息等。这些能够帮助我们替代手工提高效率,让我们很轻松的每天坚持在LinkedIn领英积累开发客户,同时能够帮助我们有序化归类分组管理LinkedIn领英上的客户,方便我们做高质量的精准营销。
还有更重要的一点是领英助理拥有智能风险控制保护系统,以及内置了分类任务参数和不规则间隔时间,完全模拟手工一对一的执行操作任务,避免我们在日常使用LinkedIn领英时不小心违反了LinkedIn领英的规则红线,而导致LinkedIn领英帐号被限制等风险。

其实,对于很多人都是第一次接触LinkedIn领英,不了解LinkedIn领英平台的使用规则,常常会不小心造成LinkedIn领英帐号被封,LinkedIn领英无法添加好友,LinkedIn领英搜索被限制,LinkedIn领英无法查看目标客户资料等窘境。
建议大家都可以利用上面所提到的LinkedIn领英辅助工具“领英助理”来管理操作LinkedIn领英,领英助理可以很好的帮助我们解决限制,规避风险,提高效率。
同时我们还需要注重LinkedIn领英的内容营销,内容营销包含了整个LinkedIn领英帐号资料的打造,日常的动态更新,以及发布高质量的文章和视频。做好专业的,有价值的内容输出是用好LinkedIn领英的关键点。
总之我们始终要牢记一个原则:对待LinkedIn领英,你要将它像经营你的网站内容和其他的社交媒体平台一样,细心经营、主动出击并且耐心等待。因为只有这样,我们才能真正打造一个完整的LinkedIn领英开发客户生态系统。
彩蛋:关键词『开发客户』
