各学校的教室照明灯平常只在学生上晚自习时使用,每天开、关灯时间是准确一致的,故可用这里介绍的时控开关来实现无人自动控制。
该时控开关经实际应用,工作稳定可靠,它从根本上杜绝了工作人员不能按时开关灯现象,既确保了学校夜晚作息时间不受影响,又具有一定节电效果。
弄懂工作原理
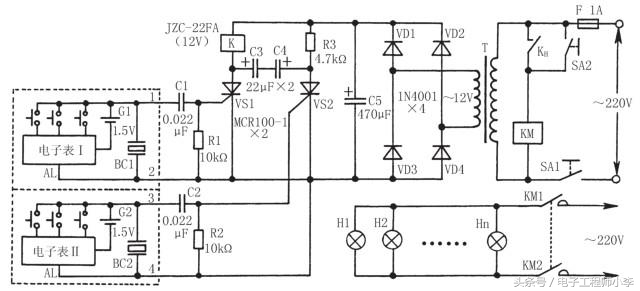
教室照明灯时控开关的电路如图31-1所示。单向晶闸管VS1、VS2构成了双稳态触发器,利用虚线框内所示的电子表Ⅰ和Ⅱ所产生的闹铃信号分别作为单向晶闸管VS1、VS2的触发信号,进而通过电磁继电器K控制交流接触器KM,最后由交流接触器触头KM1、KM2完成对各教室照明灯H1~Hn(n为自然数)的亮灭控制。

图31-1 教室照明灯时控开关电路图
闭合电源开关SA1,220V交流市电经电源变压器T降压、晶体二极管VD1~VD4桥式整流和电容器C5滤波后,输出约12V直流电压,供控制电路工作用电。此时,单向晶闸管VS1、VS2因无触发信号均处于截止状态,电磁继电器K和交流接触器KM均无电不动作,被控照明灯H1~Hn不亮。晚上,当电子表Ⅰ按预定的时间报闹时,取自表内压电蜂鸣片BC1两端的部分报闹电信号经电容器C1耦合至单向晶闸管VS1的控制端,直接触发单向晶闸管VS1导通,一方面使电容器C3、C4串联构成的无极性电容器充上右正左负约12V的直流电压;另一方面使电磁继电器K通电动作,其常开触点KH接通交流接触器KM的电源,使交流接触器KM两触头KM1、KM2自动接通照明灯电路,被控照明灯H1~Hn通电发光。待熄灯时间到后,电子表Ⅱ报闹,其部分报闹信号经电容器C2耦合至单向晶闸管VS2的控制端,使单向晶闸管VS2受触发导通,电容器C3、C4所充电压反向加至单向晶闸管VS1的阳极与阴极之间,使单向晶闸管VS1阳极电位瞬间过零,于是单向晶闸管VS1关断,电磁继电器K及交流接触器KM先后断电释放,被控照明灯H1~Hn熄灭;与此同时,电容器C3、C4被充上左正右负约12V直流电压。当第二天晚上电子表Ⅰ再次报闹时,单向晶闸管VS1又一次导通,电容器C3、C4反向充电,单向晶闸管VS2因阳极电位瞬间过零而关断……如此反复,实现每天灯光无人操作自动准时控制。
电路中,SA1作为控制电路的电源开关,可以在节假日打开它,使被控照明灯H1~Hn不再定时通电工作。SA2为人工辅助开灯控制开关。每当遇到阴雨天或其他特殊情况需要开灯时,闭合开关SA2,可随时开亮被控照明灯H1~Hn;断开开关SA2,则被控照明灯H1~Hn熄灭。
准备好元器件
本制作共用了23个元器(部)件,备料清单见表31。
表31 元器件清单

电子表Ⅰ、Ⅱ选用具有报闹功能的普通产品,要求不带整点报时或具有整点报时“取消”功能。VS1、VS2宜采用触发电流很小的塑封单向晶闸管,如MCR100-1、BT169D、CR1AM-6或2N6565型等,其实物引脚排列见图4-4。VD1~VD4用1N4001或1N4007型硅整流二极管。
R1~R3均用RTX-1/8W型碳膜电阻器,标称阻值依次为10kΩ、10kΩ和4.7kΩ。C1、C2用CT1型瓷介电容器,标称容量均为0.022μF;C3~C5用CD11-16V型电解电容器,标称容量依次为22μF、22μF和470μF。
SA1、SA2均用KNX-2W1D型单刀双掷(仅用其中一掷)小型钮子开关,也可用KNP1型船形开关。F用BGXP-1A型保险管,并配套BLX-1型机装式保险管座。
K用JZC-22FA/012-1Z型超小型*功中**率电磁继电器,其触点负荷为3A×220V(交流),体积仅为22.5mm×16.5mm×16.5mm,可直接焊在印制电路板上。KM用线圈工作电压是220V的交流接触器,其触头额定电流根据所控照明灯总功率大小来确定。如选择触头额定电流为20A,则可控制4kW以内的照明灯,完全满足一般学校的需要。T用输入电压是220V、输出电压是12V、额定功率≥3W的小型优质电源变压器,要求长期通电运行不过热。
制作与使用
图31-2所示为该教室照明灯时控开关的印制电路板接线图,印制电路板实际尺寸约为60mm×40mm。印制电路板也可直接采用相同大小的单孔“洞洞板”,并充分利用元器件引脚飞线连接,以省去加工专用印制电路板的麻烦。
焊接时,电路板上的外引线头1~4,应按照图31-1所示分别接两块电子表内的压电蜂鸣片BC1和BC2的两端,注意电烙铁外壳应良好接地,以免交流感应电压击穿表内CMOS大规模集成电路!焊接好的电路板连同电源变压器T装入一绝缘小盒内,盒面板固定电子表Ⅰ和Ⅱ,并开孔固定控制开关SA1、SA2和保险丝座。交流接触器KM用双股导线引出盒外,直接固定在配电室内电控板空闲位置处,其常开触头KM1、KM2可直接并接在被控照明灯原有总闸开关的两端,也可串入教室照明灯总回路中去。

图31-2 教室照明灯时控开关印制电路板图
实际应用时,调电子表Ⅰ的报闹时间,确定好晚上开灯时间;调电子表Ⅱ的报闹时间,确定好熄灯时间。一般只要元器件质量有保证,焊接无误,即可满意工作。顺便指出:电子表使用一段时间后,应及时更换表内电池,以免表停而造成时控开关失灵。
该时控开关除用于控制教室照明灯外,还可用于控制公园、广场、机关单位的路灯,广告箱、阅报栏的照明灯,以及电视差转机的总电源等。用于控制功率不大(≤500W)的广告箱灯、阅报栏灯时,可省掉交流接触器,直接用电磁继电器K的常开触点KH去控制负载灯即可。