
注意:
1.如需要更换共同借款人的,请前往城区学生资助服务中心现场办理。
2.线上远程受理需准备电脑跟*载下**有支付宝APP的智能手机。
3. 线上远程申请只能借款学生本人操作。
4.如学生无法找到电脑等设备,建议学生返校后通过高校电脑机房或者同宿舍舍友电脑办理(受理时间充足,请不用着急),不建议前往网咖等场合办理,以免个人信息泄露。

申请*款贷**基本流程

通过点击首页的申请*款贷**按钮和我的*款贷**的申请*款贷**卡片申请*款贷**。
01 续贷——线上受理
用户非首次申请*款贷**,点击申请会出现短信验证界面,验证是本人操作申请*款贷**。

通过验证后会进入续贷申请界面。

填写*款贷**基本信息。

选择共同借款人,系统会自动载入您的历史共同借款人,如果想新增一位共同借款人需要到线下资助中心办理。

确认填写信息,如果发现填写错误可点击上一步返回修改。

点击下一步提交*款贷**申请资料,选择网上签订合同。

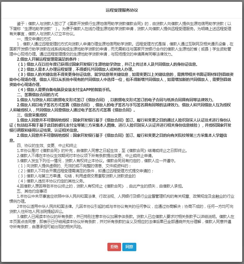
同意远程受理协议。

合同预览(部分截取),确定后进入身份认证授权界面。

使用支付宝APP扫描二维码进行身份认证授权。

在手机支付宝客户端完成身份认证认证。

点击查询认证状态。

查询到身份认证成功,远程*款贷**申请提交成功。

返回“我的*款贷**”查看*款贷**申请卡片状态已刷新为远程*款贷**申请已提交,耐心等待老师审批受理,无需到资助中心办理*款贷**申请,更方便快捷。
02 *款贷**申请进度查询
申请完*款贷**后,首页会显示*款贷**进度条,显示该*款贷**申请的进度,申请进度主要有5个节点分别为:在线提交、现场受理、审批中、审批通过、发放到高校。

03 常见问题
1 认证失败

认证失败合同卡片上会有提示可点击按钮重新选择。

选择重新认证,后续流程跟之前的一致。
2 远程受理的续贷申请无法导出*款贷**申请表

远程*款贷**申请无需导出申请表,无需到现场资助中心办理。
3 二维码失效如何新生成二维码

1. 退出当前窗口,点击合同卡片上的“待网上签订合同”按钮重新走一遍流。
2. 为了防止用户重复生成大量二维码数据,二维码生成时间间隔2分钟以上。
04 我的*款贷**
学生用户通过此模块查看学生申请的所有合同的*款贷**信息,并可以通过*款贷**合同卡片上的快捷功能对合同进行相关操作。
对已发放的合同进行提前还款操作,并查看*款贷**合同信息内容包括:合同编号、*款贷**金额、*款贷**余额、近期应还、年度还款测算、还款记录、逾期记录、本金还款计划等信息。

受理后合同签章后,可自主*载下**电子合同和受理证明。
05 短信验证码获取说明
城区学生资助服务中心审核远程受理通过并盖章后,系统会将回执校验码通过短信平台发送至学生验证过的手机号码,如学生不小心删除短信,也可以在学生在线系统查看*载下**受理证明。

来源:“南宁江南教育”微信公众号
责编:杨敏卓
审校:何昀珊
江南区融媒体中心出品
投稿邮箱:jnqrmt@163.com
