Buy&Sell 模式: 根据招股说明书,报告期内,公司部分客户基于其产品所用原材料的保密性、专用性和供应及时性等因素考虑,与公司采用 Buy&Sell 模式实施部分关键原材料的交易。在该模式下,该部分客户根据公司研发设计的器件选型清单先行向原材料供应商采购后转售给公司,公司自行购买其他原材料等并组织生产加工,生产完毕后再将产成品销售给客户,由此导致发行人存在客户和供应商重合的情形。
根据首轮问询回复 ,发行人提供的购销合同部分条款显示:(1)B/S 物料价格以客户每季度更新价格为准;(2)公司原材料、半成品或成品不能消耗造成公司呆滞费用由客户承担,但由于公司未按照双方约定进行备料或擅自超额备料而产生的呆滞费用由公司自行承担;(3)公司将以书面形式向客户提出产品价格。公司的报价将规定以下要素,产品价格将不超过这些要素的总和:物料清单成本、制造增加值、强制降低成本等。
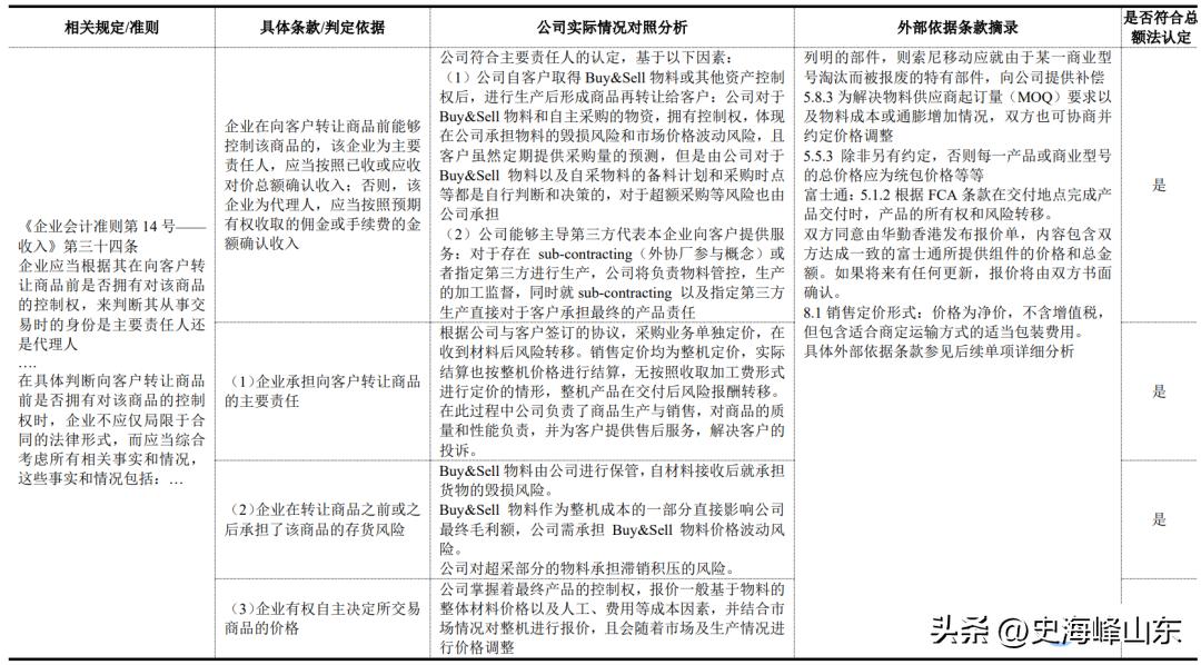
发行人回复公司依据实质重于形式原则将 Buy&Sell 业务确认为购销业务,按总额法确认收入。
请发行人结合有效外部依据进一步说明:Buy&Sell 模式下原材料的性质是否为客户的产品所特有;公司是否有权按照自身意愿使用或处置该原材料;是否承担除因保管不善之外的原因导致的该原材料毁损灭失的风险;是否承担该原材料价格变动的风险;是否能取得与指定采购原材料所有权有关的报酬;公司如何体现对最终产品的完整销售定价权等。
请申报会计师核查上述事项,说明发行人采用总额法核算的依据是否充分。



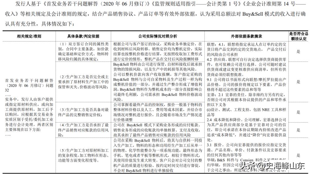
由上表,发行人采用总额法对 Buy&Sell 模式的收入进行确认符合《首发业务若干问题解答(2020 年 06 月修订)》、《监管规则适用指引——会计类第 1 号》、《企业会计准则第 14 号——收入》等相关规定,与发行人的实际情况及有效外部依据相吻合,会计处理恰当。现就原材料性质、使用或处置的范围、承担毁损灭失的风险情况、采购原材料所有权有关的报酬及对最终产品的完整销售定价权等因素结合相应合同具体条款进行进一步分析如下:
一、Buy&Sell 模式下原材料的性质是否为客户的产品所特有
公司 Buy&Sell 模式下原材料的性质绝大多数并非为客户的产品所特有,存在部分因外观商标等因素需定制的材料主要包括结构料、包装材料等,上述材料的采购比例均不超过 Buy&Sell 收入的 45%, 结构料和包装材料在整体物料采购中占比不高,上述材料的采购主要基于结构要求、品控角度、标识定制等方面进行考虑,具有合理性,具体分析情况如下:
1. 结构料:
主要包括机壳等与外观设计及硬件布局相关的结构材料,由于各客户对于产品设计要求不同, Buy&Sell 的结构料中多为定制材料。该些结构料用于指定的产品但仅影响最终产品的物理结构及外观,对产品的核心性能影响较小。对结构料采用 Buy&Sell 业务模式的客户一般对产品外观设计及内部结构等有各种细节要求,虽然定制结构料仅需对通用结构材料进行简单加工,不存在技术壁垒,但该类材料附加值较低,且细节误差易引起纠纷,因此为避免认知差异造成的损失,公司一般会同意该些材料采用 Buy&Sell 模式进行购销由客户提供。
2. 包装材料:
主要系根据客户要求进行包装的材料,部分材料因品牌标识等需经客户专门设计定制, 与前述结构料的 Buy&Sell 原因一样,为避免认知差异造成的损失公司通过 Buy&Sell 业务模式进行采购,除此之外其余包装材料均为通用材料。
报告期各期,公司对主要 Buy&Sell 客户结构及包装材料购销情况如下:

注:公司将主要 Buy&Sell 客户定义为报告期内 Buy&Sell 采购总额占 Buy&Sell 收入总额 35%以上的客户,公司选择 35%该范围指标主要系综合考虑选取后的金额占比情况、对应范围内客户的质量管理、内部控制以及业务合作的充分性、连续性和代表性等因素,基于重要性原则选择确定(下同)
报告期内,公司在采购 Buy&Sell 物料后,将其与自供料一同投入生产。公司对主要 Buy&Sell 客户以定制形式为主的结构料及包装材料的采购比例均不超过 Buy&Sell 收入的 46%,在整体物料采购中占比不高,且该些材料对产品的核心性能影响较小。影响产品主要性能的材料为电子料,在 Buy&Sell 业务中购入的电子料一般为通用材料,物料的形态和功用经生产后从单一的物理、化学性能整合为一项系统功能,最终形态为手机、笔电或者平板等整机形式,相较于物料形式,通过公司的生产其使用价值发生重大转变。
二、公司是否有权按照自身意愿使用或处置该原材料
公司有权按照自身意愿使用或处置 Buy&Sell 相关原材料,但是公司一般不会超过实际生产订单量进行采购,采购 Buy&Sell 相关原材料的目的也仅限于产品生产,主要系根据公司的内部控制制度,采购 Buy&Sell 物料时必须根据客户订单进行分析,从而确定采购数量及采购频率。因此公司采购 Buy&Sell 物料时,唯一的经济目的是将该些物料通过生产形成最终交付的产品以获取报酬,而不是通过材料销售赚取差价。
公司与Buy&Sell客户签订采购协议时约定了 Buy&Sell物料只能用于生产该客户的产品,但这种条款约定并不违背前述公司采购 Buy&Sell 物料的意愿,即形成该客户订购的产品获取报酬,公司也一般不会超过实际生产订单量进行采购。
即使对于产品生产完成后少量超额采购(超采)部分的物料,除了出于经济考虑选择由客户按原价回购外,公司亦能通过其他方式按照自身意愿进行使用或处置,如形成库存等待下一批订单生产时使用、折价出售、研发领用及报废等。
综上,公司采购的 Buy&Sell 物料的使用或处置均系出于公司自身意愿。公司一般不会超过实际生产订单量进行采购,除了生产使用之外的其他使用或处置Buy&Sell 物料的情形较少。公司采购 Buy&Sell 相关原材料的目的仅限于产品生产,系公司所处行业对 Buy&Sell 物料的常规处理方式,具备合理的商业实质。
三、是否承担除因保管不善之外的原因导致的该原材料毁损灭失的风险
公司与主要 Buy&Sell 客户就 Buy&Sell 物料风险约定的主要条款如下:


根据上述协议,一般在客户将 Buy&Sell 物料交付公司后,均由公司进行保管,自材料接收后就承担货物的毁损风险。大部分客户将客户(卖方)责任限定在订单不足导致的存货呆滞损失及交付质损材料的损失,除此之外的物料风险均由公司(买方)承担。
与此同时,公司除承担因保管不善所造成的的存货灭失风险外还需承担因试制、生产制造、超额采购形成呆滞材料等风险。对于存在 sub-contracting(外协厂参与概念)或者指定第三方进行生产,公司将负责物料管控,生产的加工监督,因此在外协过程中公司同样承担了原材料毁损灭失的风险。
综上,在 Buy&Sell 业务中,公司承担的风险包含但不限于因保管不善所造成的原材料毁与损灭。
四、是否承担该原材料价格变动的风险
在公司与客户的销售谈判中,一般客户会对即将生产订购的产品形成价格预期,公司同时也会根据客户的产品需求形成利润预期,基于此两种预期,双方达成一致则形成购销契约,产品价格也由此而定。由于双方约定的价格为整机价格,因此 Buy&Sell 物料价格直接影响公司最终的产品利润,过高的 Buy&Sell 物料价格会影响公司的盈利能力。由于公司承担该原材料价格变动的风险,因此在产品项目开始前公司会与客户商讨 Buy&Sell 物料价格,尽力控制采购价格,以实现公司对于该产品的利润预期。
在销售合同中,公司一般会与客户约定相关的 Buy&Sell 物料替代条款,以期获得最优报价,相关条款如下:

上述条款中,公司与大部分客户约定了可以就 Buy&Sell 的物料进行进一步的商谈。此外,在产品生产的整个生命周期中,公司会实时跟踪和比对不同合格供应商对于同一物料的报价,并在发现存在其他合格供应商的供货价格低于目前采用的 Buy&Sell 物料供货价格时,和客户协商确定未来采购业务中变更合格供应商或按照市场价格调整相应采购价格。而由变更合格供应商所产生的采购价格波动带来的收益除因客户要求向客户做出适度降价外由公司享有。
同时, 对已采购的 Buy&Sell 物料, 即使市场价格发生, 由于前期采购价格已确定,不再进行价格变更,相关的因市场价格变动造成的收益及损失均由公司承担。
综上, Buy&Sell 物料价格直接影响公司在最终整机产品的盈利能力, 公司会根据自身利润预期与客户就 Buy&Sell 物料形成合理的议价机制,一旦采购价格确定,后续的原材料价格变动所带来的风险均由公司承担。
五、是否能取得与指定采购原材料所有权有关的报酬
公司以整机价款向客户收取报酬,客户指定采购的 Buy&Sell 物料与公司自采物料及生产过程一样为构成整机价值的一部分,并通过生产整合形成了增值利润。公司根据合同或者销售订单上约定的贸易条款对所生产的整机产品进行交付,在控制权转移给客户后,确认收入,并根据所销售货物的整体定价确认应收账款并承担信用风险,应收款中包含了 Buy&Sell 物料本身的经济价值及形成整机后的增值利润。
综上,通过最终完成的整机销售,公司可以取得与指定采购原材料所有权有关的报酬。
六、公司如何体现对最终产品的完整销售定价权
Buy&Sell 模式销售合同定价均以整机价格作为定价依据,相关的商务合同约定及公司实务情况如下:


Buy&Sell 模式销售合同定价均以整机价格作为定价依据,主要采用成本加成的方式进行定价,基本定价公式为:售价=原材料成本+加工成本+制造费用+一定的利润,上述原材料成本既包括自供料材料成本也包括 Buy&Sell 物料成本。根据销售定价形式的合同条款,虽然部分客户要求公司按照“物料+制造费用”的形式进项报价,但无论报价形式上是否分开,公司对该些产品的定价是基于“销售整机”综合考虑的,报价方式仅为商务谈判中的一种价格形式。
公司掌握着最终产品的控制权,报价一般基于物料的整体材料价格以及人工、费用等成本因素,并结合市场情况对整机进行报价,且会随着市场及生产情况进行价格调整。
综上所述,公司在 Buy&Sell 模式下具备对最终产品完整的销售定价权。
七、类似商业模式的公司相关产品收入确认情况
在存在类似商业模式的公司中,采用总额法确认收入系行业普遍采用的方式,经公开资料检索, A 股资本市场相关公司 Buy&Sell 模式收入确认情况如下:

由上表,公司在 Buy&Sell 模式下采用总额法进行核算具有合理性。
综上所述,公司 Buy&Sell 模式下原材料的性质绝大多数并非为客户的产品所特有;公司有权按照自身意愿使用或处置相应原材料;公司承担的风险包含但不限于因保管不善所造成的原材料毁与损灭;公司承担该原材料价格变动的风险、能够取得与指定采购原材料所有权有关的报酬、具备对最终产品完整的销售定价权。因此,公司将 Buy&Sell 业务确认为购销业务,按总额法确认收入具有充分、合理性。
发行人采用总额法对 Buy&Sell 模式的收入进行确认符合《首发业务若干问题解答(2020 年 06 月修订)》《监管规则适用指引——会计类第 1 号》《企业会计准则第 14 号——收入》等相关规定, 相关依据充分,会计处理合理、适当。
