
义务教育数学课程标准修订的八大变化(二)
苏州大学实验学校 余荣军 徐斌
课程标准是教学*法大**,是教材编写、教师教学、考试评价和管理督导的主要依据;课程内容则是教学载体,是体现课程性质、落实课程理念、实现课程目标的重要依托。新课标指出,义务教育数学课程具有基础性、普及性和发展性,其根本任务是落实立德树人,使得人人都能获得良好的数学教育,不同的人在数学上得到不同的发展,逐步形成适应终身发展需要的核心素养。数学课程标准研制组组长史宁中教授指出,这次数学新课标修订有五大变化:(1)如何划分学段更合理?(2)如何把“三会”和“四基”“四能”结合?(3)如何调整课程内容结构?(4)如何丰富“综合与实践”?(5)如何体现数概念和运算的一致性?(史宁中《数学课程标准修订与核心素养》,“中国数学会数学教育分会首届学术年会”报告,2022年4月28日)

新课标对课程内容的结构与具体内容都进行了较大的调整。调整后,课程内容的选择更加关注内容与育人目标的关系,关注内容领域之间的联系;课程内容的组织优化了形式,充分体现了结构化整合的课程理念;课程内容的呈现则明确设立跨学科主题学习活动,加强了学科间的相互关联,为学生核心素养的发展提供了路径。
一、课程内容结构的调整
义务教育阶段的数学课程内容仍由数与代数、图形与几何、统计与概率、综合与实践这四个学习领域组成,但每个学习领域的内容结构都发生了一定的变化,充分体现了课程内容的整体性和结构化特征。数与代数、图形与几何、统计与概率以数学核心内容和基本思想为主线循序渐进,每个学段的主题有所不同。综合与实践以培养学生综合运用所学知识和方法解决实际问题的能力为目标,根据不同学段学生特点,以跨学科主题学习为主,适当采用主题式学习和项目式学习的方式进行。
1.“数与代数”领域内容结构变化较大
小学阶段将原有的“数的认识”“数的运算”“常见的量”“探索规律”“式与方程”“正比例、反比例”这六个主题调整为“数与运算”和“数量关系”这两个主题。

其中“数与运算”整合了原来的“数的认识”和“数的运算”两个部分,包括整数、小数和分数的认识及其四则运算。数是对数量的抽象,数的运算重点在于理解算理和掌握算法,两者之间关系密切。因此这种调整不仅仅是形式上的变化,更为关键的是从学科内容的本质和学生学习的需要考虑。笔者认为这样的内容整合更加有助于学生从整体上理解数和运算关系,在形成符号意识的同时,发展运算能力和推理意识,为学生核心素养的逐步形成提供条件。同时,特别加强了让学生“感悟数的概念本质上的一致性”和“体会数的运算本质上的一致性”这两个全新要求。“数量关系”基本整合了其它四个方面内容,这些内容的本质都是让学生用数与符号对现实情境中数量之间的关系与规律进行表达,用数学模型解决现实情境中的问题,培养学生的量感、符号意识、模型意识、应用意识等核心素养。

同时,特别新增了“感悟加法模型和乘法模型的意义”要求。由此可见,新课标这两个学习主题的内容,不仅是内容上的整合,更重要的是提出了新的要求,在三个学段中相互关联,由浅入深,层层递进,螺旋上升,形成了结构化的知识体系。
2.“图形与几何”领域内容调整幅度不大
小学阶段将“2011版课标”原有的“图形的认识”和“测量”整合为“图形的认识与测量”,原有的“图形的运动”“图形与位置”整合为“图形的位置与运动”,形成两大学习主题。图形的认识主要是对图形的抽象,重在对图形特征的探索与把握;图形的测量重在图形大小的度量,图形大小的度量基于图形特征的把握;而图形的运动本质就是图形上点的位置变化。同时,提出了“学生经历统一度量单位的过程,感受统一度量单位的意义,基于度量单位理解图形长度、角度、周长、面积、体积”的要求,这也是对课程目标中新增的核心词“量感”的重视与呼应。因此,新课标该领域的这两个内容主题整合充分凸显了它们的内在联系,有助于学生从整体上理解和掌握图形和几何的相关知识,逐步形成量感、推理意识、空间观念、几何直观和应用意识。

3.“统计与概率”领域内容有所微调
新课标将原有的“简单数据统计过程”融入“数据的收集、整理与表达”这一主题,原有的“分类”调整为“数据分类”,这样与“随机现象发生的可能性”形成“统计与概率”领域三大主题。数据分类的本质是根据信息对事物进行分类,“感悟如何根据事物的不同属性确定标准,依据标准区分事物,形成不同的类”;数据的收集、整理与表达包括数据的收集,用统计图表、平均数、百分数表达数据。因此前两个主题都是以数据为研究对象,强调数据的处理,助力于学生数据意识的发展。“随机现象发生的可能性”这一主题是通过试验、游戏等活动,让学生了解简单的随机现象,感受并定性描述随机现象发生可能性的大小,侧重于建立理论模型来刻画随机,有利于学生数据意识和应用意识的发展。
4.“综合与实践”领域做了很大的修改
这一学习领域的整体设计,加强了学科间的联系,带动了课程综合化的实施,强化了实践性的要求,实现了课程内容的结构化。主要的变化有以下3个方面:
四个学段统一了要求
新课标对义务教育四个学段综合与实践领域的总体要求是:以解决实际问题为重点,以跨学科主题学习为主,以实际情境中的真实问题为载体,适当采取主题活动或项目学习的方式呈现,通过综合运用数学和其他学科的知识与方法,经历发现问题、提出问题、分析问题、解决问题的过程,感悟数学知识之间、数学与其他学科知识之间、数学与科学技术和社会生活之间的联系,积累活动经验,感悟思想方法,形成和发展模型意识、创新意识,提高解决实际问题的能力,形成和发展核心素养。
学习内容十分的丰富
主要包括三类内容:第一类是融入数学知识学习的主题活动,第二类是运用数学知识及其他学科知识的主题活动,第三类是着重解决现实问题的项目式学习内容。除此之外,新课标还倡导结合中华优秀传统文化,以及与学生密切相关的校园生活、社会生活选择等内容,如垃圾回收与利用、身边的一棵树、城市公共交通路线图、寻找黄金分割等,以保证不同基础、不同需求的学生都可以参与活动,普遍提高学生学习数学的兴趣、应用意识和创新意识。
学习形式有两个类型
第一、第二、第三学段主要采用主题式学习,第三学段课适当采用项目式学习。主题式学习要让学生面对现实的背景,从数学的角度发现并提出数学问题,要让学生充分参与与体验活动的完整过程,可根据主题活动内容设计一些“长程学习”。项目式学习以解决现实中稍复杂的问题为重点,综合应用数学和其他学科知识解决问题,可以根据项目内容进行分工协作,可以采用“课内+课外、校内+校外、集中+分散”等灵活方式进行,开展有目的、有设计、有步骤、有合作、有反思的实践活动。
二、课程内容呈现的调整
相比于“2011版课标”,新课标中关于课程内容的呈现除了“内容要求”之外,还增设了“学业要求”和“教学提示”两个方面。这样的三方面对应呈现,不但明确了“为什么教”“教什么”“教到什么程度”,还对“怎么教”提出了具体的教学建议,为一线教师的课程实施理清了思路,指明了方向,具有很强的指导性意义,这是新课标的一个显著创新。
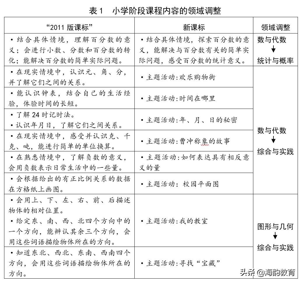
1.课程内容的领域调整变动很大

长期以来,我国小学数学教材中一直学习“百分数”这一经典内容,且基本定义为:“百分数表示一个数是另一个数的百分之几,也叫百分率或百分比。”新课标将百分数相关内容置入“统计与概率”领域,顺应了时代发展和社会进步的要求,体现了课程内容具有时代发展性。百分数不再仅仅是一种相对稳定的倍比关系的表达,它还将是一个重要的统计量,是一种相对随机的表达,充分实现它的统计意义与应用价值。
置入“综合与实践”领域的上述8个主题活动都属于“融入数学知识学习”的活动,主要涉及量与计量、方向与位置、负数等知识,其中人为规定的量中,除了长度之外之外,其余如货币单位、时间单位、质量单位都以主题活动的形式置入此学习领域。“综合与实践”内容的设计与组织,着重以培养学生在实际情境和真实问题中解决实际问题的能力,以及跨学科综合实践的能力为主要目标;还应打破学科间的壁垒,形成学科间的横向关联互动,充分体现综合化。这种复合型课程内容观,站在课程育人的高度,实现从学科知识本位向核心素养本位的转变,为培养符合时代发展的创新型人才奠定基础。
2.课程内容的要求调整变动较大
“数与代数”领域移除了“方程”知识,这其实是本领域内容最大的调整,这不仅使得几十年来小学教材中的方程知识突然消失,让人们有些不适应,而且我们发现,新课标从第一学段开始又加强了用字母表示数的教学。这样的调整值得我们去深入研究与改革实践,以期达到应有的效果。
“图形与几何”领域特别增加了“尺规作图”内容,这样的设置为学生增加了动手操作的机会,让学生在操作中感悟数学本质,增强对数学的感觉,有利于学生几何直观核心素养的培养,同时也为第四学段学习更为抽象的“尺规作图”内容积累了经验,加强了学段间的衔接。
“统计与概率”领域进一步削减了学习内容和要求,第一学段的“内容要求”只剩下一句话:“会对物体、图形或数据进行分类,初步了解分类与分类标准的关系,形成初步的数据意识”。随机现象进一步后移到第三学段。
“综合与实践”领域调整最大,并且在小学阶段分别列举了13个主题活动和2个项目学习的案例名称及具体活动内容。(具体案例略)
海韵教育丨义务教育数学课程标准修订的八大变化(一)
义务教育数学课程标准 2022年版 案例式解读 小学数学教学培训用
¥52.3
购买