国土空间规划,是近年重点推行的上层次规划, 确定了一个城市、区域未来的中长期发展方向和计划; 其规划等级远高于土规、城规、控规, 并以此为依据调整土规控规、划定改造及*地征**范围等。
因此,了解一个城市、区域的国土空间规划,有助于市民在投资、职业选择上,更好地搭上城市发展的便车,事半功倍!

近日,天河区公示 《广州市天河区国土空间总体规划(2021-2035年)》(草案)。 (微信公众号有完整方案)
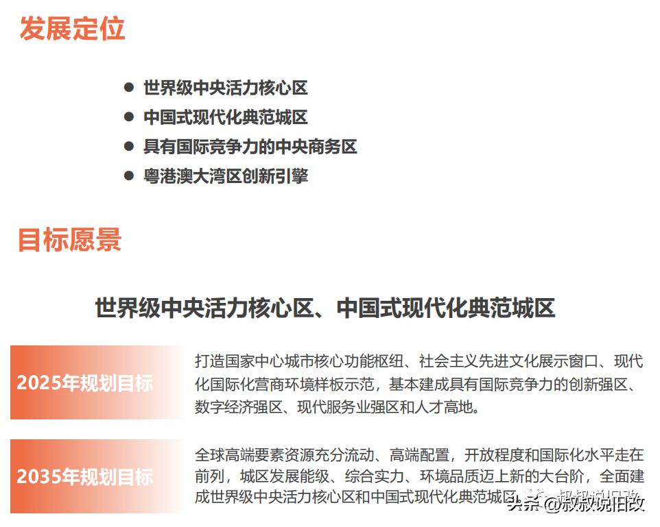
根据《规划》,天河区的目标愿景是成为: 世界级中央活力核心区、中国式现代化典范城区。
其发展定位是成为:世界级中央活力核心区、中国式现代化典范城区、具有国际竞争力的中央商务区、粤港澳大湾区创新引擎。

因此,天河区构建了 “双核引领、轴带驱动” 的城市空间结构规划。
其中,双核指的是: “天河中央商务区+广州国际金融城”中央商务核 、以及 “智慧城+智谷”中央科创核。
轴带指的是: 珠江高质量发展带、中部科创带、中央活力轴、东部创新轴。
因此,未来天河的重点功能片区,涉及以下3个区域:
1、南部中央活力区 ,即珠江新城至广州火车东站一带;
2、中部天河智慧城-天河智谷-环五山创新策源区, 即五山至区府、智慧城一带;
3、北部未来科技生态发展区, 即以龙洞为主及其周边区域。

未来,天河区将大力创新,提升现代服务和数字经济发展空间,以提供适应未来产业空间。
因此,对于不同发展片区,未来的的主要发展方向都进行明确定位。
南部沿江区域,定位为:总部经济和金融服务带; 其中:
1、天河中央商务区: 加快高端服务业集聚,培育壮大数字化服务、新型文化业态。
2、广州国际金融城: 围绕人工智能与数字经济,大力发展数字金融、数字贸易、数字创意。

北部“环国家植物园-火炉山”区域,定位为:数字经济创新高地; 其中:
1、天河智慧城: 智慧城市、工业互联网、智能网联汽车、数字农业、都市工业。
2、天河智谷: 5G、工业软件、物联网、人工智能、数字文化创意和电子经济。
3、环五山创新策源区: 基础研究、科技转化,加快华南国家植物园对农林科研辐射带动。
4、北部未来生态科技发展区: 生命科学、医疗健康、高端教育、展览交流。

通读《规划》可以得知:
未来天河区在巩固提升原有的“广州火车东站-广州塔”新中轴线区域的中央商务区,以及推进金融城、智慧城的建设外,还将大力开展环五山片区,龙洞片区的建设。
特别是龙洞片区的建设,将有助于天河摆脱“北山南城市”的面貌。
因此,未来龙洞将获得较大的发展空间,也意味着政府将投入一定的资源,同时实施一定的城市建设相关必须工作。
至于五山片区,位于天河区中心区位,起联动四方的作用;未来主要通过城市更新等手段,整合出土地发展创新和科研产业,提升区域形象。
因此,就发展提升的急迫性而言,五山高于龙洞,但就实施落地速度而言,龙洞或许能比五山抢先一步。