一.四种激活方式

(1)Retail,即零售key
这个很简单可以去官网去购买(听说X宝上也有卖,很便宜)
win10的小福利:1607版本以上的win10,建议用这种方法激活后建议登陆一下微软账号,这样下次重置电脑的时候,可以只输入微软账号,不用输入那长串密钥了,就可以自动激活。注意只有win10有

1. 联网输密钥入后,点下一步,会显示win副本激活,那恭喜正版激活成功
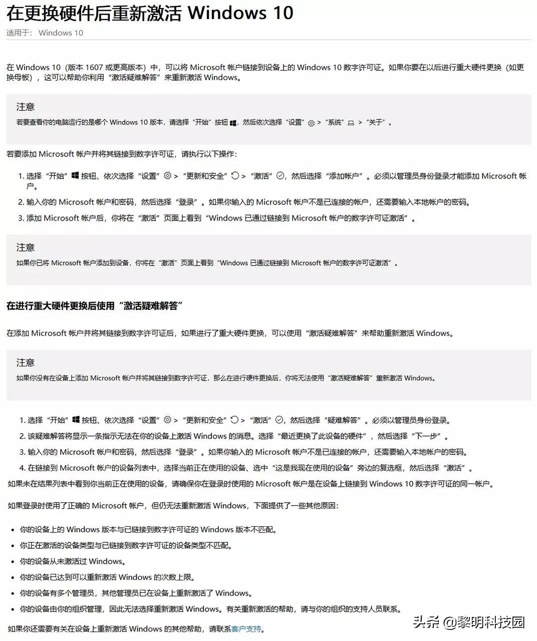
2. 关联你账号,如何添加激活账号详细步骤,参考微软官方文档《在更换硬件后重新激活 Windows 10》

关联完后,恭喜你,下次重装你电脑后可以直接登陆微软账号就可以激活了。
(2)OEM,即预装系统激活Key
(建议:如果非要选此方法激活,请用win7系统)
品牌的笔记本,笔记本原装系统就是用的这个激活,激活后会产生相应的log,如下图:

用oem激活需要三个:slic、oem证书、密钥。所以这三个要么自己导入,要么就是预装系统上有,重启后会自动激活的。
所以在这有oem激活工具,但只是激活win7(在这提供两种激活方式),因为现在win10都用ueff分区引导所以,oem主板激活有点困难。
1.Dos命令导入slmgr命令:篇幅有限制
slmgr命令的基本用法:
以管理员身份运行cmd(开始菜单搜索程序和文件中输入cmd,在出现的cmd程序上右键以管理员运行即可;也可以在开始菜单——所有程序——附件——命令提示符上右键以管理员运行)
导入密钥的命令:slmgr.vbs -ipk 密钥
导入证书的命令:(以ACER证书,且将证书放置在D盘根目录下为例)
slmgr.vbs -ilc D:\ACRSYSACRPRDCT.xrm-ms
slmgr.vbs -ilc D:\你的文件 (注意是以xrm-ms结尾)
其他命令及其作用:
slmgr.vbs -dlv (显示详细的许可证信息)
slmgr.vbs -dli(显示许可证信息)
slmgr.vbs -xpr(当前许可证状态的截止日期)
下图为发的文件包内容:

(2). Win7 oem激活工具

(3)GVLK,即用于KMS激活的key
(经常换系统,或者爱搞电脑,建议用这种方法)
这个比较简单,也就是,微软官方发的密钥,用dims命令安装后,可以每隔180天再激活,可以进行无限循环激活。
缺点:第一次激活后,过来期限如180天后,必须要重新联网,再进行下一次激活。而且系统升级后可能激活会失效,但是这种方法激活方式是,流行的,如小马激活,神key激活,暴风激活等等。
分享一个我用正在用的kms Win10 ltsb 2016企业版,开始建右击选择带管理员的命令行,粘贴以下命令就可以:
slmgr -ipk DCPHK-NFMTC-H88MJ-PFHPY-QJ4BJ
slmgr.vbs /skms kms.firadio.net
Slmgr.vbs /ato
但是用这种商业的第三方软件激活,会可能造成系统主页锁定,或者在系统添加某些xx程序,对系统安全也是一种考验。不过别怕,这会推荐一款适合所有系统激活的kms软件激活

(4)MAK,用于批量激活的Key
(很复杂,慎用)
这类key可以查看激活次数。需要选择密钥,右键单击选择“Refresh Product Key Data Online”后才能看到实时剩余激活次数。显示为0的可电话激活,显示为Block的表示密钥已被禁用。
这种激活,和1方法激活一样,激活次数用完后,只能用电话激活,方法简单,激活次数用完后,请点击电话激活,难得写有兴趣可以参考一下转载:https://www.nruan.com/win-ji-huo.html

二.Win激活其他具体方法
间接Win10激,因为win10激活策略已经更改了,所以用oem激活比较麻烦,但是可以间接激活方法:先激活win7,然后再安装win10激活。
1:*载下**win10安装包解压
2:注意不要PE安装,就在W7里面安装,直接点setup*ex.e**
3:升级好了之后,联网,联网会自动激活
激活之后改用微软账户登录,取代本地账户,你的机器信息就被记录下了
再以后就不用Win7升级了,格盘安装也可以了,安装后只要登陆微软账户,你的系统自动激活
三.Win激活密钥备份后的与激活
备份一:oem备份Win激活密钥备份后的与激活
第一步,自己现在用的就是预装系统建议先备份系统里的slic oem证书,点击 “WIN7OEM密钥及证书一键备份批处理.bat” ,按步骤操作就可以了

第二步,用工具或者dos命令刷入(工具以及命令包在后台回复即可获得)
第三步,重启就可以了,会自动oem激活
备份二:激活密钥与激活备份
此方法放入,安装包内放入文档,打开 Word 文档即可知道。

备份三:正版 Windows 7/8 使用 Gatherosstate 全新安装 Windwos 10 数字激活
1:确保当前系统已经激活
2:解压你要安装的win1o.iso文件中的Sources文件夹中找到gatherosstate*ex.e**
复制到桌面,然后双击它,会在你系统桌面上自动生成GenuineTicket.xml正版通行证这个文件(注意还是你当前的系统)
3:全新安装win10,跳过密钥输入
4:打开C:\ProgramData\Microsoft\Windows\ClipSVC\GenuineTicket文件夹(注意ProgramData为隐藏文件夹),然后把保存的GenuineTicket.xml文件复制到这个目录中。
5:重启自动激活

如果需要以上激活工具的可以微信关注
“黎明科技园” 回复 激活
即可免费获取哦。